复合材料
当前位置: 首页 >> 资讯 >> 复合材料 >> 行业动态 >> 正文
重庆医科大学季平教授/陈陶副主任医师课题组《AFM》:基于“锁子甲”构型的生物功能界面响应糖尿病微环境保卫种植体骨整合
2021-06-09 来源:中国聚合物网 点击
关键词:糖尿病  生物活性  “锁子甲”  纳米涂层

  糖尿病是威胁全球人类健康的三大慢性疾病之一。根据流行病学调查显示,该疾病直接或间接影响超过全球4.25亿人的生命健康及生活质量。糖尿病患病率的上升直接导致患者失牙率升高,继而造成口腔种植修复需求量激增。同时,糖尿病患者骨代谢持续受损造成种植后愈合时间延长、种植体-骨结合不良;即便在血糖受控的情况下,由于能量代谢紊乱的疾病特征,糖尿病患者发生种植体周围炎症的风险也远高于正常人群。如何通过种植体表面改性技术提高糖尿病微环境下种植体-骨结合并降低种植体周围炎发病风险成为口腔种植治疗领域的研究热点及难点。


  目前,常规种植体表面改性策略主要聚焦于抗菌涂层或调节骨动态平衡功能界面的研发,但上述策略面对复杂多变的糖尿病微环境而言往往收效甚微。近年来,随着研究人员对糖尿病病理微环境认识的不断加深,揭示除高糖和持续慢性炎症表现外,糖尿病患者种植体局部过度氧化应激和免疫稳态失衡也会通过干扰巨噬细胞能量代谢、破坏内源性生长因子活性、损害植体周围相关细胞的再生潜力,最终干扰糖尿病患者种植体-骨结合过程,造成治疗失败。


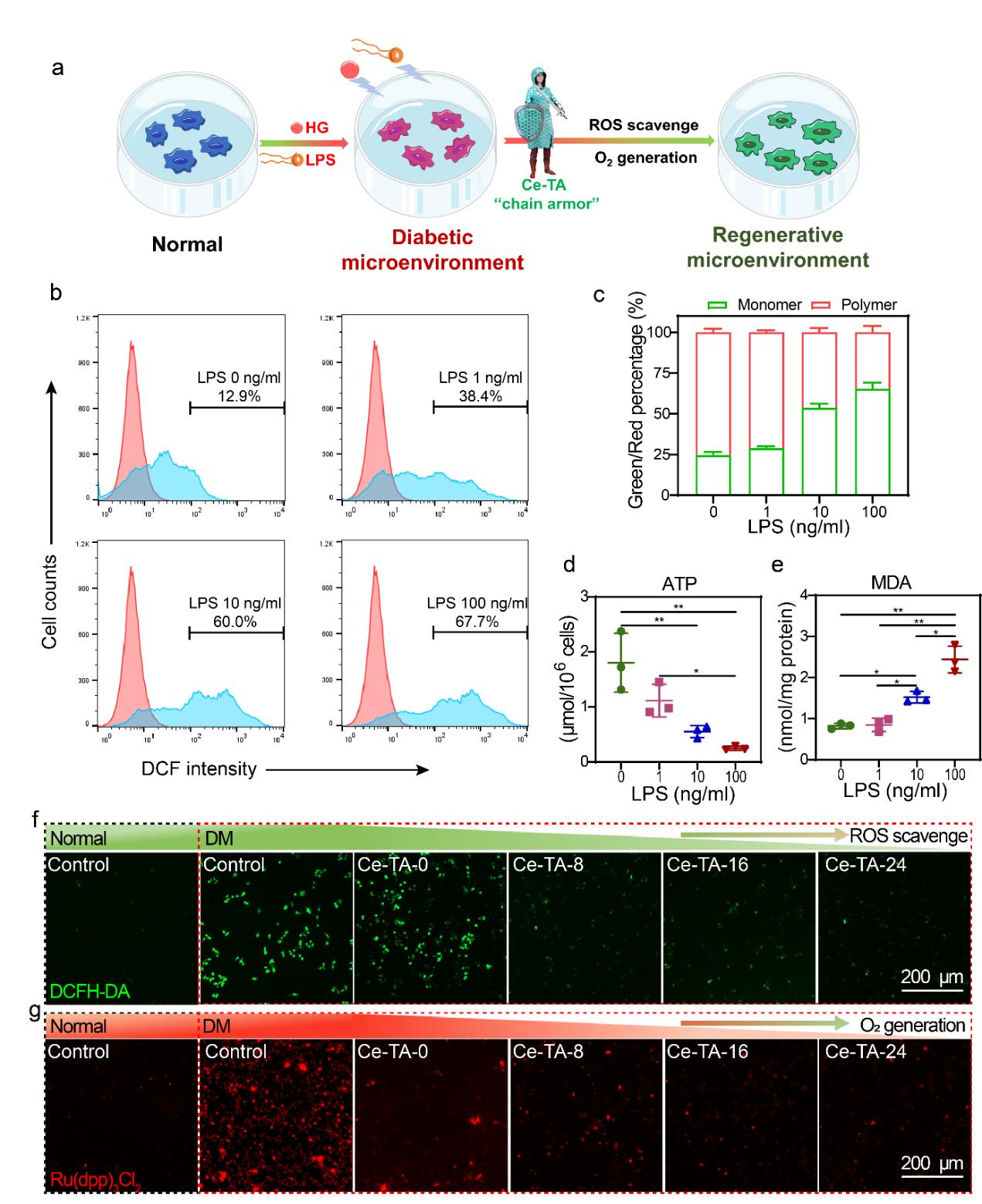
  近日,重庆医科大学季平教授/陈陶副主任医师研究团队在《Advanced Functional Materials》(先进功能材料)发表了研究文章“Safeguarding Osteointegration in Diabetic Patients: A Potent “Chain Armor” Coating for Scavenging ROS and Macrophage Reprogramming in a Microenvironment-Responsive Manner” (10.1002/adfm.202101611)。本论文中,研究团队聚焦糖尿病局部病理微环境,在古代金属锁子甲的启发下、在钛植入体表面设计并生成了基于金属-酚醛网络(MPN)的生物活性锁子甲纳米涂层(Ce-TA)(见图1,图2)。该纳米涂层可以智能响应糖尿病种植体周局部微环境,通过结合价变效应的镧系金属铈离子(Ce)和具有自由基高亲和力的单宁酸(TA),实现自由基捕获与清除的生化级联效应的模拟,有效清除局部过量的ROS(图3,图4),进而影响巨噬细胞重编程(图5),重塑种植体周局部病理微环境并促进糖尿病种植体骨整合(图6)。该项研究为改善糖尿病种植体-骨结合、降低糖尿病人群种植体周围炎发病风险提供了新的材料合成策略和治疗策略。


1. Ce-TA“锁子甲的合成及功能示意图。


2. Ce-TA“锁子甲涂层的合成及部分表征。


3. Ce-TA涂层响应微环境进行释放并模拟SODCAT酶。



4. Ce-TA将高糖炎症病例微环境重塑为再生微环境。


5. Ce-TA驱动巨噬细胞重编程。


  图6. Ce-TA促进糖尿病大鼠种植体-骨界面骨整合。 


  论文第一作者为重庆医科大学口腔医学院硕士研究生何清清,重庆医科大学口腔医学院陈陶副主任医师为该文通讯作者,重庆医科大学为第一完成单位。该研究得到国家自然科学基金面上项目(32071362, 31871464)和重庆市教育委员会科学技术研究项目(KJQN201900407KJQN201900415)等项目支持。


  原文链接:https://onlinelibrary.wiley.com/doi/10.1002/adfm.202101611

免责声明:部分资料来源于网络,转载的目的在于传递更多信息及分享,并不意味着赞同其观点或证实其真实性,
也不构成其他建议。仅提供交流平台,不为其版权负责。如涉及侵权,请联系我们及时修改或删除。
邮箱:info@polymer.cn
(责任编辑:xu)
查看评论】【 】【打印】【关闭