化工
当前位置: 首页 >> 资讯 >> 化工 >> 行业动态 >> 正文
西北农林科技大学王建龙教授课题组《ACS AMI》:基于葡聚糖包覆的过氧化铜纳米聚集体的酸性诱导自催化平台
2021-07-05 来源:中国聚合物网 点击
关键词:纳米抗菌材料

细菌生物膜引起的伤口感染一直以来威胁着人类的健康,并可引起较高的死亡率。近年来,纳米抗菌材料在伤口愈合的应用成为了研究焦点,其中基于催化活性的纳米抗菌材料备受关注。然而,细菌生物膜微环境中的内源性H2O2含量较低,限制了抗菌剂的催化活性,添加外源性H2O2却又会对伤口周围的健康细胞组织产生副作用。因此,在提高抗菌剂的抗菌作用的同时尽可能规避副作用,这仍是一个巨大的挑战。


近日,西北农林科技大学王建龙教授课题组在《ACS Applied Materials & Interfaces》期刊上发表了题为Acid-Induced Self-Catalyzing Platform Based on Dextran-Coated Copper Peroxide Nanoaggregates for Biofilm Treatment的文章(DOI: 10.1021/acsami.1c03409)。该文章设计基于葡聚糖包覆的过氧化铜纳米聚集体的酸性诱导自催化平台(DCPNAs),并首次将乙醇沉淀法运用于基于多糖的小粒径纳米颗粒的纯化。此外,课题组针对该自催化平台的酸性诱导的抗菌、抗生物膜性能进行了全面而深入的研究,并将其应用于金黄色葡萄球菌感染伤口的治疗。

Scheme 1. (a) DCPNAs通过酸诱导释放ROS的抗生物膜性能示意图;(b) 使用具有伤口皮肤的小鼠作为感染伤口模型对DCPNAs进行体内抗生物膜研究的示意图

Figure 1. (a) DCPNAs合成示意图;(b) 以不同的OH-Cu2 摩尔比合成的DCPNAs的照片

(A) 0:1(B) 1:2(C) 1:1(D) 2:1(c) DCPNAsTEM图像;(d) DCPNAsXRD图谱;(e) DCPNAsXPS全图谱;(f) DCPNAsO 1s XPS高分辨谱;(g) DCPNAsCu 2p XPS高分辨谱

Figure 2. (a)通过TMB显色检测DCPNAs在不同pH值下的催化性能(b)采用DCFH检测不同pH值下DCPNAsROS生成,插图显示ROS生成的百分比在不同pH下用不同浓度DCPNAs处理的(c) 金黄色葡萄球菌和(d) 沙门氏菌的细菌密度(e) 在不同pH值下经过和未经过DCPNAs处理的金黄色葡萄球菌和沙门氏菌的细菌菌落生长图像;(f) 在不同pH下经过和未经DCPNAs处理的金黄色葡萄球菌和沙门氏菌的SEM图像

Figure 3. (a) 金黄色葡萄球菌和 (b) 沙门氏菌在不同 pH 值下经过和未经DCPNAs处理的生物膜生物量 (n = 3, * P < 0.05)(c) pH 7.4I-1 / II-1),pH 6.5I-2 / II-2)和 pH 5.6I-3 / II -3)下未经DCPNAs处理I -1-I -3)和经过DCPNAs处理(II -1-II -3)的金黄色葡萄球菌和沙门氏菌的生物膜结晶紫染色图;(d) 在不同pH值下DCPNAs抑制后生物膜的3D CLSM图像,拍摄的图像区域大小为1270 μm × 1270 μm(e) DCPNAs在完整生物膜中的催化性能(空白是未经处理的生物膜)。 (f) 基于MTT测定的DCPNAs破坏生物膜的作用

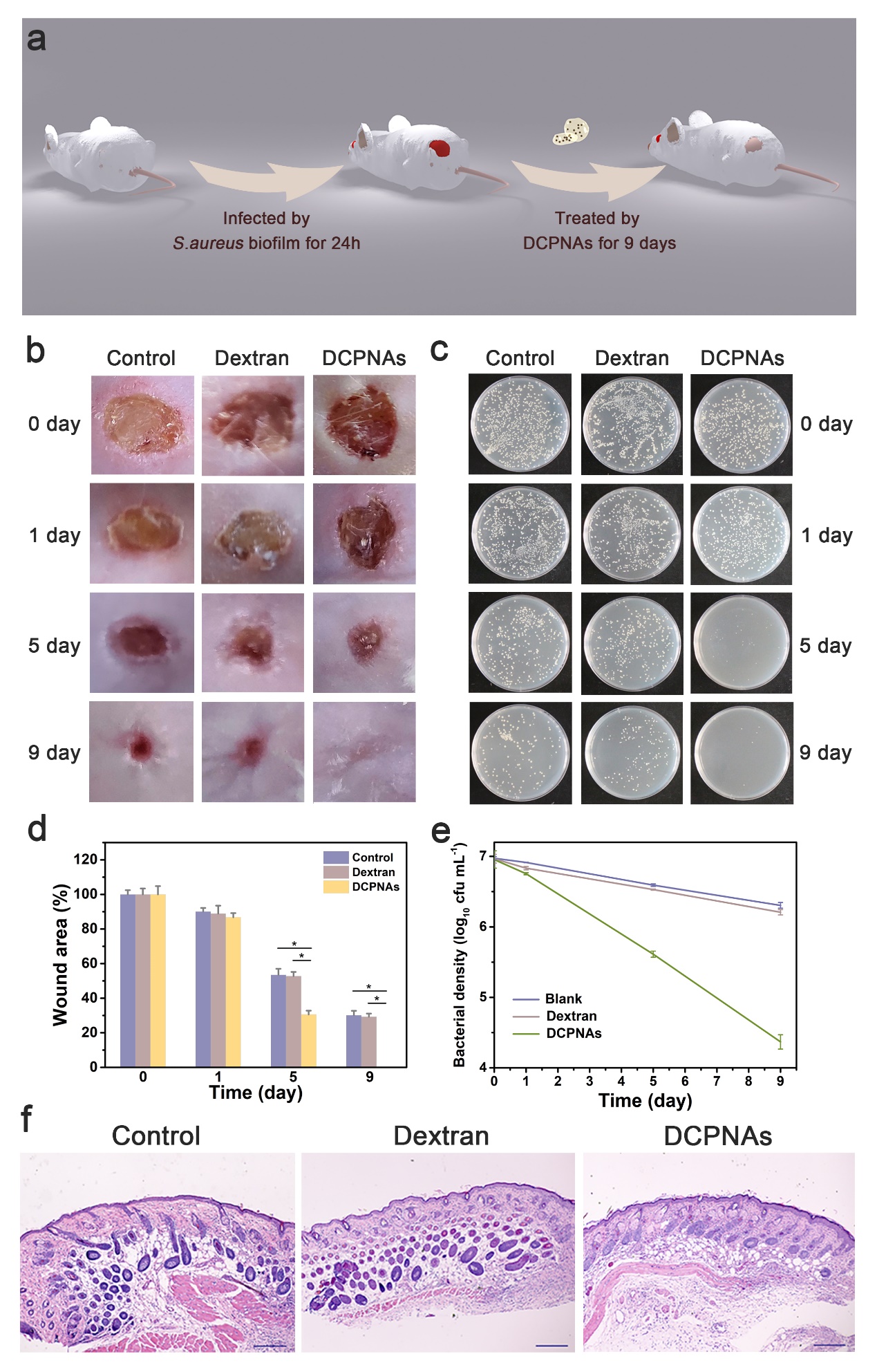
Figure 4. DCPNAs在治疗细菌感染性创面中的应用试验结果:(a) DCPNAs处理伤口创面示意图;(b) 各组伤口创面变化图;(c) DCPNAs对伤口表面细菌的抗菌效果图;(d) 各组伤口面积随时间变化直方图(* P <0.05)(e) DCPNA对伤口表面细菌的抗菌效果;(f) 治疗9 d时各组的小鼠伤口组织的H&E染色切片结果

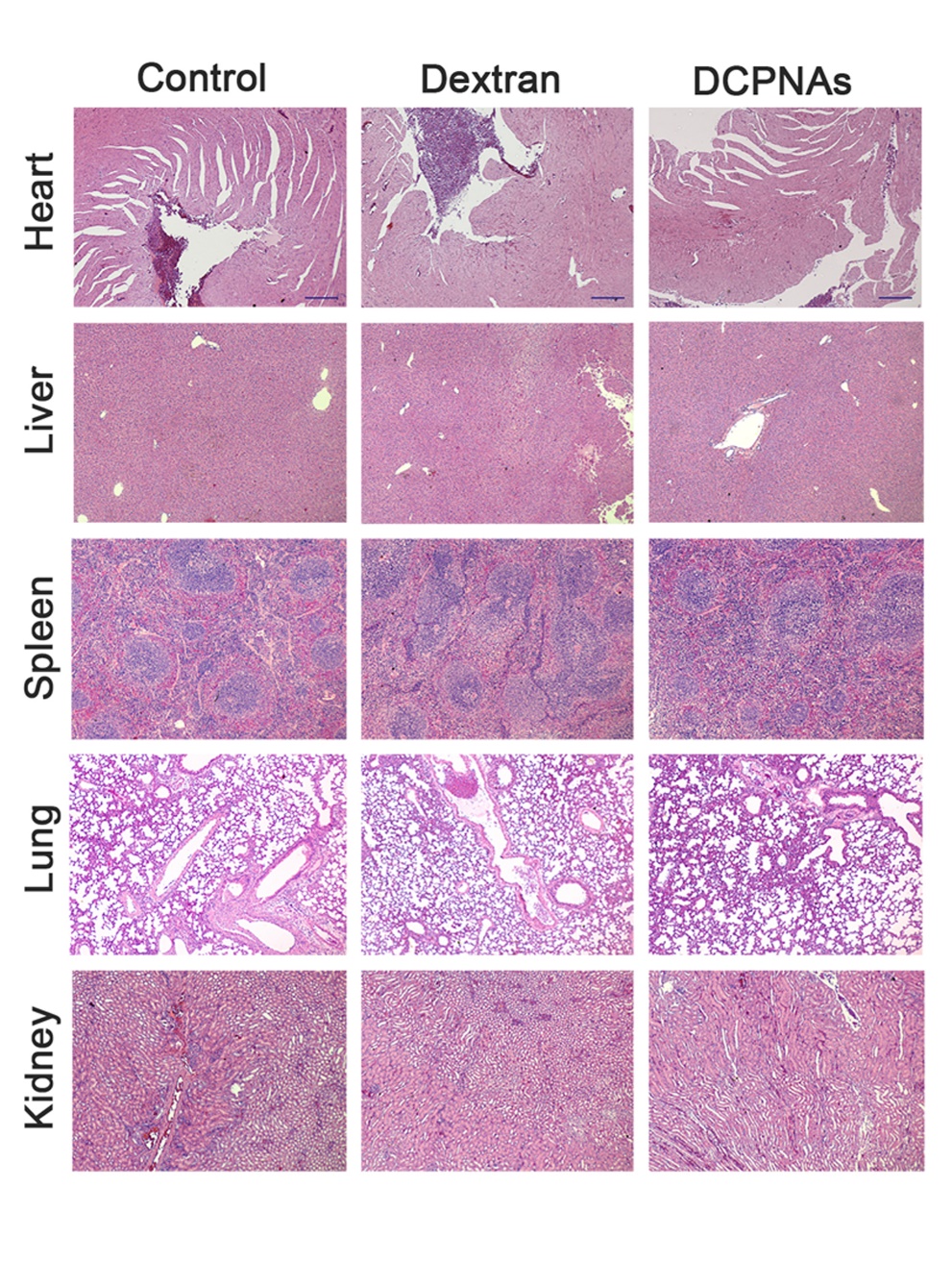
Figure 5. 治疗9 d时各组的小鼠主要器官的H&E染色切片结


西北农林科技大学食品科学与工程学院硕士毕业生李敏为该论文的第一作者,共同通讯作者为王建龙教授,张文涛副教授。



作者简介


王建龙,男,1979年生,博士,教授,博士生导师,荣获国务院政府特殊津贴,入选陕西省创新人才推进计划中青年科技创新领军人才,荣获陕西省杰出青年基金资助,入选教育部新世纪优秀人才,陕西省青年科技新星,入选英国皇家化学会『Top 1%高被引中国作者』榜单。期刊Foods编委《食品研究与开发》编委,《分析测试学报》青年编委。荣获陕西省高等学校科学技术奖一等奖,陕西省青年科技奖,陕西省自然科学优秀学术论文奖。美国化学会、美国自动化与筛选协会、中国化学会会员,Advanced Functional MaterialsBiosensor & Bioelectronics、食品质量检测学报等国内外著名期刊审稿人

张文涛,男,博士,副教授,博士生导师先后入选博士后创新人才支持计划陕西省高校科协青年人才托举计划仲英青年学者主要从事基于纳米技术的食品安全因子快速检测和高效控制技术研究工作。主持国家自然科学基金青年项目、博士后科学基金面上项目一等资助、陕西省重点研发计划等项目,荣获中国博士后创新人才支持计划十大创新成果、陕西高等学校科学技术一等奖,陕西省自然科学优秀学术论文奖

课题组网址:
https://www.x-mol.com/groups/wang_jianlong


相关链接

https://doi.org/10.1021/acsami.1c03409
免责声明:部分资料来源于网络,转载的目的在于传递更多信息及分享,并不意味着赞同其观点或证实其真实性,
也不构成其他建议。仅提供交流平台,不为其版权负责。如涉及侵权,请联系我们及时修改或删除。
邮箱:info@polymer.cn
(责任编辑:sun)
查看评论】【 】【打印】【关闭