细胞内氧化还原稳态对维持细胞的正常生理功能至关重要,针对肿瘤细胞内氧化还原稳态调控的抗癌疗法近年来受到广泛关注。谷胱甘肽(Glutathione, GSH)和还原型硫氧还蛋白 (Thioredoxin, Trx) 是细胞内重要的抗氧化分子。GSH或Trx的耗竭将导致细胞内活性氧自由基 (ROS)浓度升高,进而产生氧化应激,造成肿瘤细胞死亡;同时降低GSH和Trx的浓度/活性具有协同杀伤肿瘤细胞的作用。GSH和Trx抗氧化系统的循环需要“还原型烟酰胺腺嘌呤二核苷酸磷酸” (Nicotinamide adenine dinucleotide phosphate, NADPH) 的参与,NADPH的消耗将抑制GSH和Trx抗氧化系统的正常功能。NADPH消耗引发的GSH和Trx衰竭会诱发细胞死亡 (Ferroptosis)。铁死亡是一种二价铁依赖的新型细胞死亡模式,其在形态、生化和遗传特征上都与其它细胞死亡途径不同。细胞铁死亡的发生依赖于特定脂质过氧化物的累积和/或谷胱甘肽过氧化物酶4 (Glutathione peroxidase 4, GPX4) 及铁死亡抑制蛋白-1的缺失/失活。因此,通过选择性衰竭NADPH来诱导或增敏铁死亡有望实现对肿瘤的高效治疗。
近日,天津大学赵燕军/王征教授团队设计并制备了含有偶氮苯和硝基咪唑的双重缺氧敏感两亲性高分子胶束,包载小分子铁死亡诱发剂RSL3 (简称DHM/RSL3),并系统研究了该载体的抗肿瘤效果 (图1)。研究人员采用缺氧敏感的偶氮苯共价连接具有生物相容性的聚乙二醇 (PEG)和聚天冬氨酸作为高分子主链,侧链共价连接缺氧敏感的硝基咪唑基团,两亲性高分子自组装形成双重缺氧敏感的纳米胶束 (只含有硝基咪唑的单重缺氧敏感载药胶束作为对照,简称HM@RSL3)。缺氧敏感的偶氮苯和硝基咪唑基团的引入是这一工作的亮点,当载药胶束通过被动靶向效应累积到肿瘤后,肿瘤组织内的缺氧微环境使得胶束外层的亲水性PEG脱落,从而促进细胞对载体的摄取。疏水硝基咪唑入胞后在缺氧环境中被还原成亲水性的氨基咪唑,使高分子亲水性增加,进而诱发胶束解组装和药物快速应答释放。其次,偶氮苯和硝基咪唑基团的还原会导致肿瘤细胞内NADPH的衰竭,进而降低胞内的GSH和Trx浓度,间接促进肿瘤细胞铁死亡。因此,缺氧敏感高分子载体可以选择性增敏铁死亡诱发剂RSL3的抗肿瘤疗效。
图1. 双重缺氧敏感高分子增敏细胞铁死亡示意图。
针对这一缺氧敏感的新型铁死亡纳米胶束载体,研究人员首先通过各项体外实验证明了DHM@RSL3胶束的粒径、形貌和稳定性。采用硫代硫酸钠模拟缺氧环境,疏水的硝基咪唑基团可被还原成亲水的氨基咪唑,进而造成载体崩解,促进药物释放 (图2)。
图2. 缺氧敏感高分子胶束的理化表征。
其次,研究人员利用荧光 (罗丹明B/RhoB)标记的纳米胶束考察了偶氮苯基团在缺氧条件下促进载体入胞的效能。所选细胞为小鼠乳腺癌细胞(4T1)。在常氧条件下,4T1细胞对于DHM@RhoB胶束和HM@RhoB胶束的摄取没有差别。然而,在缺氧条件下细胞对双敏感载体DHM@RhoB的摄取量要大于对不含偶氮苯基团载体HM@RhoB的摄取量。这是由于在缺氧条件下偶氮苯的偶氮键会被还原断裂从而导致亲水PEG脱落,进而增强细胞摄取 (图3)。研究人员还采用荧光共振能量转移 (FRET) 技术考察了缺氧条件下两种载体的解组装行为,发现缺氧敏感载体在缺氧条件下快速崩解 (图4)。
图3. 包载罗丹明B的缺氧敏感高分子胶束在常氧和缺氧条件下的细胞摄取。
图4. 包载FRET荧光分子的缺氧敏感高分子胶束在常氧和缺氧条件下的解组装。
随后,研究人员通过多类实验手段和工具发现空白缺氧载体和载药缺氧载体均可降低肿瘤细胞内NADPH,GSH,Trx的含量,进而抑制GPX4的活性并导致ROS的累积 (图5-6)。线粒体电镜图片显示肿瘤细胞的线粒体变小,膜密度增高,嵴减少,具有铁死亡的典型特征 (图6)。
图5. 缺氧敏感高分子胶束诱导的细胞铁死亡。
图6. 缺氧敏感高分子胶束诱导的ROS累积和线粒体碎片化。
研究人员不仅检测了游离药物、空白载体、载药载体HM@RSL3和DHM@RSL3的细胞毒性,还利用LipeFluo荧光探针分析了细胞内的脂质过氧化 (图7)。和常氧条件相比,缺氧条件下所有载体孵育的细胞均表现出较高的脂质过氧化程度,这与较高的细胞毒性相对应。
图7. 缺氧敏感高分子胶束可有效诱发肿瘤细胞内脂质过氧化并抑制肿瘤细胞增殖。
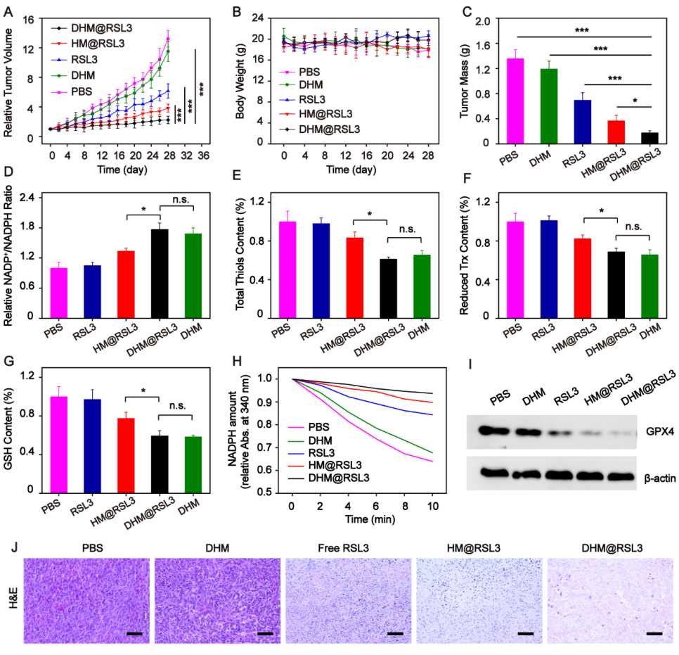
最后,研究人员构建了小鼠乳腺癌动物模型,考察了DHM@RSL3高分子胶束对RSL3诱发的肿瘤细胞铁死亡的增敏作用 (图8)。通过抑瘤实验以及对NADPH浓度、GSH含量、Trx含量、GPX4活性等关键标记物的分析,验证了缺氧敏感高分子的体内选择性铁死亡增敏作用,为铁死亡抗肿瘤疗法的增效减毒提供了一种新思路。
图 8. 缺氧敏感高分子胶束的体内抗肿瘤效果评价。
上述成果发表在ACS Nano杂志上,论文题目为“Electron-Accepting Micelles Deplete Reduced Nicotinamide Adenine Dinucleotide Phosphate and Impair Two Antioxidant Cascades for Ferroptosis-Induced Tumor Eradication”。论文的第一作者为天津大学药学院博士生郭旭亮,通讯作者为赵燕军教授和王征教授。
论文链接:https://pubs.acs.org/doi/10.1021/acsnano.0c00764
- 中科大刘世勇教授课题组《Nat. Chem.》:精准合成高分子单链选键化学和质谱测序 2022-11-05
- 华东理工大学林嘉平团队JACS:高分子胶束“平躺”活性生长的新发现 2021-09-08
- 浙江理工大学王新平教授课题组关于三维受限高分子胶束松弛行为研究取得进展 2018-01-16
- 华南理工大学杜金志教授、都小姣教授 ACS Nano:可注射“特洛伊木马”水凝胶 - 释放可穿透免疫刺激纳米胶束用于胶质母细胞瘤术后治疗 2026-04-20
- 西安交大吴道澄团队 ACS Nano:分子堆砌@无限配位聚合物复合纳米粒实现肿瘤连续高强度光热-热动力交替循环治疗和化疗 2025-08-01
- 巴黎高科化学学院李敏慧教授与合作者 JACS: 创新型“类酶”纳米材料 → 饿死癌细胞 2025-07-20