搜索:  
南开大学刘阳研究员团队《Adv. Funct. Mater.》:聚合物强化脂质体用于肿瘤光动力免疫治疗
2022-10-20  来源:高分子科技

  近年来,利用机体自身免疫系统消除肿瘤的癌症免疫疗法受到广泛关注,并逐渐发展成为一类极具潜力的癌症治疗手段。光动力疗法通过诱导免疫原性细胞死亡(immunogenic cell death,ICD)展现出将肿瘤细胞原位转化为疫苗的潜力,有望有效激活并维持抗肿瘤免疫效应。然而,单一光动力疗法所引发的抗肿瘤免疫效应并不足以有效抑制肿瘤增殖及转移。导致这一结果的主要原因是瘤内树突状细胞(dendritic cells,DCs)对肿瘤相关抗原(tumor-associated antigens,TAAs)的交叉呈递效率有限。因此,研发高效提升瘤内TAAs交叉呈递的策略,对提高ICD诱导的适应性抗肿瘤免疫效果具有重要意义,也具有重大临床转化价值。


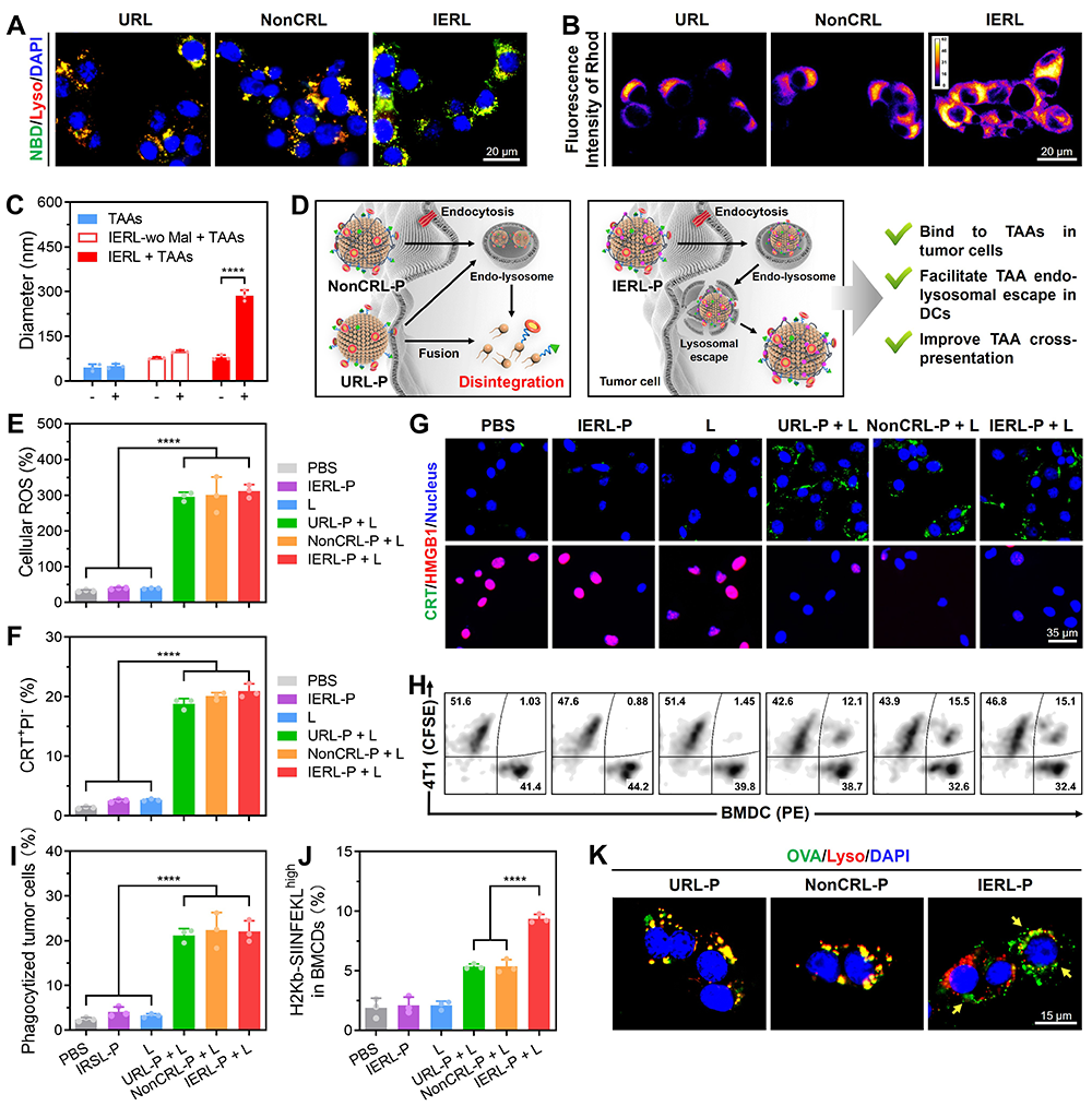
  近日,南开大学化学学院功能高分子材料教育部重点实验室刘阳团队开发了一种兼具高结构稳定性和生物活性表面的聚合物强化脂质体(immune-enhancing polymer-reinforced liposomeIERL)。此脂质体通过精准调控TAAsDCs中的行为,有效提升了TAAsDCs中的交叉呈递效率。IERL由一个表面包裹功能性网状聚合物的脂质体构成。一方面,网状聚合物显著提高了脂质体的结构稳定性;另一方面,此聚合物含有丰富的马来酰亚胺(maleimideMal)基团和2-(六甲基乙酰亚胺)(hexamethyleneiminoC7A)基团(图1A)。IERL表面的Mal基团可与TAAs中的巯基发生点击反应,形成稳定的C-S共价键以捕获TAAs。捕获TAAsIERL在被DCs摄取后,通过C7A基团的质子海绵效应促进TAAs溶酶体逃逸,进而提升TAAsDCs中的交叉呈递效率(图1B)。体外研究结果表明,负载光敏剂二氢卟吩E6chlorin e6Ce6)和过氧化氢酶(catalaseCAT)的IERLIERL-P)可有效地在肿瘤细胞内产生活性氧并诱导ICD(图2)。IERL-P通过促进TAAsDCs中的溶酶体逃逸显著提升了交叉呈递效率,并引发了毒性T细胞介导的抗肿瘤免疫效应和免疫记忆。抑瘤实验表明,IERL-P治疗有效抑制了原位肿瘤的生长,延长了小鼠的生存时间,并显著降低了肿瘤肺部转移的风险(图 3)。进一步研究发现,通过联合IERL-P和免疫检查点疗法,小鼠远端肿瘤也得到了有效抑制(图 4)。这为多发性肿瘤的治疗提供了行之有效的治疗策略。


1. IERL-P通过促进TAAsDCs中的交叉呈递进而增强ICD诱导的适应性抗肿瘤免疫效应 


2. IERL-P通过促进TAAsDCs中的溶酶体逃逸显著提升TAAs交叉呈递效率


 3. IERL-P抑制原位肿瘤生长并降低肿瘤肺部转移风险 


4. 联合免疫检查点疗法抑制远端肿瘤生长


  该工作以“Polymer-Reinforced Liposomes Amplify Immunogenic Cell Death-Associated Antitumor Immunity for Photodynamic-Immunotherapy”为题发表在国际材料科学领域顶级期刊《Advanced Functional Materials》上(DOI: 10.1002/adfm.202209711)。文章通讯作者为南开大学化学学院刘阳研究员。文章第一作者是南开大学博士后赵宇博士和硕士生陈子涵。该研究得到了国家自然科学基金,国家重点研发计划等项目支持。


  原文链接:https://onlinelibrary.wiley.com/doi/abs/10.1002/adfm.202209711


作者团队简介:

  刘阳研究员课题组,主要从事面向重大疾病治疗的医用高分子纳米材料的研究,包括功能高分子材料及纳米药物递送载体的设计构建、纳米载体体内分布和其药代动力学的研究,纳米-生物界面相互作用及生物过程调控等方面的研究。相关科研成果发表在Nat. Nanotechnol.Adv. Mater.Adv. Funct. Mater.Angew. Chem. Int. Ed.CCS Chem. 等学术权威期刊。
版权与免责声明:中国聚合物网原创文章。刊物或媒体如需转载,请联系邮箱:info@polymer.cn,并请注明出处。
(责任编辑:xu)
】【打印】【关闭

诚邀关注高分子科技

更多>>最新资讯
更多>>科教新闻