搜索:  
中科院上海有机所高希珂研究员与唐本忠院士团队深圳大学AIE研究中心 Angew:通过调控受体比例构筑高性能近红外二区吸收有机半导体聚合物用于高效肿瘤诊疗
2023-03-22  来源:高分子科技

  作为一种非侵袭性、高选择性和低毒性的肿瘤诊疗方案,光声成像指导的光热治疗已受到人们广泛关注。光热试剂作为光热治疗的核心要素,理想的光热试剂应具有长吸收波长、高消光系数、优异的光热转化效率和光热稳定性,以保证其具备高效的光捕获能力和光热性能及光声性能的持续输出。与可见区和近红外一区激发光(NIR-I700-900 nm)相比,近红外二区激发光(1000-1700 nm)因其在生物组织具有更低的光散射、更大的穿透深度和更高的允许功率等优势,能够在对组织伤害最小的前提下显著增强光热肿瘤光声成像和光热治疗效果。具有供体-受体(D-A)结构的有机半导体聚合物由于具有结构可调、材料来源广泛和生物相容性优异等特点成为该领域的研究重点之一。相比于广泛应用研究的贵金属纳米和无机半导体材料,NIR-II吸收的有机半导体聚合物却非常匮乏,特别是缺乏针对性的分子设计原则来指导高性能NIR-II吸收的聚合物光诊疗试剂的构建。因此,迫切需要开发一种简单高效的设计策略用于构建高性能NIR-II吸收的有机半导体聚合物光诊疗试剂,对于推动疾病的高效光学诊疗具有重要意义。


  最近,中国科学院上海有机化学研究所高希珂研究员团队和唐本忠院士团队深圳大学AIE研究中心合作,基于本课题前期发展的具有良好共轭平面性的硫杂萘二酰亚胺(NDI-DTYA2)和具有更大电子亲和力的苯并双噻二唑(BBTD)受体,提出了一种“双受体”精细调控策略,通过调节NDI-DTYA2BBTD的比例,同时实现了对有机半导体聚合物的最大吸收波长、NIR-II消光系数以及光热转化效率的有效调控,获得了一种最大吸收波长位于NIR-II区、具有优异光热稳定性、高光热转化效率和良好生物安全性的NIR-II光诊疗试剂(图1)。相关成果以“Synchronously Manipulating Absorption and Extinction Coefficient of Semiconducting Polymers via Precise Dual-Acceptor Engineering for NIR-II Excited Photothermal Theranostics”为题发表在《Angew. Chem. Int. Ed》(Angew. Chem. Int. Ed., DOI: 10.1002/anie.202301617)。文章第一作者为中科院上海有机化学研究所李建高博士(已毕业),通讯作者是香港中文大学(深圳)唐本忠院士、中科院上海有机化学研究所高希珂研究员和深圳大学AIE研究中心王东教授、康苗苗助理教授。该项目得到国家自然科学基金、广东省杰出青年基金和广东省基础与应用基础研究基金等项目的支持。

 

1:受体工程策略用于NIR-II吸收的聚合物光诊疗试剂的设计及其在光声成像引导的肿瘤光热治疗中的应用。


  该工作中,研究人员通过调节聚合体系中NDI-DTYA2BBTD的比例,利用Stille聚合反应即可高效制备具有不同吸收波长和消光系数的有机半导体聚合物(SP1-5)。将优化后的聚合物SP4与两亲性聚合物DSPE-mPEG2000共组装,制备出高光热稳定性/化学稳定性的SP4纳米。该纳米最大吸收位于1062 nm,且具有高消光系数和高光热转化效率(~46.5%,图2)。光物理性质研究表明,分子内强D-A作用和大的共轭结构是实现其具有强NIR-II吸收的关键;分子内强D-A效应、受体上氰基振动基团以及分子骨架上多重长烷基链促进的分子内运动提高了其非辐射能量耗散能力,有利于实现高的光热转化效率。

 

2:有机半导体聚合物的合成(A)及其光物理性质研究(B-J)。


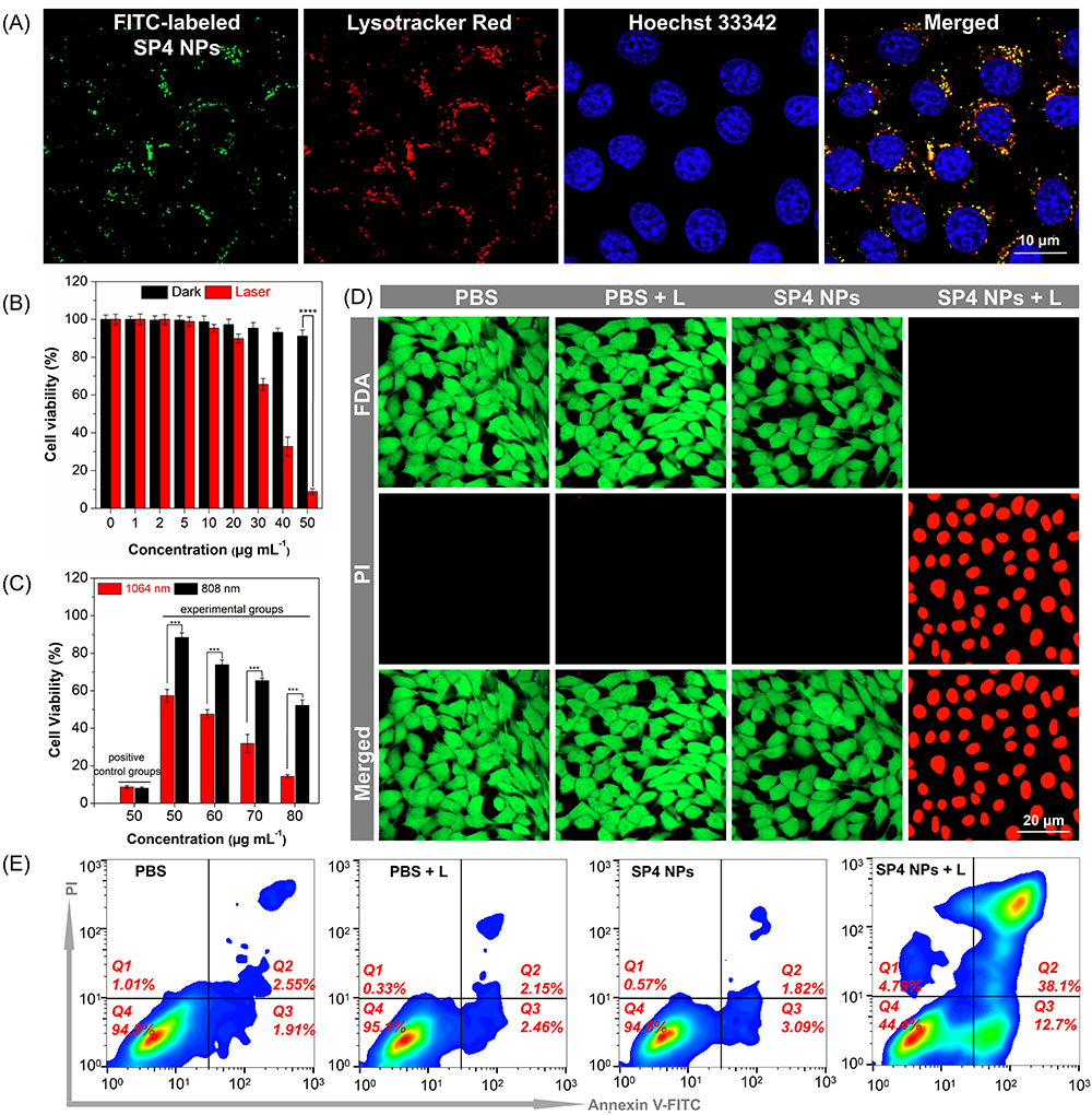
  体外细胞实验结果表明,当将SP4纳米与肿瘤细胞共孵育并经NIR-II1064 nm)照射后,肿瘤细胞的平均存活率严重下降。为证实NIR-II激光比NIR-I激光具有更大的应用潜力,首先将1064 nm激光器与808 nm激光器调整为不同功率,以此功率照射下,SP4纳米能够升高相同温度,细胞杀伤效果一致。在覆盖0.5毫米鸡胸肉后,1064 nm照射组表现出更优异的肿瘤细胞杀伤能力,如图3所示。

 

3SP4纳米的细胞内吞、细胞器共定位情况(A),光热杀伤肿瘤细胞及杀伤机制研究(B-E)。


  为了进一步证实该策略的临床转化潜力,研究人员开展了初步的小动物实验,研究结果显示尾静脉注射了SP4纳米的小鼠经1064 nm激光(1 W cm-2)照射一次后,小鼠的肿瘤即可得到彻底消融且未出现复发现象。同时,与对照组相比,治疗过程中小鼠的体重没有明显异常,血液生化指标均显示正常。免疫荧光结果显示,该光热治疗过程可以显著抑制肿瘤血管新生和细胞增殖,并促进细胞死亡等(图4)。

 

4SP4纳米应用于NIR-II1064 nm)光激发的肿瘤光声成像指导的光热治疗(A-E)及抗肿瘤机制研究(F)。


  该项工作是基于NDI-DTYA2受体应用于疾病光诊疗领域的进一步拓展与延伸(Sci. China Chem., 202164, 2180-2192, https://doi.org/10.1007/s11426-021-1090-9),基于NDI-DTYA2受体优异的共轭平面性和BBTD受体更大的电子亲和力,通过巧妙调控二者比例高效构筑了系列NIR-II吸收的有机半导体聚合物光诊疗试剂,为开发高性能长波长吸收的光诊疗试剂提供了一种新方法。


  原文链接https://onlinelibrary.wiley.com/doi/abs/10.1002/anie.202301617

版权与免责声明:中国聚合物网原创文章。刊物或媒体如需转载,请联系邮箱:info@polymer.cn,并请注明出处。
(责任编辑:xu)
】【打印】【关闭

诚邀关注高分子科技

更多>>最新资讯
更多>>科教新闻