搜索:  
东华大学沈明武/史向阳ACS Nano:脑内递送仿生含磷树状大分子/抗体纳米复合物用于调节T细胞和自然杀伤细胞增强胶质瘤免疫治疗
2024-03-28  来源:高分子科技

  胶质瘤是中枢神经系统中最具侵袭性和致死性的肿瘤之一,患者的中位生存期短,预后差,因此仍然是临床医学中最具挑战性的疾病之一。传统的治疗方法包括手术、化疗和放疗,然而由于血脑屏障(BBB)和胶质瘤细胞的浸润,传统治疗往往难以改善患者的功能预后和治疗效果。相比之下,免疫疗法具有毒性轻、不良反应少、疗效高的特点,在各种疾病的治疗中展现出巨大的潜力。


  基于免疫检查点阻断(ICB)的免疫治疗利用相关抑制剂(如程序性细胞死亡蛋白1(PD-1)抗体(aPD1)和程序性细胞死亡配体1(PD-L1)抗体)阻断负性免疫调节途径,重新激活抗肿瘤免疫应答。特别是,PD-1是一种在T细胞和自然杀伤细胞(NK)上均表达的抑制性受体,可与多种肿瘤细胞上表达的PD-L1结合,从而导致肿瘤的免疫逃逸。此外,NK细胞作为淋巴细胞中的一种先天免疫细胞,具有直接破坏肿瘤细胞的能力,同时也可以协助T细胞破坏异常细胞。阻断T细胞和NK细胞上的PD-1受体,重新激活免疫细胞,对于使用aPD1等抑制剂改善肿瘤免疫治疗具有至关重要的意义。


  对于神经胶质瘤的免疫治疗,由于大多数治疗药物分子(如抗体和酶)必须穿过血脑屏障才能到达肿瘤部位,这一过程被证明是困难的。因此,开发一种能够穿透血脑屏障的多功能药物传递系统,有效地将抗体递送到脑胶质瘤部位显得尤为重要。近年来,研究人员对纳米技术进行了大量的研究,发现仿生纳米技术在药物递送领域有着巨大的潜力。其中,利用细胞膜构建的仿生纳米药物以其优异的生物相容性、长循环效应和脑靶向性可以高效地促进纳米材料穿透血脑屏障。


  除了抗体介导的ICB治疗外,开发具有内在免疫调节活性的纳米载体系统用于联合和增强肿瘤免疫治疗也至关重要。在许多不同的递送体系中,含磷树状大分子以其高度支化的三维结构、可功能化的表面和均匀的分子量而备受关注。亚磷酸钠盐封端的含磷树状大分子不仅可以作为纳米载体递送化疗药物,还可以作为免疫调节剂调节NK细胞、巨噬细胞等用于对抗炎症性疾病或肿瘤。此外,亚磷酸钠盐封端的含磷树状大分子已被证明是一种通用的蛋白质递送系统,因为它们具有末端亚磷酸钠盐阴离子基团和富含苯环的支链支架结构,并且可以通过静电相互作用、氢键、阳离子-Π和疏水相互作用负载蛋白质。


  为了解决脑胶质瘤的免疫逃逸问题以及增强其免疫治疗效率,东华大学沈明武研究员/史向阳教授团队法国国家科学研究中心配位化学实验室Jean-Pierre Majoral院士团队合作构建了一种基于M1型巨噬细胞膜(M1m)包覆的仿生含磷树状大分子/抗体纳米药物平台,用于增强胶质瘤的免疫治疗(图1)。研究团队首先将含磷树状大分子(称为AK128)与aPD1络合形成AK128-aPD1纳米药物,并通过物理挤压包覆M1m得到最终纳米药物AK128-aPD1@M1m。M1m伪装的AK128-aPD1@M1m表面具有α4和β1整合素,能够与内皮细胞表面血管内皮细胞粘附分子(VCAM-1)结合,从而穿透血脑屏障,将具有免疫调节活性的AK128和aPD1共同递送到原位胶质瘤部位。研究发现,含磷树状大分子AK128可以促进外周血单个核细胞(PBMCs)中的NK增殖,而递送的aPD1可以通过ICB重新激活T细胞和NK细胞促进肿瘤细胞凋亡,同时减少了调节性T细胞的肿瘤分布,从而刺激各种细胞因子,增强胶质瘤的免疫治疗。 


图1AK128-aPD1@M1m纳米药物的制备及协同调节NK细胞和T细胞增强胶质瘤的免疫治疗。


  研究发现按照AK128/抗体质量比为4:1时,合成的AK128-aPD1@M1m具有合适的水合粒径尺寸和表面电势(图2A-B)。TEM、SEM图像显示制备的AK128-aPD1 NCs粒径分布均一以及AK128-aPD1@M1m NCs表面M1m涂层的成功包覆(图2C-F)。采用SDS-PAGE再次验证抗体负载和M1m包覆成功(图2G)。通过Western blot实验验证了AK128-aPD1@M1m NCs穿透血脑屏障的机制是材料表面仍保留α4和β1整合素,可通过胞吞作用促进脑内递送(图2H)。同时验证了所获得的AK128-aPD1@M1m具有良好的稳定性(图2I)。 


2.(A-B)不同材料的水动力尺寸和表面电势。AK128-aPD1 NCs的TEM图像(C)、SEM图像(D)和(E)尺寸分布直方图。(F)AK128-aPD1@M1m NCs的TEM图像。(G)不同材料的SDS-PAGE分析。(H)WB测定α4和β1整合素在AK128-aPD1@M1m中的表达情况。(I)AK128-aPD1@M1m NCs一周内的水合粒径变化。


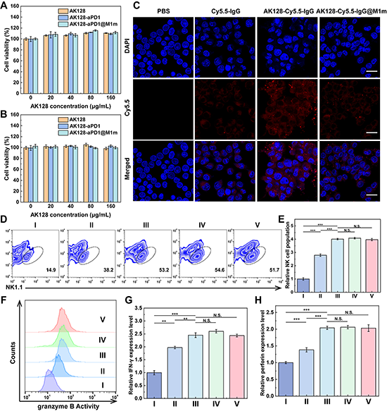
  研究团队通过细胞毒性实验验证了AK128-aPD1@M1m NCs具有良好的细胞相容性(图3A-B),通过细胞吞噬实验证明了M1m的伪装使巨噬细胞对AK128-Cy5.5-IgG@M1m NCs的摄取减少,这有望延长NCs在体内的血液循环时间(图3C)。此外,团队研究了AK128-aPD1@M1m NCs在与PBMCs孵育后激活NK细胞的能力,实验结果表明,制备的纳米药物可使PBMCs中NK细胞比例显著增加(图3D-E),进一步研究发现处理后的PBMCs中释放出更多的细胞因子IFN-γ,表达更高水平的颗粒酶B和穿孔素,能更好地杀伤肿瘤细胞(图3F-H)。 


3.(A-B)不同材料处理24 h后的C6细胞和bend.3细胞的活力测定。(C) 激光共聚焦显微镜观察巨噬细胞对不同材料的摄取情况。(D-E)不同材料处理PBMCs后NK细胞比例的代表性流式细胞术图和定量分析图。不同材料处理后(F)颗粒酶B的荧光强度直方图,(G)IFN-γ和(H)穿孔素的表达分泌测定。(D-H):Ⅰ,PBS;Ⅱ- 2;Ⅲ,Il-2 + AK128;Ⅳ,IL-2 + AK128-aPD1;V,IL-2 + AK128-aPD1@M1m。


  团队通过体外Transwell模型验证了IL-2 + AK128-aPD1和AK128-aPD1@M1m处理后的PBMCs可更高效地诱导C6细胞凋亡(图4A-C),这归因于AK128介导的NK细胞增殖促进和aPD1介导的NK细胞ICB治疗,促进了促凋亡蛋白Bax、p53、PTEN和Caspase-3的上调和抗凋亡蛋白Bcl-2的下调(图4D)。团队又通过Transwell系统建立了体外血脑屏障模型,验证了AK128-aPD1@M1m NCs可以更高效地穿过血脑屏障且保证了b.End3单细胞层的完整性(图4E-G)。接下来,团队通过激光共聚焦显微镜研究了纳米材料释放的抗体是结合在T细胞表面发挥ICB作用从而刺激恢复T细胞活性(图4H)。 


4.(A)不同材料处理后的PBMCs与C6细胞体外共孵育的示意图。(B-C)不同处理12 h后C6细胞凋亡和坏死的流式细胞分析及(D)凋亡相关蛋白的Western blot试验结果图。(B-D):Ⅰ,PBS;Ⅱ,IL-2 + PBS;Ⅲ,IL-2 + aPD1;Ⅳ,IL-2 + AK128;V,IL-2 + AK128-aPD1;Ⅵ,IL-2 + AK128-aPD1@M1m。(E)体外血脑屏障Transwell模型的构建示意图。(F)不同材料处理前后b.End3细胞层的跨膜电阻变化及(G)穿过血脑屏障的效率分析图。(H)不同材料与T细胞结合能力的激光共聚焦显微镜图像。 


5.(A)原位胶质瘤的体内诊断和治疗过程。(B-C)小动物活体荧光成像系统测定不同材料处理后荷瘤小鼠脑部的活体荧光成像图片和平均辐射效率。(D)不同处理后C6胶质瘤小鼠的MR图像、(E)相对肿瘤体积变化和(F)小鼠体重变化。(G)不同材料组小鼠脑胶质瘤切片的H&E、TUNEL、Ki67染色。


  随后,研究团队评估了AK128-aPD1@M1m在体内的抗肿瘤免疫效果(图5A)。小动物活体荧光成像结果表明AK128-Cy5.5-IgG@M1m NCs可以通过M1m的伪装有效地穿透血脑屏障到达大脑部位,荧光强度在6 h达到峰值(图5B-C)。在治疗期间采用实时T1加权MR成像系统测量不同时间的肿瘤体积,结果表明AK128-aPD1@M1m组在体内抗肿瘤效果明显优于其他组(p < 0.01,图5D-E),这可能是由于AK128-aPD1@M1m NCs具有血脑屏障穿越能力,能够将AK128和aPD1共同传递到肿瘤部位,从而发挥AK128(NK细胞增殖)和aPD1(T细胞和NK细胞的ICB)的联合免疫调节作用,增强胶质瘤的免疫治疗效果。M1m的伪装使NCs的血液循环时间延长,表现出增强的肿瘤蓄积作用。此外,不同处理后小鼠体重均无明显变化,说明包括AK128-aPD1@M1m在内的所有纳米材料均具有良好的体内生物相容性(图5F)。为了进一步检验治疗效果,取不同材料治疗后的小鼠脑部进行H&E、TUNEL和Ki67染色,结果表明AK128-aPD1@M1m治疗组的肿瘤细胞坏死、细胞凋亡均最多,增殖抑制效果最好(图5G)。 


6.(A-D)不同治疗后肿瘤中CD4+ T细胞、CD8+ T细胞、颗粒酶B阳性CD8+ T细胞和Tregs细胞的代表性流式细胞术图。(E-H)肿瘤组织中CD4+ T细胞、CD8+ T细胞、颗粒酶B阳性CD8+ T细胞和Tregs分布的定量分析。 


7.(A-C)不同材料治疗11天后外周血、肿瘤和脾脏部位CD3-NK1.1+细胞的代表性流式细胞术图。(D)不同治疗材料后肿瘤组织中NK细胞分布的定量分析。(E-G)不同材料治疗11天后血清细胞因子TNF-α、IFN-γ、颗粒酶B的ELISA测定结果。


  接下来,团队探索了AK128-aPD1@M1m NCs抗肿瘤的相关免疫治疗机制,采集治疗后11天小鼠的脑部,对相关免疫细胞进行了流式细胞术分析,结果表明AK128-aPD1@M1m组在肿瘤中的CD4+T细胞、CD8+ T和颗粒酶B阳性CD8+ T细胞比例均最高(图6A-C、6E-G),调节性T细胞(Tregs)的分布在所有组中最低(图6D、6H)。此外,团队研究了NK细胞在外周血、肿瘤和脾脏中的分布,AK128-aPD1@M1m治疗在所有组中NK细胞的外周血、肿瘤和脾脏分布均最高(p < 0.05,图7A-D)。综上所述,AK128-aPD1@M1m可以通过T细胞和NK细胞的协同调节,充分激活免疫反应,诱导有效的免疫治疗。同时通过ELISA法检测小鼠血清中TNF-α、IFN-γ、颗粒酶B水平(图7E-G)发现,AK128-aPD1@M1m组在所有组中显示出三个指标的最高水平(p < 0.01)。


  简而言之,该研究设计的仿生纳米材料具有多个优势:1)亚磷酸钠盐封端的AK128与aPD1络合并用M1m伪装,形成了一种成分简单、能够延长血液循环时间且能跨越血脑屏障的纳米药物;2)具有免疫调节活性的AK128可以促进PBMCs中NK细胞的增殖,而递送的aPD1可以通过ICB重新激活T细胞和NK细胞,促进肿瘤细胞凋亡,从而提高胶质瘤的免疫治疗效果,实现对免疫细胞的多重调节,为脑胶质瘤的免疫治疗提供了一种新策略。


  以上研究成果以“Brain Delivery of Biomimetic Phosphorus Dendrimer/Antibody Nanocomplexes for Enhanced Glioma Immunotherapy via Immune Modulation of T Cells and Natural Killer Cells”为题,在线发表于国际著名期刊ACS Nano(DOI: 10.1021/acsnano.3c13088)。东华大学生物与医学工程学院沈明武研究员、史向阳教授为共同通讯作者,东华大学硕士研究生彭亚敏为第一作者。该工作得到了国家重点研发计划项目、国家自然科学基金项目、上海市科学技术委员会项目和上海市教委领军人才计划等项目的资助。


  文章链接:https://doi.org/10.1021/acsnano.3c13088

版权与免责声明:中国聚合物网原创文章。刊物或媒体如需转载,请联系邮箱:info@polymer.cn,并请注明出处。
(责任编辑:xu)
】【打印】【关闭

诚邀关注高分子科技

更多>>最新资讯
更多>>科教新闻