搜索:  
东华大学何创龙教授团队 Chem. Eng. J.:抗菌生物活性支架发挥本征刺激与免疫调节活性共同促进血管化骨再生
2024-11-18  来源:高分子科技

  骨组织工程支架除了合适的结构支撑,还需要拥有一些重要的生物功能,诸如抗菌性能、良好的血管生成、成骨和骨整合能力。细菌性感染会降低成骨细胞的粘附能力和成骨性能,将导致骨移植失败。另外,骨支架中的血管化能够为成骨过程提供营养物质、氧气输送以及功能细胞,而血管生成和成骨的耦联显著促进缺损骨组织的再生修复。此外,免疫调节途径涉及骨组织再生的整个过程,通过增加M2型巨噬细胞数量可以进一步促进骨修复。因此,根据骨再生的生理过程,开发一种抗菌的生物适配性支架,通过释放生物活性因子兼顾本征刺激促进成骨-成血管的耦联和免疫调节活性促进巨噬细胞M2型极化来共同增强血管化骨再生效果,有望提高临床骨修复领域的应用潜力。


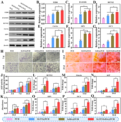
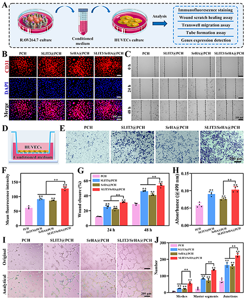
  近期,东华大学何创龙教授团队利用3D打印技术和层层自组装的表面修饰方法开发了一种基于“本征刺激和免疫调节诱导”策略的多功能生物活性骨修复支架(图1)。通过在3D打印聚己内酯(PCL)支架表面生成聚电解质涂层(羧甲基壳聚糖和超支化聚赖氨酸),成功构建了表面负载SLIT3蛋白和内部嵌入掺锶羟基磷灰石(SrHA)颗粒的生物活性复合支架(SLIT3/SrHA@PCH)。通过SLIT3蛋白和SrHA的差异分布设计,实现了SLIT3蛋白和锶离子的按需释放,即SLIT3蛋白释放较快,而锶离子呈现良好的持续释放模式(图2),利于早期的血管化和长效的成骨诱导。羧甲基壳聚糖和超支化聚赖氨酸的聚电解质涂层使复合支架具有可定制的抗菌性能(图2),同时为蛋白的高效负载提供了吸附层,并且为细胞附着、增殖和迁移提供了适合的微环境。体外细胞实验表明,SLIT3/SrHA@PCH支架释放的SLIT3蛋白和锶离子能够自身刺激人脐静脉内皮细胞(HUVECs)的迁移和管状化,并上调骨髓间充质干细胞(BMSCs)成骨分化相关基因的表达和促进矿物基质的生成。此外,SLIT3/SrHA@PCH支架能够诱导巨噬细胞的M2型极化,从而间接促进HUVECs的迁移、管状化和血管生成相关基因的表达以及增强BMSCs成骨分化相关基因的表达(图3和图4)。动物实验结果表明,植入的SLIT3/SrHA@PCH支架可通过免疫调节创造有益的再生微环境,并通过增强H型血管形成促进缺损处的骨再生(图5和图6)。因此,本研究利用本征刺激和免疫调节活性的协同作用增强了支架的成骨性能,该策略在生物适配性骨修复材料的开发方面具有重要的参考价值。


图1 SLIT3/SrHA@PCH支架的制备及其生物功能示意图


图2 复合支架的物理表征、抗菌性能与药物释放行为


图3 复合支架免疫调节的体外成血管性能评价


图4 复合支架免疫调节与本征刺激的体外成骨性能评价


图5 复合支架的体内免疫调节性能评价


图6 复合支架的体内成血管与成骨性能评价


  该研究以“Antibacterial bioadaptive scaffold promotes vascularized bone regeneration by synergistical action of intrinsic stimulation and immunomodulatory activity”为题发表在《Chemical Engineering Journal》期刊。东华大学生物与医学工程学院何创龙教授、周小军副研究员和上海交通大学医学院附属新华医院骨科李涛副研究员为通讯作者,硕士研究生钱昱含为第一作者。该工作得到国家自然科学基金委、上海市科委等项目的资助。


  原文链接:https://doi.org/10.1016/j.cej.2024.157682

版权与免责声明:中国聚合物网原创文章。刊物或媒体如需转载,请联系邮箱:info@polymer.cn,并请注明出处。
(责任编辑:xu)
】【打印】【关闭

诚邀关注高分子科技

更多>>最新资讯
更多>>科教新闻