搜索:  
长春应化所张强研究员课题组与合作者 Adv. Mater.:基于支链淀粉水凝胶神经探针的脑机接口技术
2024-12-17  来源:高分子科技

  脑机接口(BMI)是连接人脑与外部设备的关键技术,可用于采集大脑数据、调节神经回路,广泛应用于医疗、娱乐和通信领域。尤其是借助光遗传学这种神经调节技术,BMI能够帮助治疗难治性脑疾病。高效的神经探针是脑机接口的核心工具。然而,传统金属探针由于与脑组织模量不匹配,长期使用会引发免疫反应,影响稳定性。作为理想替代方案,水凝胶因其与脑组织相似的物理和化学特性,逐渐受到关注。然而,水凝胶本质是不导电的,添加导电纳米填料又会影响其透光率,进而影响其神经调节的效率,如何在透明度和导电性之间找到平衡,是设计高效水凝胶神经探针的重大挑战。


  近日,中国科学院长春应用化学研究所张强团队与中国人民解放军联勤保障部队第989医院常祺团队联合研发了一种支链淀粉基水凝胶神经探针,实现了性能与功能的全面突破(图1)。支链淀粉诱导了PEDOT链的重排,减少了PEDOT链的积累,提高了透光率和电导率。科研人员利用该水凝胶作为神经探针实现了连续8周对脑神经信息的监测,同时借助光遗传学技术,该水凝胶探针可原位实现脑神经信号的记录神经回路的精准调控。这一技术在中风大鼠模型上的实验中取得显著疗效。通过对受损脑区的同侧运动皮层进行蓝光调控,成功激发了受损神经元的放电活动,重建了突触连接,恢复了脑神经回路,显著减小了脑组织的梗死面积,并有效促进了大鼠的运动功能恢复相关研究成果以题为 “Amylopectin-based Hydrogel Probes for Brain-machine Interfaces” 发表在《Advanced Materials》杂志上。


图1.水凝胶的结构、特性及其作为可植入式探针的应用示意图


支链淀粉:小分子蕴含大能量


  该项研究对水凝胶的模量、粘附性、电导率和透光率等关键性能指标进行了全面的分析(图2)。其具备与脑组织匹配的低模量(43 kPa),避免了组织损伤和免疫反应。由于支链淀粉诱导PEDOT链重排,减少链堆积,提高了水凝胶的电导率(11.93 S/m)率(70.4%)。与文献报道的其他水凝胶相比,该水凝胶在电导率、模量和透光率之间达到了平衡。此外,该水凝胶还具备较好的长期稳定性。经过100次拉伸循环后,水凝胶的抗拉强度和电导性能保持不变,且电化学测试显示无明显氧化还原反应。


图2. 支链淀粉基水凝胶良好的基础性能


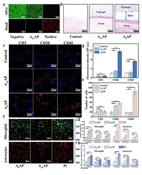
  该水凝胶具备良好的生物相容性。通过细胞毒性实验和免疫荧光实验验证,水凝胶对细胞和组织无毒害,与脑组织形成了良好的接触界面。与传统探针相比,植入脑内的小胶质细胞和星形胶质细胞数量更少,显著降低了异物反应,这有利于其作为神经探针的长期稳定性(图3)。


图3. 支链淀粉基水凝胶良好的生物相容性


探针应用:从神经信号采集到疾病治疗


  该水凝胶作为神经探针可用于脑神经信号记录(4)。其可连续8周监测大鼠海马区局部场电位信号,信号衰减程度低于PT探针和传统水凝胶探针。除记录大鼠清醒和睡眠状态下的自发局部场电位外,水凝胶探针还可记录外界刺激(如尾部夹持、胡须波动)引发的诱发局部场电。同时,其作为微探针成功记录了大鼠单个神经元信号,信噪比达4.02。


图4. 支链淀粉基水凝胶用于神经信号监测


  水凝胶探针具备导电和透光特性,可进行原位光遗传学神经调控和电生理记录。通过调节输入蓝光的频率和功率,水凝胶光电极记录到对应变化的局部场电位信号,且无光电伪影干扰。同时,由于该水凝胶光电极较好的生物相容性,其可对正常大鼠进行为期4周的光遗传学调控,这扩大了其应用范围(图5)。


图5. 支链淀粉基水凝胶用于原位神经信号监测与光遗传调控


  基于水凝胶探针原位进行光遗传学的能力,其可用于治疗中风模型大鼠。通过对中风模型大鼠的初级运动皮层进行光遗传学神经调控,显著增强了神经保护蛋白的分泌,刺激神经元分化,重新连接脑神经回路,减少梗死区面积(从36%降至8%)。调控后大鼠在平衡木实验和圆筒实验中的表现明显优于自恢复组,运动功能和体重恢复显著加快(图6


图6. 支链淀粉基水凝胶用于中风模型大鼠治疗


  该研究开发的支链淀粉基水凝胶探针,实现了模量、电导率和透明度的高度平衡,同时具备长期稳定性和优异的生物相容性。它不仅能够高效记录大脑神经信号,还可实现神经回路精准调控,特别是在中风治疗中展现出巨大潜力。未来,这项技术有望成为脑疾病监测和治疗的利器,推动脑机接口领域迈向新台阶。


  原文链接:https://onlinelibrary.wiley.com/doi/10.1002/adma.202416926

版权与免责声明:本网页的内容由中国聚合物网收集互联网上发布的信息整理获得。目的在于传递信息及分享,并不意味着赞同其观点或证实其真实性,也不构成其他建议。仅提供交流平台,不为其版权负责。如涉及侵权,请联系我们及时修改或删除。邮箱:info@polymer.cn。未经本网同意不得全文转载、摘编或利用其它方式使用上述作品。
(责任编辑:xu)
】【打印】【关闭

诚邀关注高分子科技

更多>>最新资讯
更多>>科教新闻