搜索:  
四川大学杨佼佼/熊燕/李继遥 Acta Biomater.: 用于减轻化脓性关节炎影像学和病理学损伤的原位双靶向药物递送系统
2025-02-15  来源:高分子科技

  化脓性关节炎(SA)是一种严重疾病,会损害关节软骨并引发强烈的炎症反应。目前的治疗方法主要依赖全身性抗生素,缺乏有效的关节内疗法,也没有标准化的动物模型和精确的检测方法。本研究提出了一种响应细菌微环境的药物递送系统,用于靶向炎症控制,并提供了一种监测 SD 大鼠化脓性关节炎变化的有效方法。


  该系统由负载抗炎药物吲哚美辛的 pH 敏感金属有机框架 ZIF-8 核心和巨噬细胞(MM)和血小板(PM)杂化细胞膜囊泡外壳组成,称为 MP@ZIF-8@IN。该系统不同于传统治疗方法,能提高药物利用率,延长局部滞留时间,并在治疗部位实现自发释放,从而实现化脓性关节炎的专属关节内治疗。该药物递送系统抑制 NF-κB 通路,减少氧化应激,并调节巨噬细胞极化,防止软骨破坏。此外,在利用 SD 大鼠膝关节建立的这一标准化动物模型中,团队开发了基于时间监测的肌肉骨骼超声和磁共振成像技术,从而克服了传统方法不适用于软组织分析的局限性。团队的研究结果推进了化脓性关节炎的治疗策略开发,并鼓励在相关领域进一步应用可视化技术。


Figure 1. 材料的设计策略及模型构建探索。


Figure 2. 材料的体外抗菌能力及靶向细菌能力。


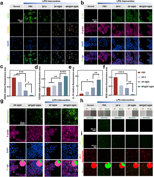
Figure 3. 涂层的体外抗炎能力及靶向巨噬细胞能力。


Figure 4. 材料的体内靶向能力和局部滞留能力。


Figure 5. 利用肌肉骨骼超声和磁共振成像技术监测材料体内治疗效果。


Figure 6. 骨关节病理切片观察材料体内治疗效果。


  该工作以题为“In situ dual-targeted drug delivery system for alleviating imaging and pathological damage in septic arthritis”发表于《Acta Biomaterialia》。文章第一作者为四川大学华西口腔医院硕士研究生汪孟贤和四川大学华西医院余泽平博士,通讯作者为四川大学华西口腔医院的杨佼佼副研究员和李继遥教授、四川大学华西医院的熊燕副教授。本工作得到了国家自然科学基金、四川省科技厅项目和华西口腔医院项目的资金支持。


  全文链接:https://www.sciencedirect.com/science/article/abs/pii/S1742706125000984

版权与免责声明:中国聚合物网原创文章。刊物或媒体如需转载,请联系邮箱:info@polymer.cn,并请注明出处。
(责任编辑:xu)
】【打印】【关闭

诚邀关注高分子科技

更多>>最新资讯
更多>>科教新闻