随着真菌耐药性日益增强,经典单一药物治疗方案疗效往往不足甚至失败。具有协同效果的两种药物组合具有比单一药物更高疗效,尤其在耐药性和难治性感染治疗中表现出强大的潜力。尽管如此,真菌系统性感染,尤其是真菌脑膜炎,临床上依然显示高死亡率。主要是由于抗真菌药物协同组合本身非常有限,更重要的是,两种药物不同的药代动力学和体内分布导致难以在体内感染部位实现体外的协同效果。因此急需实现体内协同治疗耐药真菌感染的有效策略。
在本研究中,刘润辉课题组提出了一种“基于宿主防御肽模拟物组装体的协同共递送”策略,用于实现两种抗真菌剂体内协同抗耐药真菌感染治疗。在该策略中,设计合成了一种具有优异抗真菌活性的宿主防御肽模拟物组装体作为一种抗耐药真菌活性分子,与另一种抗真菌药物两性霉素B(AmB)协同抗真菌,该组装体递送AmB的体系(AmBmicelles)实现了在最优协同比例下两种抗真菌剂体内同时空分布。该策略显著降低了AmB的体内毒性并且拓宽了AmB的治疗窗口。除此之外,该协同共递送组合表现出优异的病原体靶向能力,有效提高了药物利用率。在小鼠的真菌系统感染和脑膜炎感染模型中,AmBmicelles表现出优异的治疗效果,显著高于AmBisome和氟胞嘧啶联合治疗的临床感染治疗金标准。该宿主防御肽模拟物组装体的药物协同共递送策略为临床药物组合治疗提供了新途径。
2026年1月2日,该研究成果以“Effective combinatorial antifungal therapy using a host defense peptide mimic that self-assembles into delivery micelles”为题发表在Nature Biotechnology上(Nat Biotechnol 2025, DOI: 10.1038/s41587-025-02930-3)。
刘润辉教授课题组在前期研究中,提出并证实能够以生物安全性优异的聚噁唑啉(多肽主链上酰胺键转移至侧链)模拟天然多肽,实现了基于聚噁唑啉骨架的功能性多肽模拟,发现了体内外高效抗耐药细菌和耐药真菌的聚噁唑啉活性分子(Nat. Microbiol. 2024, 9, 1325, ESI高被引;Sci. Transl. Med. 2025, 17, eadl4870, 正封面;Angew. Chem. Int. Ed. 2020, 59, 6412,VIP论文,ESI高被引;Angew. Chem. Int. Ed. 2022, 61, e202200778,VIP论文;J. Am. Chem. Soc. 2023, 145, 25753,JACS Spotlight)。在本研究中,具有优异抗真菌活性的聚噁唑啉用于与AmB协同抗真菌,并且稳定组装成纳米胶束用于递送AmB。实现了最优协同比例下,两种抗真菌剂在体内的同时间、空间递送。相比于临床感染治疗金标准的AmBisome纳米粒子和氟胞嘧啶联用,该协同共递送体系具有更优异的体内治疗效果(图一)。

图1:目前的临床的策略和我们治疗真菌感染的策略。
本研究首先通过2-噁唑啉单体共聚合成了不同亲/疏水比例的HDP模拟聚噁唑啉分子库,并探究了一系列聚噁唑啉的抗真菌活性、哺乳动物细胞以及血红细胞毒性以及与AmB的协同效果。其中疏水性比例为70%的聚噁唑啉为最优选聚合物,具有最佳的抗真菌活性、细胞毒性和协同效果。由该聚合物组装形成的纳米胶束同样对多种真菌具有优异抗真菌活性,并且与AmB对多种真菌保持协同抗真菌作用(FICI=0.19-0.5)(图2)。

图2:聚(2-噁唑啉)和胶束的合成、体外抗真菌活性和协同抗真菌活性研究。
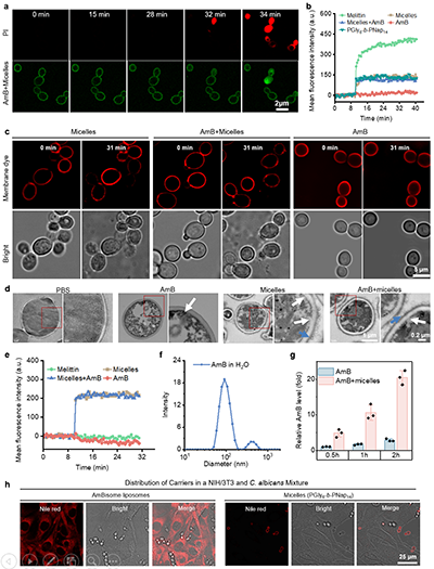
荧光共聚焦显微镜图像结果显示,聚合物胶束作用后的真菌细胞膜显示出明显的不连续,表明细胞膜被破坏,因此聚合物胶束通过破坏真菌细胞膜与AmB协同抗真菌。除此之外,聚合物胶束具有很强的细胞壁扰动作用,这种扰动增强了解聚后的聚合物和AmB穿透真菌细胞壁,胶束存在下,细胞内AmB的浓度达到原来的8倍。并且该聚合物胶束具有优异的病原体靶向能力,在哺乳动物细胞和真菌细胞的混合液中, AmBisome的脂质体广泛分布于哺乳动物细胞内,相比之下,聚合物胶束大量聚集于真菌细胞表面。

图3:聚合物胶束与AmB的协同抗真菌机制以及聚合物胶束的病原体靶向作用。
随后对包载了AmB的胶束(AmBmicelles)的体内毒性进行了测试,结果表明,胶束的包载将AmB的最大耐受剂量由1 mg/kg提高到6 mg/kg。连续四天单次注射后,AmB在1 mg/kg的浓度下表现出显著的肝肾毒性,而胶束包载的AmB在4mg/kg浓度下,没有明显的肝肾毒性。在真菌的系统感染实验中,胶束将AmB的有效治疗窗口由原来的0.65-0.75 mg/kg拓展至0.1-4 mg/kg。并且相同的治疗浓度下,AmBmicelles组的治疗效果显著优于AmB组,表现出优异的体内治疗效果。

图4:胶束包载AmB的生物相容性和体内治疗效果。
文章中进一步研究了AmBmicelles在真菌性脑膜炎中的治疗效果,在60天的长时间观察中,AmBmicelles组小鼠100%存活,相比之下,目前临床金标准(AmBisome和氟胞嘧啶的组合)治疗组,在40天内全部死亡。除此之外,AmBmicelles组显著降低了小鼠的大脑中的真菌负荷超过4个log值,治疗效果显著优于AmBisome和氟胞嘧啶的组合治疗组。在小鼠的其他5个重要器官,包括心脏、肝脏、脾脏、肺脏和肾脏中,AmBmicelles组都未能检测到真菌。考虑到现实中脑膜炎治疗常出现的确诊较晚的延期治疗情况,文章中进一步建立了延迟治疗模型,在此模型中,即使提高金标准中AmBisome的治疗浓度,小鼠依然在60天内全部死亡,相比之下,AmBmicelles组依然实现小鼠60天内的100%存活,并且有效降低大脑中真菌负荷超过4个log。以上结果均表明AmBmicelles具有优异的真菌脑膜炎治疗效果,有望用于解决真菌脑膜炎感染难题。

图5:AmBmicelles在真菌性脑膜炎中的治疗效果
华东理工大学材料科学与工程学院博士生刘龙强和周敏副研究员是该论文的第一作者,刘润辉教授是论文的通讯作者。
论文链接: https://www.nature.com/articles/s41587-025-02930-3
- 重庆中国三峡博物馆陈美均、唐欢/西南大学向顺雨《Gels》:水凝胶 - 对抗文物真菌病害的新利器 2025-08-15
- 华东理工刘润辉教授课题组 JACS:细胞穿透肽启发的聚噁唑啉穿透BBB治疗真菌性脑膜炎 2023-11-16
- 河北工大邢成芬课题组《Nano Lett.》:基于近红外光响应共轭聚合物纳米粒子的免疫激活抗真菌策略 2022-12-27
- 华东理工刘润辉教授课题组 AFM:功能化聚-β-多肽组装体抗耐药真菌感染 2025-05-09
- 华东理工刘润辉教授课题组《J. Med. Chem.》:细胞穿透肽启发的多肽聚合物高效对抗侵袭性耐药真菌感染 2022-05-12
- 华东理工刘润辉教授课题组 Angew:短链长胍基化聚(2-噁唑啉)展现高效抗耐药真菌感染治疗效果 2022-02-22