近日,华中科技大学生命科学与技术学院杨光教授团队以细菌纤维素(BC)为基材,结合湿拧、生物制造以及纳米掺杂等工艺方法,设计了一种具有新型超疏水导电纤维(SEBC fiber),并以此构建具有自清洁和抗污性能的可降解超疏水织物型纳米摩擦发电机(SF-TENG)。相关研究内容以“Fabric-Based TENG Woven with Bio-fabricated Superhydrophobic Bacterial Cellulose Fiber for Energy Harvesting and Motion Detection”为题发表于国际权威期刊《Advanced Functional Materials》上,华中科技大学在读博士生陈坤为第一作者。
图1.(a)运动健康监测系统示意图;(b)SF-TENG示意图;(c)SF-TENG的织物结构示意图;(d)SEBC纤维的制备过程;(e)生物制造过程;(f)壳核结构示意图。
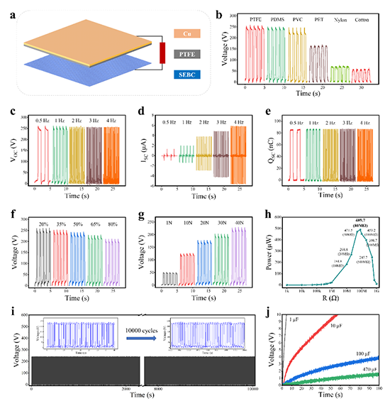
织物型纳米摩擦发电机(Fabric-based TENGs)具有开发为织物型可穿戴器件的前景,其出色的输出性能、柔性和可穿戴性受到了科研人员的广泛关注。然而,织物的缝隙结构往往会导致织物型摩擦发电机的表面积累污染物,进而影响到织物型摩擦发电机的使用性能和寿命。

图5.(a)智能衣物和运动与健康监测系统构建示意图;(b,c)智能衣物照片;(d,e,f,g)在不同抬腿速度、不同抬腿高度、不同运动状态、不同液体污染条件下检测到的运动信号;(h)运动与健康监测系统在户外的场景下进行测试;(i,j)电路系统;(k)监测软件的屏幕截图。 该工作由华中科技大学生命科学与技术学院杨光教授团队完成。论文第一作者为华中科技大学博士生陈坤。华中科技大学杨光教授、华中科技大学石志军博士、湖北科技学院胡三明博士为该文章的共同通讯作者。
论文链接:https://onlinelibrary.wiley.com/doi/10.1002/adfm.202304809
论文引用:Chen, K.,Li, Y., Yang, G., Hu, S., Shi, Z., Yang, G., Fabric-Based TENG Woven with Bio-Fabricated Superhydrophobic Bacterial Cellulose Fiber for Energy Harvesting and Motion Detection. Adv. Funct. Mater. 2023, 2304809.
- 《Mater. Today》:多性能协同优化制备“全能”木头 - 阻燃强韧自清洁适配高端场景 2025-09-06
- 南工大赵怀霞教授、王杨鑫副教授 ACS AMI:面向智能窗的自清洁自修复节能型VO2双层薄膜 2025-05-23
- 清华大学危岩教授、李若馨博士 AFM:具有快速自清洁能力、耐盐性和高蒸发效率的整体式亲水聚合物泡沫用于海水淡化 2024-08-27
- 昆士兰大学/吉林大学合作 Angew:表面 PISA - 界面调控形貌的新策略及其抗污抗菌应用 2025-08-21
- 华南理工大学马春风教授 AFM:自增强按需剥离海洋防污涂层 2025-06-04
- 湖北工大李学锋/麻省州立大学李大鹏 Nano Lett.:水凝胶改性具有双重防御机制的高抗污PTFE中空纤维微滤膜 2025-04-21
- 深圳大学黄龙彪教授团队 《Adv. Sci.》综述:生物可降解材料在软体机器人与柔性电子领域的研究进展 2025-09-10