搜索:  
唐本忠院士/江洪、余锂镭教授团队/邓鹤翔教授团队 Adv. Mater.:AIE COF通过局部热疗防治恶性心律失常
2023-08-09  来源:高分子科技


  据了解,我国每年发生心源性猝死患者超过50万例,其中80%以上是由恶性心律失常导致。恶性心律失常引起的心源性猝死院外抢救成功率不足1%武汉大学人民医院江洪、余锂镭教授团队前期系列研究表明,交感神经系统过度激活是导致恶性室性心律失常的关键,心源性猝死如同炸弹爆炸,交感神经过度激活是炸弹引线其异常放电可加重心脏本身病变(炸弹实体),触发恶性心律失常,导致心源性猝死发生。基于此,江洪、余锂镭教授团队多年来始终致力于利用交叉融合的思维和方法给诱发猝死的炸弹引线装上冷静的开关前期采用光遗传学技术、光学调控技术等精准调控心脏交感神经防治心源性猝死,给心脏装上了精准、可逆、可控的“光控开关”,用于防治心源性猝死(J. Am. Coll. Cardiol. 2017, 70, 2778; Adv. Funct. Mater. 2019, 1902128)。


  在前期医工交叉融合创新基础上,江洪、余锂镭教授团队与香港中文大学(深圳)唐本忠院士、武汉大学化学与分子科学学院邓鹤翔教授进一步依托武汉大学人民医院分子医学研究院,通过交叉融合纳米光热材料和光学调控技术,设计了一系列基于聚集诱导发光基团(AIEgen)的共价有机框架(COFs),这些独特的扭曲结构起着分子转子的功能,通过促进分子运动和增强非辐射衰减过程来实现其优异的光热性能,并首次将近红外照射下AIE COF的局部光热效应,应用于大型犬类动物急性心肌梗死模型中,初步证实了局部光热效应可以显著抑制心肌梗死后过度激活的交感神经节功能与神经活性,同时可促进神经节周围白色脂肪褐变,改善神经节周围局部免疫炎症微环境,从而有效抑制恶性室性心律失常的发生。


  心源性猝死的传统神经干预手段为手术切除损毁,会导致手术创伤、出血、感染等并发症,还会永久丧失其本身的生理结构和功能。而本研究设计合成的AIE COF光热剂,相当于为过度激活的心脏交感神经戴上“光控紧箍咒”,在正常状态下保留神经正常生理功能,仅在异常激活状态下进行精准调控,对于心肌梗死后的恶性室性心律失常和心源性猝死防治具有重要意义。 


图1. 基于AIEgen的COF通过局部热疗调控交感神经节活性来实现抑制恶性室性心律失常的示意图。

本文要点:


  1.介绍了一系列具有优异光热性能的AIE COF光热剂,其具有快速的光热转化速率,能够在两分钟内迅速将温度升至46摄氏度,便于快速、精准和可逆的调控交感神经活性从而抑制恶性心律失常。


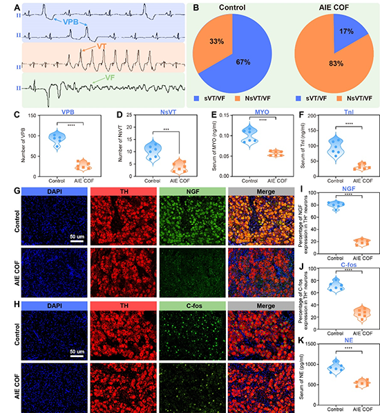
  2.AIE COF介导的局部光热可显著抑制心肌梗死后过度激活的交感神经节功能与神经活性,改善心脏电生理性质,从而有效防治心肌梗死后的恶性室性心律失常和心源性猝死事件。


  3.AIE COF介导的局部热疗能够促进交感神经节周围白色脂肪组织褐变,并改善神经节周围免疫炎症微环境,间接调控心脏交感神经活性,抑制恶性心律失常事件。


  4.AIE COF具有出色的光热稳定性,在经过16个循环后仍然保持有效,而常规的小分子光热剂(ICG)在仅经过5个循环后就失去了效果。


  5.AIE COF通常由轻量级元素(例如C、H、O、N和S)组成,具有很好的生物相容性,可以避免金属离子引起的毒性。


  6.首次将AIE COF介导的光热效应用于神经调控防治大型犬类动物急性心肌梗死后恶性心律失常的发生,这种非药物、非侵袭性的无创可逆神经调控策略,有助于在心肌梗死患者中降低恶性心律失常等不良事件发生率,从而发挥心脏保护作用,进一步拓展了神经调控防治心血管疾病的临床应用价值。 


图2. AIE COF材料的设计合成及表征。 


图3. AIE COF材料的光热性能测试。 


图4. AIE COF材料的可逆调控心脏交感神经活性和功能。 


图5. AIE COF有效防治心肌梗死后的恶性室性心律失常事件 


图6. AIE COF介导的局部热疗促进交感神经节周围白色脂肪组织褐变,间接调控心脏交感神经活性,抑制恶性心律失常事件 


图7. AIE COF介导的光热疗法改善神经节周围免疫炎症微环境,协同发挥心脏保护作用


  该研究成果近日以论文形式在线发表在Advanced Materials上,题目为“AIEgen-based Covalent Organic Frameworks for Preventing Malignant Ventricular Arrhythmias Via Local Hyperthermia Therapy”。香港科技大学博士后张亮和武汉大学人民医院博士研究生郭辅定为该论文共同第一作者,香港中文大学(深圳)唐本忠院士、武汉大学江洪余锂镭邓鹤翔教授为该论文共同通讯作者。


  全文链接:https://onlinelibrary.wiley.com/doi/abs/10.1002/adma.202304620


通讯作者简介


唐本忠,香港中文大学(深圳)理工学院院长、校长学勤讲座教授。分别于2009年、2013年、2017年和2020年当选为中国科学院院士、英国皇家化学学会会士、亚太材料科学院院士和发展中国家科学院院士。作为AIE概念的提出者和研究的引领者,唐本忠院士发表学术论文2000多篇,总引用超过十六万次,h因子为178。自2014年以来,连续入选化学和材料双领域高被引用科学家。唐本忠教授先后获得多项荣誉及奖励,如国家自然科学一等奖(2017),何梁何利科学与技术进步奖(2017)、第27届夸瑞兹密国际科学奖(2014)、美国化学会高分子学术报告奖(2012)、国家自然科学二等奖(2007)、裘槎高级研究成就奖(2007)、中国化学会高分子基础研究王葆仁奖(2007)和爱思唯尔出版社冯新德聚合物奖(2007)等。现任德国Wiley出版社发行的Aggregate《聚集体》杂志主编以及20多家国际科学杂志顾问、编委或客座编辑等。


余锂镭,医学博士,主任医师(一级),教授(三级),博士生导师。现任武汉大学人民医院党委副书记,武汉大学人民医院心血管医院副院长、冠心病诊疗中心主任、心脏结构修复中心主任,武汉大学人民医院分子医学研究院执行院长,湖北省医师协会副会长、省重点实验室执行主任(自主神经调控)。


获国家“万人计划”、国家卫生健康突出贡献中青年专家、全国向上向善好青年、全国优秀共产党员、全国抗疫先进个人、国家教学名师。美国心脏病学会Fellow(FACC)、欧洲心脏病学会Fellow(FESC),任Cardiovasc Innov Appl副主编等。致力于心血管疾病的交叉创新转化研究,主持国家 “万人计划”、国家自然科学基金(5项)、省自然科学基金创新群体、省杰青等17项。近年以第一或通讯作者(含共同)发表创新研究70余篇,主要发表在Circulation、JACC、Adv Mater、Natl Sci Rev、Adv Funct Mater、Nano Energy、Adv Sci、JACC Cardiovasc Interv、Cardiovasc Res、Basic Res Cardiol等期刊,被Cell、JAMA、Nat Rev Cardiol、Nature Reviews Materials等期刊引用3300余次。研究获省科学技术进步一等奖两项(2018年、2022年)、中华医学科技奖、美国心脏病学院心脏介入“青年成就奖”(全球每年2人)、第66、67届美国心脏病学院中国原创研究一等奖等。研究被美国心脏协会(AHA)及Medpage Today联合报道,被《中华心律失常学》杂志评为当年心律失常领域全球十大研究进展之一。


江洪,医学博士,主任医师(一级),教授(二级),博士生导师。武汉大学人民医院内科主任、内科教研室主任、心内科主任、住培和专培基地主任。国务院政府特殊津贴专家,赛克勒中国医师年度奖获得者,获全国卫生系统先进工作者、“白求恩式好医生”等荣誉称号。担任中华医学会心血管病学分会常委兼急重症学组组长、中华医学会心电生理和起搏分会常委兼室性心律失常工作组副组长、中国医师协会心血管内科医师分会心律学专业委员会副主任委员、中国生物医学工程学会心律分会副主任委员、中国医学装备协会心血管装备技术专业委员会副主任委员、湖北省医学会心血管病学分会主任委员等。


长期致力于心血管疾病临床防治及创新转化研究。近年以通讯作者在Circulation、JACC、Adv Funct Mater、Nano Energy、JACC Cardiovasc Interv、Cardiovasc Res等期刊发表创新转化研究100余篇。获国家科技进步二等奖3项,湖北省科技进步一等奖5项,华夏医学科技奖一等奖等。主持国家重点研发计划、国家自然科学基金重点项目及面上项目等20余项。


邓鹤翔,武汉大学化学与分子科学学院副院长。2007年在复旦大学取得学士学位,导师为赵东元院士。2011年在加州大学洛杉矶分校取得化学博士学位,导师为Omar Yaghi。2012年至2013年先后在加州大学洛杉矶分校、加州大学伯克利分校劳伦斯国家实验室从事博士后工作。2013年加入武汉大学化学与分子科学学院,任青年学科带头人。2020年获得国家杰出青年基金资助。主要研究方向为分子定制介孔晶体的设计与合成、选择性催化、气体吸附与分离和生物大分子的负载等,目前已在Nature,Science,Nature Chemistry等国际一流期刊上发表论文50余篇。

版权与免责声明:中国聚合物网原创文章。刊物或媒体如需转载,请联系邮箱:info@polymer.cn,并请注明出处。
(责任编辑:xu)
】【打印】【关闭

诚邀关注高分子科技

更多>>最新资讯
更多>>科教新闻