作为一类新兴的晶态多孔材料,共价有机框架材料(COFs)因其出色的光吸收、光稳定性和生物相容性,近年来在癌症治疗领域中备受关注。目前,大多数COF基光敏剂都是通过亚胺键构筑的。然而,由于存在聚集诱导猝灭(ACQ)效应,它们的荧光强度和活性氧(ROS)产生能力非常受限。而基于聚集诱导发光基元(AIEgens)的光敏剂通常具有聚集增强ROS产生的特殊现象,因此能有效解决ACQ的问题。这些基于AIEgens的光敏剂可以通过在聚集态时限制分子内运动来促进荧光和ROS产生的能力。研究者们尝试将AIEgens通过亚胺键连接到COF骨架中,来构建AIE COF基光敏剂。然而,由于激发态亚胺键的高度旋转会使得激发态能量被耗散,从而导致发光微弱和ROS产生能力有限。因此传统的COF光敏剂只能通过诱导局部被照射区域的癌细胞发生凋亡来杀死原位肿瘤,无法有效杀死远端肿瘤和抑制癌症的复发和转移。最近,研究者发现了一种新型的程序性细胞死亡方式,名为焦亡。与凋亡有所不同,焦亡是一种炎性程序细胞死亡方式,可以有效地诱导癌细胞释放大量与损伤相关的模式分子,显著提高机体对抗肿瘤的免疫响应率。然而,目前报道的焦亡诱导剂主要是一些化疗药物和金属络合物,其耐药性、毒性大和副作用大等问题限制了它们的进一步应用,非金属焦亡诱导剂鲜有报道。
在本研究中,他们设计并合成了一种名为TPy-vinyl COF的乙烯基连接的AIE COF,并可作为一种新型的光敏剂来高效诱导焦亡、促进抗肿瘤免疫。具体来讲,他们采用一种三联吡啶衍生物的AIE单体(TPy)构建了两种具有不同连接方式的COF,TPy-imine COF和TPy-vinyl COF。其中亚胺键连接的COF,TPy-imine COF,由于亚胺键在激发态旋转导致能量耗散因此在固态下没有荧光且ROS产生能力也有限。而乙烯基连接的COF,TPy-vinyl COF,不仅具有较强的荧光,其量子产率达9.8%,而且还表现出更优异的ROS产生能力,能够成功诱导癌细胞发生焦亡。
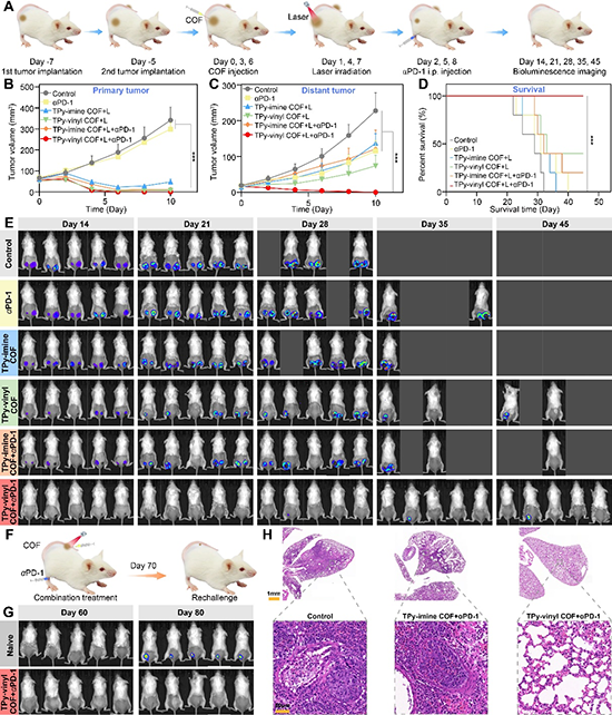
图6. TPy-imine COF 和 TPy-vinyl COF与αPD-1联合后的抑制肿瘤的复发和转移性能研究。
全文链接:https://pubs.acs.org/doi/full/10.1021/jacs.3c04027
通讯作者简介

唐本忠,香港中文大学(深圳)理工学院院长、校长学勤讲座教授。分别于2009年、2013年、2017年和2020年当选为中国科学院院士、英国皇家化学学会会士、亚太材料科学院院士和发展中国家科学院院士。作为AIE概念的提出者和研究的引领者,唐本忠院士发表学术论文2000多篇,总引用超过十六万次,h因子为178。自2014年以来,连续入选化学和材料双领域高被引用科学家。唐本忠教授先后获得多项荣誉及奖励,如国家自然科学一等奖(2017),何梁何利科学与技术进步奖(2017)、第27届夸瑞兹密国际科学奖(2014)、美国化学会高分子学术报告奖(2012)、国家自然科学二等奖(2007)、裘槎高级研究成就奖(2007)、中国化学会高分子基础研究王葆仁奖(2007)和爱思唯尔出版社冯新德聚合物奖(2007)等。现任德国Wiley出版社发行的Aggregate《聚集体》杂志主编以及20多家国际科学杂志顾问、编委或客座编辑等。
林荣业,香港科技大学化学系研究副教授。分别于1996年、1998年和2003年在香港科技大学化学系获得学士、硕士和博士学位。主要研究方向包括具有线型和超支化结构的新型聚合物的设计与合成、新型炔烃聚合反应的开发,以及新型AIE材料的设计、合成和应用。自1998年至今,已开发了多种新合成方法并用其合成了超过200种不同的具有独特光学、介晶相学、手性光学、电子性质的线型聚乙炔和超支化亚芳烃类聚合物。撰写专著章节32章,发表论文640余篇,总引用次数58000余次,h因子高达129。全球化学科学家最新排名第169(中国排名第18),连续多年年被汤森路透社评为化学领域“高被引科学家”。
孙志军,武汉大学口腔医学院口腔颌面头颈肿瘤外科教授,珞珈特聘教授,二级主任医师,博士生导师。中国抗癌协会口腔颌面肿瘤整合医学专业委员会副主任委员,中国抗癌协会头颈肿瘤专业委员会委员,中华口腔医学会口腔颌面外科委员会委员,中华口腔医学会口腔生物医学专业委员会委员。在Nat. Biomed. Eng.、Nat. Commun.、Adv. Mater.、Adv. Funct. Mater.、ACS Nano、Angew. Chem. Int. Ed.、Small.、Clin. Cancer. Res.、Cancer. Immunol. Res.等杂志发表第一作者或通讯作者SCI收录论文115篇。主持国家自然基金委面上项目6项,青年基金1项及湖北省自然科学基金杰出青年基金;参与国家重点研发计划1项;担任SCI杂志Oral Diseases编委及国家自然科学基金评审专家,张志愿院士创新团队成员。入选教育部新世纪优秀人才,湖北省医学拔尖人才,武汉市中青年医学领军人才。科研主要研究方向为口腔癌肿瘤免疫治疗及纳米医学。临床上主要从事口腔肿瘤外科、口腔颌面部软、硬组织缺损修复、I125组织间近距离治疗,并承担GCP临床药物实验。
邓鹤翔,武汉大学化学与分子科学学院副院长。2007年在复旦大学取得学士学位,导师为赵东元院士。2011年在加州大学洛杉矶分校取得化学博士学位,导师为Omar Yaghi。2012年至2013年先后在加州大学洛杉矶分校、加州大学伯克利分校劳伦斯国家实验室从事博士后工作。2013年加入武汉大学化学与分子科学学院,任青年学科带头人。2020年获得国家杰出青年基金资助。主要研究方向为分子定制介孔晶体的设计与合成、选择性催化、气体吸附与分离和生物大分子的负载等,目前已在Nature,Science,Nature Chemistry等国际一流期刊上发表论文50余篇。
- 从“0到1”的飞跃 - 唐本忠院士团队《Acc. Chem. Res.》先驱报告:带你读懂聚集诱导发光(AIE)的前世今生 2026-03-23
- 南林蔡旭敏、港中深唐本忠/汪文锦团队 AFM: 松香基天然电子受体构建TICT活性的双功能BioAIE材料 2025-07-22
- 唐本忠教授/林荣业教授团队、胡连瑞研究员 Nat. Commun.:变色龙聚集诱导发光分子在光、热调控下六重稳定态的可控转换 2025-07-11
- 武汉大学蔡韬团队 Macromolecules:双功能Cu(I)-三苯磷基共价有机框架实现photo-ATRP与CuAAC正交反应一锅法合成支化聚合物 2026-04-14
- 武大蔡韬/华理张斌/上海交大庄小东 Angew:二合一策略构筑吩噻嗪基共价有机框架材料-实现光诱导原子转移自由基聚合跨越式突破 2025-11-11
- 浙江大学朱利平教授团队 Small:三角拓扑设计的超薄亚微孔共价有机框架膜用于药物分离 2025-09-28
- 港中深唐本忠院士、华科大罗亮教授/李忠安教授 ACS Nano:分子共组装调控多阳离子光敏剂的聚集态实现肿瘤光热-化疗高效协同治疗 2025-03-13