手术是临床实体肿瘤治疗的主要手段,也是目前治疗多数恶性实体瘤的首要选择。围手术期治疗(包括新辅助治疗和术后辅助治疗)进一步改善了可切除肿瘤患者的预后,从而为可切除肿瘤建立了标准护理方案。另一方面,尽管癌症诊断技术不断进步,但一些患者一经诊断即为晚期,并且老年患者存在健康状况不佳的问题,手术切除并不适合这部分患者,因此临床只能使用姑息疗法以控制疾病进展和延长患者生命。抗肿瘤药物的全身给药是临床采用的标准治疗方案,然而药物分子绝大多数具有非特异性,难以在肿瘤靶部位达到有效浓度,这可能引起严重的全身毒性和多药耐药等问题。纳米技术的出现为这一问题提供了解决思路,但纳米药物通过全身给药后面临着严峻的生理屏障,研究统计发现几十年来研发的肿瘤纳米药物仅获得了中位数为0.7%的递送效率,极大限制了其临床转化。
 
	
 
通过在瘤床附近植入或注射局部给药系统是另一种具有广阔前景的策略。这些系统通过在肿瘤部位直接释放药物分子,可有效消除局部肿瘤组织及其远端转移。目前已开发的局部给药系统包括已批准的产品(如Gliadel Wafer和Zoladex)往往仅能提供简单的缓释效果,然而,临床肿瘤治疗方案通常需要严格遵循特定的给药程序,合理的给药时间点、多疗程给药和多药联用是获得最佳疗效的关键。因此,如何对药物释放行为进行编程、控制药物的起始释放时间、维持释放时间和进行多疗程药物释放仍然是一个重大问题,这对开发可满足临床给药需求的程序化控制给药系统提出了挑战。
	
 
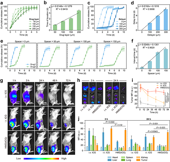
近日,南京工业大学顾忠伟/毛宏理教授团队及其合作团队在生物可降解高分子和药物控释研究领域取得突破性进展,他们提出了一个名为“Hierarchical Multiple Polymers Immobilization(HMPI)”的新型微制造概念,可用于工程化构建特定的高分辨多层级微结构。通过这项技术,团队以FDA批准、具有表面溶蚀特征的聚三亚甲基碳酸酯(PTMC)为核心材料、工程化设计了基于生物可降解高分子的多层级微器件(hierarchical microdevices,HMDs),实现了药物的预编程控释效果。在该工作中,作者系统探究了所设计的多层级微器件的体内外降解和药物控释性能,论证了可通过多层级微器件的几何结构和降解行为来预编程、精确控制药物的释放行为,从而获得了多种预想的药物释放曲线。基于临床胰腺癌和乳腺癌的一线治疗方案,作者分别实现了吉西他滨单药和多柔比星/紫杉醇联合药物的多疗程控释,并在胰腺癌术后、乳腺癌术后和不可切除乳腺癌模型上论证了其临床前研究的安全性和有效性。
	
 
	
 
	
 
	
 
	
 
	
 
	
 
	
原文链接:https://doi.org/10.1002/adma.202305529
- 浙理工童再再和合作者《Nat. Chem.》:生物可降解高分子二维片状胶束的精确组装及其区域选择性可控降解 2023-04-22
- 中山大学吴钧教授课题组《Adv. Funct. Mater.》:在治疗型生物可降解高分子研究中取得新进展 2019-12-28
- 中山大学吴钧教授课题组在治疗型生物可降解高分子研究中取得重要进展 2019-03-26
- 海南大学李萌婷、格里菲斯大学肖岚 CEJ:光激发多功能复合金纳米花温和光热/光动力/药物控释联合疗法促进感染性皮肤组织修复 2024-02-08
- 四川大学王云兵教授团队 Biomaterials: 聚合物分子刷修饰生物瓣膜功能化改性策略研究 2023-03-08
- 上海大学张阿方教授团队 Macromolecules:光控降解的温敏环糊精聚轮烷微凝胶 2022-08-13

