搜索:  
上科大董怡霄/范国平教授团队等 ACS Materials Lett. : 双光子3D打印可控微凝胶通道研究乳腺癌细胞迁移
2023-11-24  来源:高分子科技

  肿瘤转移是癌症治疗失败的主要原因。据估计,至少60%的实体瘤癌症相关死亡由转移所引起。肿瘤转移是一个复杂的动态过程,主要包括肿瘤细胞从原发部位侵袭扩散,通过血液或淋巴管循环,最终定植到远端器官。除了已被广泛关注的生化和免疫微环境因素外,近年来的研究表明来自细胞外基质的物理因素对实体瘤发展也会产生重要影响。肿瘤细胞在转移过程中可以通过物理和生化机制破坏周围组织的结构和功能,从而导致微环境发生紊乱。其中大量胶原沉积和交联,导致基质刚度增加,并且形成狭小的限制环境,这些物理环境异常会进一步助长肿瘤的发生和转移。因此,了解病理性微环境的机械因素如何动态调节肿瘤细胞的运动和转移能力对于癌症转移的研究和治疗是至关重要的。


  近期,上海科技大学董怡霄/范国平教授团队意大利帕多瓦大学Nicola Elvassore教授团合作利用双光子3D打印方法,在微流控组织芯片上构建稳定的水凝胶微结构,通过调节打印参数可轻松调控水凝胶微结构的形态和弹性模量。研究表明,在该模型中乳腺癌细胞在更硬的限制环境中形态发生了改变且迁移速度更快,转录组学分析和药物抑制实验证实YAP的激活参与了这一过程。该工作以“Tunable hydrogel confinement via on-chip 3D printing for studying cancer cell migration”为题发表在《ACS Materials Letters》上。 


图1“On-chip”双光子3D打印平台


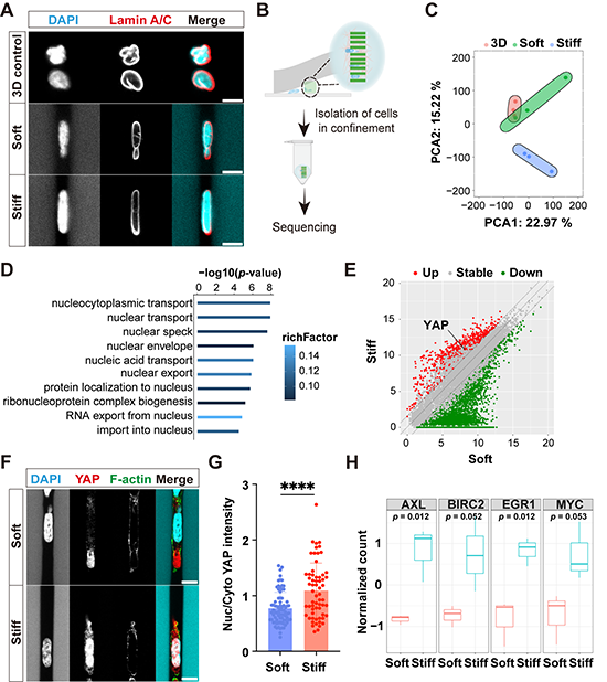
  在这项研究中,作者首先开发了一种光敏性超支化聚乙二醇(PEG)类聚合物。在波长约为700 nm的双光子激光激发下,聚合物分子可以高效地进行环加成交联,形成稳定的水凝胶微结构。之后,在三通道微流控芯片中填充胶原蛋白模拟三维基质环境,并将光敏聚合物渗透到芯片中,利用双光子 3D 打印出宽窄和硬度不同的水凝胶微通道。通过在芯片两侧构建营养梯度诱导乳腺癌细胞穿过打印通道。利用活细胞延时成像,作者发现在更硬的狭窄通道中,细胞的迁移速度明显加快。接下来,作者将迁移中的肿瘤细胞打孔取出进行转录组测序。分析结果和药物抑制实验表明在更强限制环境中,细胞迁移速度的改变受经典力学信号Yes相关蛋白(YAP)的激活以及肌动蛋白收缩调控。综上所述,利用该“on-chip”双光子 3D 打印模型可以构建较高分辨率且力学可调控的水凝胶微结构,并实时观察和检测细胞-环境相互作用,这为研究力学微环境和物理限制因素如何动态调节肿瘤细胞的运动和转移能力提供了新的有利工具。同时,该工作是团队近期利用双光子 3D 打印技术进行生物打印研究最新进展之一。在过去几年中,团队开发了一系列光敏聚合材料,通过生物双光子环加成反应,使其可在大于700-850nm的波长下交联,并且实现了在活小鼠的组织内打印凝胶结构(Nat. Biomed. Eng. 2020, 4(9):901-915.);或在体外类器官培养水凝胶中动态塑造基质微环境,影响3D类器官的细胞行为(Nat. Commun. 2023, 14(1):3128.)。 


2:乳腺癌细胞在水凝胶限制微通道内的迁移


3:更强的限制环境引起的YAP核易位和激活。


  上海科技大学博士生钱舒怡和上海科技大学免疫化学研究所助理研究员董怡霄为本文第一作者。上海科技大学董怡霄助理研究员,范国平教授,意大利帕多瓦大学Anna Urciuolo教授和Nicola Elvassore教授为共同通讯作者。上海科技大学为第一完成单位。该研究得到了上海市科委项目的支持。


  论文链接:https://doi.org/10.1021/acsmaterialslett.3c00853

版权与免责声明:中国聚合物网原创文章。刊物或媒体如需转载,请联系邮箱:info@polymer.cn,并请注明出处。
(责任编辑:xu)
】【打印】【关闭

诚邀关注高分子科技

更多>>最新资讯
更多>>科教新闻