传统组织工程技术主要依赖破坏性的组织学技术来获取信息,无法对同一实验个体进行连续的动态监测。由于实验动物的个体差异,反馈的“碎片化”信息难以反映真实的组织再生状况,据此设计的工程化组织因缺乏良好的生物适配性而失败。非侵入影像技术的快速发展,为连续和动态监控组织再生过程提供了研究条件。在骨组织工程的研究中,将多模态影像技术整合到生物活性骨支架中,开发出“诊疗一体化”骨支架,有望实现对骨再生过程中支架降解、细胞分化、血管长入和新骨生成等再生要素的动态监控,并揭示各再生要素在骨再生中的协同作用,以优化支架设计并促进骨修复。
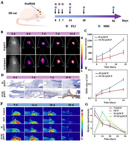
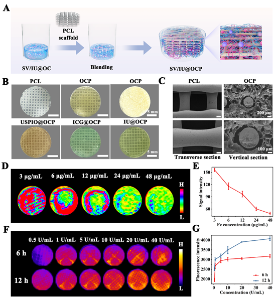
近期,东华大学何创龙教授团队基于具有生物安全性与可持续监测性的荧光和磁共振成像技术,利用3D打印技术构建了一种融合多模态影像功能和骨修复能力的骨组织工程支架。在复合支架中引入多模态影像剂和辛伐他汀,不仅提高了支架的骨再生能力,还能够通过荧光和磁共振成像技术实时监测支架的早期成骨和降解过程(图1)。他们利用碱性磷酸酶(ALP)响应型胶束(Sup)装载荧光染料吲哚菁绿(ICG)获得ALP响应型荧光探针(ICG@Sup)。ICG@Sup可在ALP的作用下解离释放ICG,产生强近红外二区(NIR-II)荧光信号,使负载ICG@Sup的复合支架利用NIR-II荧光成像实现成骨早期的动态监测。在载有辛伐他汀的SV/IU@OCP支架上接枝阴性造影剂氨基化超小超顺磁性氧化铁纳米粒子(USPIO-NH2)赋予支架磁共振成像能力。支架降解引起造影剂流失使USPIO-NH2浓度降低,产生较高的磁共振T2信号,实现对支架降解的动态监测(图2)。体外细胞实验结果表明,SV/IU@OCP支架通过上调骨髓间充质干细胞(BMSCs)相关成骨基因的表达(Runx2、ALP、Col I和OPN)来增强骨生成。此外,SV/IU@OCP支架通过促进BMSCs大量分泌ALP的方式增强了NIR-II荧光信号强度(图3)。大鼠颅骨缺损模型研究结果显示,SV/IU@OCP支架通过NIR-II荧光成像监测骨形成早期过程,通过磁共振成像监测植入物降解情况,初步实现了骨缺损修复的原位动态监测(图4)。SV/IU@OCP支架还显示出最佳的骨修复效果(图5)。

图4 大鼠体内荧光/磁共振成像性能评价
图5 大鼠体内骨再生性能评价
综上所述,本研究为开发“可视化”骨组织工程技术提供了一种有益的尝试,随着支架被赋予更多的成像功能,未来有望对骨修复过程中的所有再生要素提供非侵入性的动态监测。结合影像学和组织学数据,对支架的各项结构和功能参数进行优化,可望开发出具有良好骨再生潜能的修复材料,也能大大减少实验动物的使用数量。
原文链接https://doi.org/10.1002/adhm.202302687
- 上海交大路庆华教授团队 AFM:后烘构建自锁互穿网络用于增强3D打印聚酰亚胺的机械和热性能 2025-10-18
- 东华大学朱美芳/成艳华团队 Nat. Commun.:3D打印高透明高隔热气凝胶 2025-09-05
- 暨大刘明贤教授团队 Bioact. Mater.: 纳米粘土增强的3D打印壳聚糖水凝胶用于止血与感染伤口修复 2025-08-28
- 浙江大学赵玥绮团队 AFM: 仿生梯度结构水凝胶助力骨软骨修复 2025-10-15
- 纳米能源所王中林、蒲雄/北大口腔医院周永胜、李峥 Adv. Mater.:机械-离子电水凝胶通过内源性生物电刺激促进软骨再生 2025-09-23
- 西南交大汪建新教授团队 AHM:突破水合层屏障 - 一种新型超强水下水凝胶粘合剂助力全层软骨修复 2025-09-06
- 中山大学王山峰教授团队《Mater. Design》:圆柱形和球形模型在骨组织工程支架设计中的对比研究 2021-10-10