搜索:  
川大魏强研究员课题组等 Nano Lett.:纤维柔顺性通过协调基质募集和纤维模量促进了细胞的机械传感
2024-03-28  来源:高分子科技

  细胞与细胞外基质之间的机械相互作用在生物系统中是普遍存在的。在纤维基质上,细胞具有招募邻近纤维的能力,从而增强了自身的粘附性,促进了机械信号的产生。然而,之前的研究表明纤维的招募只能在低模量的纤维上实现(Nature Materials 2015,14, 1262),而基质模量的降低不利于细胞的铺展和细胞力的施加。因此如何协调纤维募集和纤维模量之间的关系仍然是一个值得关注的问题。


  最近,通过利用明胶固有的溶胀特性,他们制备了能够协调纤维募集和纤维模量柔性纤维材料,相关研究成果发表在《Nano Letters》上,题为《Fiber flexibility reconciles matrix recruitment and fiber modulus to promote cell mechanosensing》。纤维的高柔顺性同时促进了纤维的分布、可变形性和模量的优化,有助于促进细胞的机械传感。 


1. GelMA纤维的制备和表征。


  首先,通过对GelMA的接枝率和静电纺丝参数进行调整制备了具有取向和无规两种结构且模量可调控的的GelMA纳米纤维(图1a)。得益于GelMA材料固有的溶胀特性,所制备纳米纤维具有较强的柔顺性,纤维能够在一定区域内自由移动(图1b-f)。 


2. HMSCs在水凝胶和柔性纤维网络上的机械传感。 


图3. 基于FRET的肌动蛋白张力探针,用于检测水凝胶和柔性纤维网络上细胞内力的水平。

  通过对细胞内力相关标志物进行免疫荧光染色和统计,并结合基于Fo?rster共振能量转移(FRET)技术的肌动蛋白张力探针,验证了不同材料上细胞内力的水平(图2,3)。结果显示,柔性的引入缓解了先前文献所叙述的高刚性纤维网络对细胞机械传感的不利影响,并且观察到与排取向结构相比,柔性纤维网络的无规结构促进了细胞内力的产生。 


4. 纤维募集调控细胞黏附。


  纤维的荧光图像显示,细胞在所有模量的纤维网络上都表现出较强的纤维募集能力,导致细胞周围纤维的大量聚集。而对细胞内力和细胞黏附能力的破坏会显著影响细胞对纤维的重组,并且纤维募集的丧失也会显著影响细胞所产生的应力水平(图4)。 


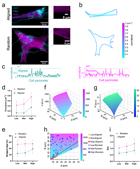
5. 细胞在无规纤维上的搭桥边缘增强细胞张力。


  通过引入描述细胞形态和机械张力之间关系的二维拉普拉斯定律模型,进一步探究了取向纤维和无规纤维在机械传感机制上的差异。结果表明,在无规纤维上,由于细胞施加的牵引力的方向与纤维的取向方向不同,导致纤维发生弯曲,从而促使细胞的边缘形成搭桥结构,最终促进细胞内力的增强。


  这项研究揭示了纤维募集对细胞机械传感的影响,并介绍了纤维柔顺性作为一种以前未被探索的新特性,为新型生物材料的设计和开发提供了一个创新的视角。


  文章的第一作者是博士生董翔宇,通讯作者是魏强研究员和刘晓静博士。


  论文详情请点击:https://pubs.acs.org/doi/10.1021/acs.nanolett.4c00923 


  下载:Fiber flexibility reconciles matrix recruitment and fiber modulus to promote cell mechanosensing

版权与免责声明:中国聚合物网原创文章。刊物或媒体如需转载,请联系邮箱:info@polymer.cn,并请注明出处。
(责任编辑:xu)
】【打印】【关闭

诚邀关注高分子科技

更多>>最新资讯
更多>>科教新闻