脑出血手术后的术后再出血与高死亡率密切相关,但目前尚无有效的临床治疗方法。在本研究中,他们开发了一种血红蛋白(Hb)响应性的原位植入式DNA水凝胶,该水凝胶包含与两条互补链交联的Hb适体,并封装了甲磺酸去铁胺(DFO)。功能性地,该水凝胶在术后再出血时通过捕获Hb产生信号,展现出独特的“自我诊断”能力。此外,持续捕获Hb会介导水凝胶的逐渐解体,从而实现DFO的按需释放,而不会影响生理铁依赖功能。这一过程通过抑制神经细胞的铁死亡来实现自我治疗。在胶原酶和自体血液注射模型诱导的模拟术后再出血模型中,该水凝胶展示了铁吸收效率的5.58倍提升,显著减少了血肿大小(从8.674立方毫米减少到4.768立方毫米)。这种创新的Hb响应性DNA水凝胶不仅为术后再出血提供了治疗干预,而且还提供了自我诊断反馈,为提高临床治疗效果带来了显著的希望。
	
脑出血(ICH) 是一种危重疾病,其特征是血液突然自发渗入脑实质。它是第二常见的中风亚型,因其极高的死亡率和发病率而引起极大关注。手术干预具有预防脑疝和减轻血肿对周围组织的病理生理影响的潜力。然而,由手术引起的术后再出血风险仍然普遍。此外,尽管具有减少占位效应、改善颅内压和增强脑灌注的好处,但手术的浸润性往往会留下残留产物,影响患者的预后,并可能导致严重病例的再出血。再出血的发生可能不容易被发现,导致错失挽救机会和随之而来的致命结果。
	
在此,他们设计了一种血红蛋白(Hb)响应性原位植入式DNA水凝胶的构建和特性。这种水凝胶由Hb适体与两条互补链交联而成,并封装了甲磺酸去铁胺(DFO)。其设计原理是,在术后再出血的情况下,水凝胶能够通过捕获Hb发出信号,实现自我诊断。同时,Hb的持续捕获会触发水凝胶的逐步解体,从而按需释放DFO,这一过程不会干扰铁依赖性的生理功能,并通过抑制神经细胞的铁死亡达到自我治疗的目的。
	
	 
图1.原位植入式DNA水凝胶用于脑出血术后再出血的诊断与治疗
	
2. DNA 水凝胶的合成
	
为筛选与 Hb 特异性结合的最优核酸链,首先,通过磁珠实验证明当 DNA B 链与适配体 7 个碱基配对时 Hb 的特异性最强并以 7 个碱基互补作为后续的核酸链。通过琼脂糖电泳实验证明丙烯酰胺基团修饰的 DNA-A(Strands-A, S-A) 和丙烯酰胺修饰的 DNA-B(Strands-B, S-B)成功连接到聚丙烯酰胺上。后续在合成的聚合物 A 链(Polymer strands A, PS-A)和聚合物 B 链(Polymer strands B, PS-B)混合溶液中加入 Hb适配体后,PS-A和 PS-B的混合溶液流动性明显降低,证明 DNA 水凝胶成功合成。
	
	 
图2.DNA水凝胶的合成
	
3. DNA 水凝胶的特性
	
为了筛选有较好注射性能且与脑部模量相匹配的 DNA 水凝胶,分别制备了 0.3、0.7 和 1 mM Hb 适配体浓度交联的 DNA 水凝胶。考察了三种 DNA 水凝胶的可注射性、流变性、膨胀率、溶胶率以及药物包封率。结果证明 0.7 mM 交联的 DNA 水凝胶具备可注射性且储存模量与大脑模量相匹配(200 Pa)。通过测定三种 DNA 水凝胶溶胶率以及药物包封率,结果证明 0.7 mM DNA 水凝胶的溶胶率可以达到 60%并且 0.7 mM 的包封率与 1 mM 的包封率相接近可达到 87%。综上,0.7 mM Hb 适配体交联的 DNA 水凝胶具有合适的机械性和特异性,采用 0.7 mM 交联浓度作为后续的实验条件。
	
	 
图3. DNA水凝胶的特性
	
4. DNA 水凝胶响应性药物释放的研究
	
基于上述所筛选出的合适的 DNA 水凝胶,考察了该 DNA 水凝胶体外的特异响应性。首先采用扫描电镜(Scanning electron microscope, SEM)和流变仪测定了在加入 Hb 后 DNA 水凝胶孔径和模量变化,实验证明当加入 Hb 后 DNA 水凝胶孔径变大,储存模量降低至 16 Pa 左右。其次也考察了 DNA 水凝胶的特异性、选择性和灵敏性。以突变适配体交联的未响应 DNA 水凝胶(No-responsive gel, No-res. gel)为对照,验证响应 DNA 水凝胶可以实现特异性溶胶,以牛血清白蛋白(Bovine serum albumin, BSA)为对照,证明 DNA 水凝胶仅对 Hb 有特异选择性。最后考察了不同浓度 Hb 的溶胶率,DNA 水凝胶对 Hb 有明显的浓度依赖和时间依赖性。同时,验证了 DNA 水凝胶药物释放率,结果表明在 120 min时达到药物释放饱和且呈现 Hb 浓度依赖,药物释放率可达到 85%。为了进一步考察药物释放的可控性,将 Hb 溶液间歇性地注入 DNA 水凝胶中,结果表明加入 Hb 后药物释放率增加而取出 Hb 后药物释放率显著降低。
	
	 
图4.体外Hb响应性药物按需释放的DNA水凝胶
	
5. DNA 水凝胶神经细胞体外保护的研究
	
通过 Trans-well 建立铁超载模型,通过测定经 DNA 水凝胶处理后细胞内铁的含量、谷胱甘肽过氧化物酶 4(Glutathione peroxidase 4, GPX4)的表达以及脂质氧化情况。FerroOrange 染色和流式结果证明 DNA 水凝胶降低了细胞内过量的铁,蛋白质免疫印迹法(Western blotting, WB)实验证明了 DNA 水凝胶可以逆转铁死亡通路中 GPX4 的下调,此外活性氧(Reactive oxygen species, ROS)和丙二醛(Malondialdehyde, MDA)实验证明 DNA 水凝胶可以明显降低脂质氧化水平,表明 DNA 水凝胶可以抑制铁死亡。最后,考察 DNA 水凝胶可以实现对 DFO 的按需释放而不破坏正常细胞内铁浓度,通过测定神经细胞活力证明经 DNA 水凝胶有明显的神经保护效果。
	
	 
图5. 体外通过对抗铁死亡和Hb毒性的DNA水凝胶的保护效果
	
6. DNA 水凝胶的体内生物安全性评价
	
为了考察水凝胶在体内的生物相容性,以正常小鼠和胶原酶诱导的 ICH 模型为研究对象,考察了 DNA 水凝胶在体内的稳定性和特异性,结果证明了 DNA 水凝胶和未响应 DNA 水凝胶在正常的小鼠体内可保持 7 天稳定。在 ICH 模型,观察到 DNA 水凝胶在第 2 天逐步溶胶,在第 6 天基本完全溶解,而未响应 DNA 水凝胶在一周内基本稳定,表明 DNA 水凝胶在 ICH 可以发生特异性溶胶。此外,以生理盐水为对照,将 DNA 水凝胶注入正常小鼠内,通过酶联免疫实验(Enzyme-linked immunosorbent assays, ELISA)考察了小鼠脑部炎症因子的变化,结果表明,DNA 水凝胶并没有引起明显的炎症反应,进一步通过苏木素-伊红染色(Hematoxylin and eosin stain,H&E) 和原位末端转移酶标记染色(Transferase-mediated dUTP-biotin nick end labeling assay, TUNEL),证明了 DNA 水凝胶在小鼠体内具有良好的生物相容性。
	
	 
图6. 体内水凝胶的稳定性、特异性和生物安全性
	
7.DNA 水凝胶的体内药效学评价
	
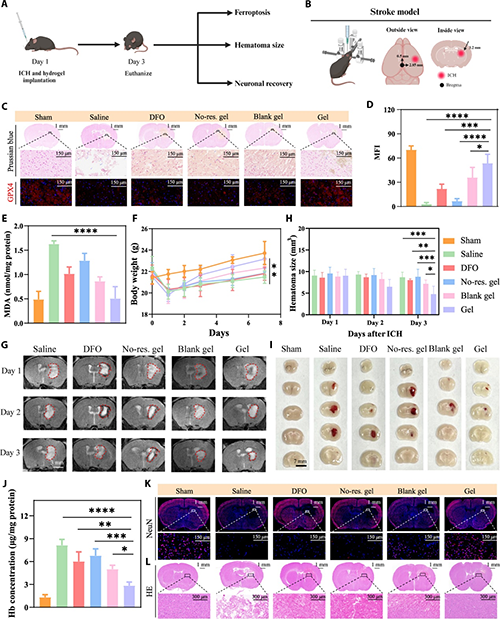
进一步考察了 DNA 水凝胶的体内治疗效果,首先以胶原酶诱导的 ICH 模型为基础,通过普鲁士蓝染色和 GPX4 的 免疫荧光染色证明了小鼠脑部的铁沉积明显降低且 DNA水凝胶逆转了再出血后 GPX4 的下调,后续通过 ROS 免疫荧光染色和 MDA 实验,证明了 DNA 水凝胶 显著降低了小鼠脑部的脂质氧化水平。此外,血肿的吸收与铁死亡有密切的关系,经DNA 水凝胶治疗后小鼠脑部血肿从 17%降至 4%,随后测定了小鼠脑部 Hb 的含量,结果证明趋势同血肿一样,Hb 浓度也明显降低。术后行为学恢复对治疗干预的有效性至关重要,通过考察 DNA 水凝胶治疗后第 1 天、第 2 天、第 3 天 和第 7 天的行为学恢复,结果也证明了 DNA 水凝胶组在术后恢复效果明显。
	
	 
图7. 体内水凝胶治疗效果
	
	 
图8. 体内脑出血小鼠模型的术后康复
	
8.DNA 水凝胶体内治疗和诊断的研究
	
基于核酸的可编程性,对 DNA 水凝胶核酸骨架进行标记荧光,通过 Cy3 标记 Hb 适配体,BHQ2 标记 S-B 链来重新编辑 DNA 序列,以实现自诊断。首先以胶原酶诱导再出血模型,考察 DNA 水凝胶在体内的荧光变化,以健康小鼠为对照,结果证明再出血模型组的荧光强度明显增加。为进一步考察体内的再诊断效果,建立自体血模型,将荧光标记的 DNA 水凝胶注入不同体积的再出血模型中观察荧光的变化,同时采用核磁共振(Magnetic resonance imaging, MRI)验证了小鼠脑部不同体积的出血量下,荧光强度的变化,表明 DNA 水凝胶的可依据于出血量的变化而给出相应提示。为了考察 DNA 水凝胶的自治疗效果,以自体血模型为实验对象,考察了再出血量和 Hb 变化,结果证明 DNA 水凝胶可明显降低再出血量并显著提高模型组的神经功能恢复。DNA 水凝胶提高了 ICH 术后再出血的治疗效果,为术后再出血的治疗提供了新的思路。
	
	 
图9. 术后再出血的自我诊断和自我治疗DNA水凝胶
	
本文构建了用于脑出血术后再出血治疗的原位植入 Hb 响应 DNA 水凝胶。该 DNA 水凝胶能够特异性捕获毒性 Hb 并诊断再出血的发生。此外,Hb的捕获会触发 DNA 水凝胶从凝胶到溶胶的转变,特异性地释放 DFO,进而避免破坏生理性铁依赖功能。按需释放的 DFO 可通过抑制神经细胞的铁死亡来达到再出血的治疗。DNA 水凝胶的应用有望解决 ICH 患者术后再出血问题,同时,DNA 水凝胶为其他脑部手术治疗也提供新的思路。对这一方向的深入研究和实际应用可为各种脑部疾病的术后治疗提供更有效、更安全的方法,也会推动患者的康复和提高患者生存率。
	
原文链接:
In situ implantable DNA hydrogel for diagnosis and therapy of postoperative rehemorrhage following intracerebral hemorrhage surgery Wenyan Yu, Enpeng Gong, Changlin Wang, Chengyuan Che, Yuzhen Zhao, Xinyun Wu, Yi Yang, Haiyu Shi, Mengjuan Chen, Mingge Li, Li Xie, Yue Guo, Mingming Guo, Liya Mu, Zhenya Wang, Zhenzhong Zhang, Kaixiang Zhang, Junjie Liu, and Jinjin Shi
https://www.science.org/doi/10.1126/sciadv.ado3919

