搜索:  
南京林业大学黄超伯/熊燃华课题组 Nat. Protoc.:光热电纺纳米纤维的胞内递送及其在细胞免疫治疗的应用
2025-01-23  来源:高分子科技

  为了实现预防、诊断、治疗等药效功能,生物大分子药物往往需要穿透细胞膜进入胞内。因此,生物药物胞内递送是生物药物面临的一个关键问题。由于光介导的胞内递送方法具有较好的通用性和调控性,适用于各类细胞和各种生物药物的递送,尤其是在体外或离体处理的情况,因此受到了越来越多的关注。


  黄超伯/熊燃华课题组长期致力于功能性生物大分子胞内递送研究,利用光热纳米颗粒(NPs)富集于细胞表面进行光穿孔,光热NPs产生的瞬时光热效应可以将功能性生物大分子温和地递送至活细胞中,适用于多种细胞类型和生物大分子。然而,该光穿孔技术依赖于细胞与光热NPs的直接接触,这在临床应用中,特别是在癌症患者自体免疫T细胞功能化改造过程中,面临安全性和监管的诸多挑战。为此,研究团队创新性地提出了一种基于光热静电纺纳米纤维(PEN)介导的光穿孔技术。该技术通过将光热NPs嵌入静电纺纳米纤维中,作为细胞培养的基底,利用光热效应诱导细胞膜透化,进而有效递送生物大分子至各种细胞类型。与传统方法相比,该技术避免了细胞与NPs的直接接触,从而显著降低了安全性和监管风险。与常用的物理转染方法——电穿孔相比,PEN光穿孔对细胞的损伤更小,能够获得更高质量的工程化改造细胞,展现出更强的临床治疗潜力(Nat. Nanotechnol. 2021, 16, 1281Adv. Mater. 2021, 33, 2008379Nat. Commun. 2022, 13, 1996)。


  近日,该课题组进一步报道了PEN光穿孔用于胞内递送的方法和详细步骤,包括静电纺丝法制备PEN基底、细胞与纳米纤维的共培养、PEN光穿孔所需激光平台的构建、光穿孔的影响因素(如NPs浓度、激光功率和扫描时间)以及如何针对特定细胞类型优化该过程(1)。采用最优光响应纳米纤维递送siRNA至人体免疫T细胞内,可抑制PD-1蛋白的表达,并在肿瘤小鼠模型中显著提高了CAR-T细胞的肿瘤细胞杀伤效率。


  2025122日该成果以“Photothermal nanofiber-mediated photoporation for gentle and efficient intracellular delivery of macromolecules”为题发表在国际著名期刊Nature Protocols (DOI: 10.1038/s41596-024-01115-7)。南京林业大学青年教师缪东洋为该论文第一作者,熊燃华教授为论文唯一通讯作者,南京林业大学为第一完成单位。


1. PEN光穿孔用于胞内递送的详细步骤。1)静电纺丝制备包载光热纳米颗粒的PEN纳米纤维基底。(2PEN基底和细胞共培养。(3PEN光穿孔激光辐射平台。(4)利用模型大分子优化PEN光穿孔参数。(5)采用优化的PEN光穿孔方案,将功能大分子递送至各种类型细胞。(6)体外和体内验证PEN光穿孔工程化改造CAR-T细胞的治疗效果。


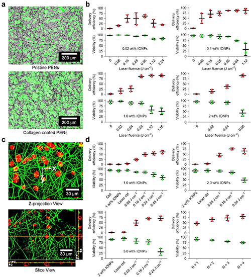
  根据此方法,研究人员可以相应的准备PEN基底,并利用PEN光穿孔将功能性大分子递送到至目标细胞内。PEN光穿孔参数最初通过荧光模型大分子(如RD10FD10)在贴壁HeLa细胞和悬浮Jurkat细胞中进行优化(2)。共聚焦显微镜图像的定量分析表明,更高的激光能量或光热NPs浓度确实能够增强细胞膜的通透性,从而更容易让大分子进入细胞,提高递送效率,但也会逐渐降低细胞活性。平衡递送效率和细胞活性对于大分子胞内递送至关重要。当激光能量为0.08 J cm?2光热NPs浓度为1 wt%时,HeLa细胞的最佳递送效率约为76%。对于Jurkat悬浮细胞,共聚焦z堆叠图像显示,细胞在聚丙烯胺盐酸盐(PAH)涂层的PEN上附着更好。当激光能量为0.16 J cm?2光热NPs浓度为2 wt%(每个细胞接触12光热NPs纳米簇)时,获得了约63%的最佳递送效率。


2. PEN 光穿孔参数优化用于 HeLa贴壁细胞和 Jurkat 悬浮细胞的递送。a)在有和无胶原涂层的 PEN 基底上生长的 Calcein AM 标记的 HeLa 细胞的共聚焦图像。(bHeLa 细胞在不同激光能量和光热NPs 浓度下的 RD10递送效率和细胞活性。(c)深红色荧光 CellMask 标记的 Jurkat 细胞在香豆素6标记的 PEN基底上的共聚焦图像。(dJurkat 细胞在不同激光能量、光热NPs 浓度、和重复激光照射下的FD10递送效率和细胞活性。


  成功实现模型大分子胞内递送后,光热纳米纤维进一步被应用于生物功能大分子siRNACRISPR/Cas9的胞内递送(3)。首先,使用优化的PEN光穿孔参数(1 wt%光热NPs浓度,0.08 J cm?2激光能量,胶原蛋白涂层的PEN可将抗绿色荧光蛋白(GFP)的siRNAsiGFP)递送到稳定表达GFPH1299细胞中。共聚焦图像显示随着siGFP浓度的增加,在PEN光穿孔成功下调了eGFP表达。通过流式细胞术量化的MFI表明,在0.5μM低浓度的siGFP下,重复进行4PEN光穿孔与进行15 μM浓度的PEN光穿孔所获得的下调效果相同。此外,共聚焦图像和流式细胞术分析表明,H1299细胞的eGFP表达可以通过PEN光穿孔递送CRISPRCas9 RNPs进行有效敲除。通过提高RNP浓度并重复进行4PEN光穿孔,eGFP敲除效率达到了80%


3. PEN 光穿孔应用于功能大分子siRNACRISPR-Cas9 RNPs的胞内递送研究a)共聚焦显微镜显示了使用 1 wt% 光热NPs  0.08 J cm?2 激光能量进行 PEN 穿孔处理的对照组 siGFP胞内递送 H1299 细胞eGFP 的表达。(b,c)不同 siGFP 浓度或在低浓度 0.5 μM siGFP下重复 PEN 光孔化处理时,H1299 细胞eGFP 表达的 MFI 和 eGFP 敲低效率。(d)共聚焦显微镜显示了光穿孔将CRISPR-Cas9 RNPs递送到H1299细胞以敲除GFP表达。(e,f)不同 RNP 浓度或在低浓度 0.5 μM RNP下重复 PEN 光孔化处理时,H1299 细胞eGFP 表达的 MFI 和 eGFP 除效率。


  最后,PEN光穿孔被应用于人供体来源的T细胞的siRNA胞内递送(4)。优化的PEN光穿孔参数5 wt% 光热NPs浓度,0.16 J cm?2激光能量,3次激光扫描次数NaOH水解的PEN)可用于递送PD-1蛋白表达的siRNAsiPD1至人类原代T细胞,从而下调PD1表达。当siPD1浓度增加到4 μM时,PEN光穿孔T细胞中的PD1敲除效率达到80%SKOV3肿瘤小鼠模型评估发现,在注射后第21天,PEN光穿孔的CAR T细胞携带siPD1显著减少了肿瘤大小,并且优于单独使用未功能化CAR T细胞的效果。总之,体内外实验均显示T细胞功能的提升,表明PEN光穿孔在治疗肿瘤方面具有巨大潜力。


4. PEN光穿孔用于人T细胞高效安全的生物大分子胞内递送及其肿瘤细胞杀伤功能。aPEN光穿孔方法递送小干扰核酸siPD1T细胞以抑制PD1蛋白表达。(b使用优化的 PEN 光孔化参数5 wt% 光热NP浓度,0.16 J cm?2 激光能量和 NaOH 水解的 PENs)时,siPD1 浓度变化对人类 细胞中 PD1 敲低效率的影响。c)静脉注射CAR-T细胞(阴性对照)PEN光穿孔处理的CAR T 细胞(携带 siPD1,实验组)和与PD1 抗体联合使用的 CAR T 细胞(阳性对照)的肿瘤大小随时间变化。


 论文链接:https://doi.org/10.1038/s41596-024-01115-7


  实验室主页:https://www.x-mol.com/groups/nfu-ugent

版权与免责声明:中国聚合物网原创文章。刊物或媒体如需转载,请联系邮箱:info@polymer.cn,并请注明出处。
(责任编辑:xu)
】【打印】【关闭

诚邀关注高分子科技

更多>>最新资讯
更多>>科教新闻