搜索:  
西南交大鲁雄/谢超鸣、苏大李斌/林俊 Nat. Commun.:多酚介导粘附-润滑水凝胶用于类风湿性关节炎的全周期治疗
2025-03-27  来源:高分子科技

  类风湿关节炎(RA)是一种慢性自身免疫性疾病,以关节滑膜炎症、软骨磨损和润滑功能丧失为特征。现有治疗方法(如抗炎药物注射和关节润滑剂补充)存在药物滞留时间短、重复注射风险高、无法同时解决炎症和软骨损伤等问题。传统水凝胶或侧重抗炎,或侧重润滑,难以实现长效关节保护和组织修复。因此,开发一种兼具抗炎、润滑、粘附和软骨修复功能的创新疗法迫在眉睫。


  针对以上难题,西南交通大学鲁雄/谢超鸣团队和苏州大学李斌/林俊团队联合报道了一种可注射的生物粘合-润滑水凝胶。该水凝胶主体是由负载KGN的多巴胺(DA)衍生碳量子点支撑的铜单原子纳米酶(DAGQD@Cu@KGN SAN)以及多巴胺修饰的透明质酸(DA-HA)和磺酸根修饰的透明质酸(SO3--HA)构成。该研究创新性地将仿生高分子网络与单原子催化技术深度融合,开发出兼具粘附-润滑-再生三重功能的可注射水凝胶。其创新点在于:多酚介导的单原子铜纳米酶,通过原子级分散的Cu活性中心与儿茶酚-醌氧化还原循环,实现超氧化物歧化酶、过氧化氢酶和羟基自由基清除的三重催化活性;DA-HA/SO3--HA双网络动态交联设计,结合贻贝仿生粘附与滑液仿生润滑,解决传统材料粘附弱、易流失的难题;KGN功能化缓释系统,通过酰胺键精准负载软骨诱导因子,实现长效释放,同步招募干细胞并促其分化为软骨细胞。


  该研究开发了一种具有生物粘附和润滑性能的可注射水凝胶,结合多酚介导的单原子纳米酶,能够有效抑制炎症、减轻软骨磨损并促进软骨修复。水凝胶在早期和晚期RA模型中均表现出显著的疗效,为RA的全周期治疗提供了一种有前景的策略。



  该工作以“Injectable Bioadhesive and Lubricating Hydrogel with Polyphenol Mediated Single Atom Nanozyme for Rheumatoid Arthritis Therapy”为题发表于《Nature Communications》(Nature Communications2025162768)。


1. 水凝胶合成与RA治疗机制示意图。(ADAGQD@Cu SANDAGQD@Cu@KGN SAN的合成路径;(BDAGQD@Cu@KGN-SO3-/DA-HA水凝胶的构建过程;(C)水凝胶在RA治疗中的多功能作用:I 关节腔内原位自固化;II-III 润滑与粘附性能;IV SAN介导的ROS清除与抗炎;V KGN释放促进BMSCs分化为软骨细胞


  图2通过TEMXPS证明DAGQD@Cu@KGN SAN的成功制备,同时证明了其良好的超氧化物歧化酶、过氧化氢酶和·OH清除活性,并提出了纳米酶的高催化活性可能基于其双催化机制。首先,单个Cu原子表现出类似SOD酶和CAT酶的活性,催化·O2-·OH和过氧化氢产生水和O2。第二,电子从单个Cu原子转移到DA的醌基团,形成邻苯二酚-醌氧化还原对,赋予系统足够的邻苯二酚基团来消除ROS


2. 单原子纳米酶(SAN)表征。(ADAGQD@Cu SAN与(BDAGQD@Cu@KGN SAN的透射电镜(TEM)图像;(C)高角度环形暗场扫描透射电镜(HAADF-STEM)图像显示铜单原子分散;(DUV-Vis光谱对比:DAGQDDAGQD@Cu SANDAGQD@Cu@KGN SAN;(E-FXPS分析:C1sE)与Cu2pF)谱图;(G-I)纳米酶的羟基自由基清除能力(G)、SOD活性(H)与CAT活性(I


  图3展示了水凝胶的可注射、润滑和粘附性能。水凝胶可通过金属配位键在关节腔内原位固化,仅仅30 s就完全成胶,并与软骨界面良好贴合。通过调节DA-HA-SO3--HA 的比例可调节水凝胶的润滑性能以及对软骨的粘附性。水凝胶的润滑性能源于磺酸根,生物粘附性源于多巴胺的邻苯二酚结构。然而,邻苯二酚基团容易被氧化成醌基团,导致粘附力的丧失。引入DAGQD@Cu SAN后,电子可从Cu SAN转移到醌基团,在水凝胶网络中保持醌和儿茶酚基团之间的氧化还原平衡,水凝胶保留了足够的邻苯二酚基团,通过氢键、阳离子相互作用和共价连接与组织相互作用,确保了持久的粘附。


3. 水凝胶性能表征。(A SAN诱导水凝胶固化过程;(B 水凝胶的可注射性展示(空气中形成“HY”字样);(C 流变学测试:凝胶时间与SAN浓度关系;(D 兔膝关节缺损区原位固化过程;(E 自愈合性能(红蓝水凝胶融合实验);(F 动态配位键介导的自愈合机制;(G 不同水凝胶的摩擦系数对比;(H-I SO3-/DA-HA比例对摩擦系数(H)与粘附强度(I)的影响;(J SAN浓度对粘附强度的调控;(K-M 水凝胶与软骨界面结合形貌(解剖图、扫描电镜与金相显微图像);(N 仿贻贝粘附机制示意图;(O-P SAN浓度对水凝胶压缩强度(O)与模量(P)的影响


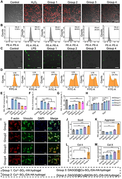
  图4利用水凝胶与LPSH2O2分别与巨噬细胞共孵育进一步证明了水凝胶具有良好的ROS清除能力,这不仅是因为DAGQD@Cu@KGN-SO3-/DA-HA水凝胶上有丰富的邻苯二酚基团,而且还因为Cu单原子纳米酶具有多种ROS清除和酶催化活性。同时水凝胶还具有良好的抗炎能力,可下调促炎因子TNF-αIL-6的表达,对抑炎因子 IL-10 的表达有促进作用。DAGQD@Cu@KGN-SO3-/DA-HA水凝胶还可促进骨髓间充质干细胞(BMSCs)的增殖、粘附和分化,促进软骨相关标记物Sox9AcanCol II的基因表达水平,证明其具有促软骨生成能力。


4. 体外生物学性能.A-B 细胞内氧水平(RDPP荧光成像与流式分析);(C-D )巨噬细胞ROS清除效果(DCFH-DA染色与流式定量);(E-G ELISA检测炎性因子TNF-αE)、IL-6F)与抗炎因子IL-10G);(H BMSCs在不同水凝胶上的增殖(CCK-8测试);(I BMSCs粘附形态(荧光染色);(J-M 软骨分化标志物(Sox9AcanCol IICol X)的基因表达


  图5利用RNA测序,通过差异基因分析和基因集富集分析(GSEA),发现DAGQD@Cu-SO3-/DA-HA水凝胶能够显著上调抗氧化、自噬和修复相关基因的表达,同时抑制炎症相关基因的表达。这些结果表明,水凝胶通过抗氧化和抗炎作用,促进了软骨的修复。


5 RNA测序分析。(A-B)差异基因火山图(Group 2 vs. Group 1Group 3 vs. Group 1);(C)差异基因韦恩图;(DGO功能富集分析(抗氧化、自噬、修复相关通路);(EGSEA通路分析:FoxO信号、溶酶体、破骨细胞分化与TNF通路;(F)热图展示抗氧化、自噬、修复与炎症相关基因表达;(G)水凝胶作用机制整合示意图


  图6构建早期RA大鼠模型证明水凝胶对软骨保护作用。通过Micro-CT和组织病理学分析,发现DAGQD@Cu@KGN-SO3-/DA-HA水凝胶能够有效抑制软骨下骨的破坏,减轻炎症反应,并促进软骨的修复。此外,水凝胶还能够显著降低血清中的炎症因子水平,表明其具有全身抗炎作用。


6. 早期RA大鼠治疗效果。A)实验流程示意图;(BMicro-CT三维重建显示关节骨破坏程度;(C-D)组织学染色(H&ESafranin-O)评估软骨完整性;(E-J)免疫组化与定量分析:Sox9Col IIAcan表达水平;(K-M)血清炎性因子(IL-6IL-1βIFN-γ)浓度检测


  图7构建晚期RA兔模型中证明水凝胶对软骨重建作用。通过Micro-CT和组织病理学分析,发现DAGQD@Cu@KGN-SO3-/DA-HA水凝胶能够显著促进软骨和软骨下骨的重建,减轻炎症反应,并提高新生软骨组织的力学性能。这些结果表明,水凝胶在晚期RA中具有显著的软骨修复能力。


7 晚期RA兔软骨修复效果。(A)实验流程示意图;(B)关节缺损区宏观观察(黑色箭头标记缺损位点);(CMicro-CT分析骨再生(BV/TV与骨小梁数量);(D-E)组织学染色(Safranin-O)评估新生软骨基质;(F-G)骨体积分数(BV/TV)与骨小梁数量(Tb.N)定量;(H-I)组织学评分(HSSOARSI评分);(J-K)纳米压痕测试:新生组织的抗变形能力与弹性模量


  原文链接:https://www.nature.com/articles/s41467-025-58059-z

版权与免责声明:中国聚合物网原创文章。刊物或媒体如需转载,请联系邮箱:info@polymer.cn,并请注明出处。
(责任编辑:xu)
】【打印】【关闭

诚邀关注高分子科技

更多>>最新资讯
更多>>科教新闻