压疮(又称压力性损伤)是长期卧床或行动不便患者的常见疾病,具有发病率高、治疗难度大、复发率高的特点。尽管目前已开发出可用于压疮治疗的各类敷料,然而传统敷料往往缺乏透气性、机械适应性及减压能力,而这些特性对保护脆弱组织和预防压疮形成至关重要。更棘手的是,早期压疮通常无症状表现,因此需采取持续非侵入性监测手段以更好地感知局部应力。摩擦纳米发电机(TENGs)能够采集生物力学能量实现自供电,在便携性、长期服务和主动感知方面具有显著优势。此外,TENGs可作为生物力学传感器通过电输出变化检测细微生理变形。然而,现有的基于TENGs的平台常面临自供电传感与治疗功能间的不兼容问题,限制了其在综合性压疮管理中的应用潜力。
受细胞外基质中的多级结构启发,四川大学杨伟教授、尹波教授、刘宸辰副研究员团队提出了一种用于压疮管理的自供能凝胶贴片,通过将导电水凝胶网络与弹性海绵交织,形成保湿且具有生物粘附性的敷料。该贴片兼具优异的透气性与抗菌性,可协同提升压疮治疗效果。将该导电敷料与医用纱布组装成的摩擦电凝胶贴片,利用网络中分级组装结构的宽应力响应范围和低滞后特性,可实现无源自供能的压力传感,并表现出卓越的灵敏度与线性度。这种生物相容性贴片不仅能通过稳定持续的摩擦电刺激通路激活钙离子通道并引导细胞增殖,还能通过检测压疮易溃疡部位的压力传感电信号进行风险预警。
2025年11月18日,相关论文以“Extracellular Matrix-Guided Hierarchical Assembly of Self-Powered Patches for Stress Relaxing, Wireless Monitoring, and Accelerated Healing of Pressure Ulcers”为题,发表在ACS Nano。
细胞外基质通过胶原蛋白-弹性蛋白纤维支架提供生物力学强度并利用糖胺聚糖传递生物信号,受此启发下的PCG/PU自供能贴片则通过导电凝胶网络与海绵骨架的多级组装实现生理顺应性与电信号传导。该敷料展现出优异的组织粘附性(剪切强度32.65 kPa),良好的抗溶胀性与透气性,并具备高导电性(0.06~0.125 S m?1)、高拉伸率(258%)以及抗压强度(1.7 MPa)。

图1 PCG水凝胶的制备与PCG/PU贴片的基础性能表征
将PCG/PU贴片与医用纱布组装成创可贴式结构,通过接触分离过程中的摩擦起电与静电感应共同驱动电子周期性流动,产生稳定电输出。该器件最大输出功率达80 mW·m?2,经历15000次循环后仍保持稳定性。在大鼠实验中,贴片成功将呼吸与肢体运动转化为可监测的电信号,并通过蓝牙实现远距离实时传输,展现出其在运动监测与电刺激治疗中的适用性。

图2 自供能贴片的机械能采集与无线传感能力
PCG4/PU敷料展现出优异的生物相容性,与L929细胞共培养后存活率超95%。施加摩擦电刺激可显著促进细胞迁移,18小时后迁移细胞数为对照组3倍。同时,该敷料对金黄色葡萄球菌和大肠杆菌均具有优异的抗菌性能,细菌存活率低于20%。

图3 自供能贴片的生物相容性与抗菌分析
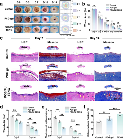
基于大鼠压疮模型,PCG/PU自供能贴片展现出显著的治疗潜力。实验通过缺血再灌注循环成功建立压疮模型,并验证了该贴片无生物毒性与致敏性。治疗结果显示,PCG/PU电刺激组伤口愈合速度最快,第7天愈合率约75%,第14天达95%,促进创面进入增生期并加速表皮再生、增强胶原沉积,改善胶原重塑。同时,免疫荧光显示电刺激显著促进了CD31、α-SMA和VEGF等血管生成标志物的表达,有效推动血管新生与毛囊再生,最终实现高质量伤口修复与组织重塑。

图4 压疮创面模型治疗效果评价与组织形态学分析
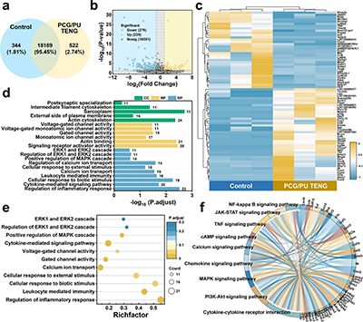
随后的转录组分析显示PCG/PU贴片电刺激引起504个差异表达基因,其中225个上调、279个下调。这些基因显著富集于免疫调节与组织再生相关通路,并伴随电压门控钙通道与ERK信号通路的激活。同时,治疗下调了IL-6等促炎因子。结果表明,该治疗通过协同调控促再生与抗炎双重机制,有效推动伤口愈合进程。

图5 基因转录组分析
由于PCG凝胶与PU骨架的缠绕交联结构,PCG/PU贴片展现出优异的弹性恢复能力,可承受300次压缩循环且滞后显著降低。基于优异的弹性性能,贴片的输出电压可随施加压力线性增加,从而对低、中、高风险压力进行区分。在实际应用中,贴片可贴附于人体肩胛、髋部等多个压疮高发区域,实时监测不同体位下的压力强度与持续时间。当压力超过阈值或持续过久时,系统可触发警报,提醒患者调整体位,为压疮的早期预防与风险评估提供了有效手段。

图6 自供能贴片的抗疲劳性及对压疮姿势的传感监测
论文共同第一作者为博士生唐瑞、傅雅君,通讯作者为尹波教授、刘宸辰副研究员,四川大学为唯一通讯单位。该研究成果得到了国家自然科学基金、中国博士后科学基金、国家资助博士后研究人员计划、先进高分子材料全国重点实验室优秀青年人才等项目的资助。
原文链接:https://doi.org/10.1021/acsnano.5c16624
- 太原理工大学张虎林教授 ACS Sensors:一体化可穿戴热电凝胶贴片用于多模态可视化与定量中暑监测 2026-04-05
- 陕科大刘新华、姜慧娥等 AFM:具有三明治架构的适形植物贴附Janus电子皮肤用于植物多模态表型监测 2026-03-29
- 杭师大黄又举教授团队 ACS Nano:自驱动自报告型金属酶纳米平台实现硫化氢介导铜死亡的实时监测与精准干预 2026-03-22
- 中国人民大学王亚培、贺泳霖/重庆大学卢阳/德累斯顿工业大学冯新亮 Sci. Adv.:具有超稳定自由基的二维共轭MOF实现高效NIR-II光热治疗 2026-05-10
- 华南理工大学杜金志教授、都小姣教授 ACS Nano:可注射“特洛伊木马”水凝胶 - 释放可穿透免疫刺激纳米胶束用于胶质母细胞瘤术后治疗 2026-04-20
- 哈工程刘天亿、复旦大学孔彪 ACS Nano:非对称聚合物半导体纳米机器人的可控合成与感染皮肤创面治疗 2026-04-16
- 西工大陶凯教授 AFM:赋能人机交互界面 - 面向柔性智能系统的自供能水凝胶传感器 2025-08-17