热释电催化技术通过利用环境温度波动产生的热释电电荷来驱动表面电化学反应,在产生活性氧(ROS)以进行肿瘤消融方面展现出巨大潜力。然而,该技术目前面临两大瓶颈:一是材料本征热释电系数极低,限制了热-电能量转换效率;二是界面催化活性不足,缺乏有效吸附和解离反应物的活性位点。
近日,福建师范大学杨震教授、张先增教授与西北工业大学黄维教授团队合作,提出了一种将自发极化调控与界面缺陷设计相融合的协同共工程策略,构建了具有极化可调性和富含氧空位界面的Ba(Ti0.85Zr0.15)O3 (BTZ)纳米催化剂,旨在实现高效的近红外二区(NIR-II)光驱动热释电肿瘤治疗。分子动力学与相场模拟揭示,锆离子的掺杂不仅维持了材料的强极化特性,还通过形成多尺度纳米畴促进了极化的快速翻转 。这一突破性机制赋予了材料高达3505 μC?m?2 K?1的高热释电系数,较纯的钛酸钡实现了678%的提升。与此同时,研究团队利用界面工程精准引入了氧空位,这不仅显著增强了材料的 NIR-II 光热转换能力,还提供了大量的表面活性位点。此外,为了突破纯无机纳米材料在临床应用中的限制,研究团队采用层层自组装(layer-by-layer)技术,在富含缺陷的无机钛酸钡内核表面,依次包裹了聚乙烯亚胺(PEI)、聚丙烯酸(PAA)和聚乙二醇(PEG)高分子聚合物涂层,成功构建了一种具备优异生物相容性和生理稳定性的新型“有机-无机杂化”纳米诊疗体系。该杂化纳米催化剂在NIR-II驱动的温和热循环下,实现了热释电催化与类过氧化物酶活性的协同,激发了强劲的多路径ROS 风暴。随后的体内与体外实验证实,这种NIR-II诱导的热释电疗法能够高效地消融肿瘤细胞。本工作不仅成功克服了热释电催化长期存在的局限性,更为其在精准肿瘤学中的创新应用开辟了新道路。
2026年2月21日,该研究成果以“Boosting Photo-Pyroelectric Effect via Tunable Polarization and Interfacial Defect Engineering”为题,发表在Advanced Science上。
热释电材料能够将环境温度的波动转化为电荷,在红外传感、废热回收和医疗诊断等领域有着广泛的应用。近年来,基于热释电效应驱动的电化学催化迅速崛起成为一个新的前沿领域。该技术利用温度变化产生的热释电电荷来驱动表面电化学反应,进而产生大量的活性氧,如羟基自由基(·OH)、超氧自由基(·O2-)和单线态氧(1O2)。这一机制在水分解、空气净化,尤其是热释电动癌症治疗(pyrodynamic cancer therapy)中展现出了巨大的应用前景,有望通过在病灶处定点引爆ROS风暴来实现肿瘤的精准消融。
然而,热释电催化在走向实际应用时,受到了两大关键瓶颈的严重制约:(1)本征热释电系数低:大多数材料的热释电系数极低(< 1,000 μC?m?2 K?1),导致热能向电能的转换效率低下;(2)界面催化活性欠缺:材料表面往往缺乏足够的活性位点,无法高效地吸附和解离反应物。这两大缺陷严重阻碍了ROS的有效生成,大幅削弱了其催化治疗的效能。以经典的钙钛矿钛酸钡为例,尽管它具备良好的生物相容性和大极化特性,但由于其铁电畴结构过于稳定,抑制了极化随温度的变化率(?P/?T),导致其热释电系数通常仅为~200 μC?m?2 K?1左右。
热释电效应的催化效率高度依赖于温度变化的幅度和速率。NIR-II光具有极佳的深层组织穿透能力,且能够实现精确的时空热循环控制,是理想的外部触发源。但是,现有的热释电策略大多需要复合额外的外部光热剂(如纳米异质结、等离子体杂化物或多巴胺涂层等)来提升热转换效率。这不仅让材料合成变得繁琐,更增加了生物相容性评估和规模化生产的难度。更重要的是,目前多数热释电化合物仅能在NIR-I窗口下具备光热性能,如何实现材料在高效的NIR-II激活,仍是一项重大挑战。基于此,通过界面工程引入氧空位提供了一种完美的统一解决方案。氧缺陷不仅能向深层近红外区域扩展光吸收,还能提供不饱和的活性位点来促进H2O2和O2的解离吸附,从而在保留催化响应优势的同时,克服了材料本征的光吸收与表面反应性双重限制。
核心研究内容
1. 晶格与极化调控:突破本征热释电极限
通过在BaTiO3的Ti位点引入15%的等价锆离子,成功将居里温度(TC)降至近生理温度(64 °C)。
相场模拟与分子动力学模拟表明,Zr掺杂打破了长程铁电有序,诱发了纳米级多相共存(R、O、T相)。这种纳米畴结构极大地降低了极化翻转的能垒,使得极化强度对温度波动极为敏感。
优化后的BTZ材料展现出高达3505 μC?m?2 K?1的大热释电系数,较纯BaTiO3提升了678% 。
2. 界面缺陷工程:重塑催化反应动力学
通过界面工程在BTZ表面引入了氧空位,制备出BTZOX纳米催化剂。
这些氧空位作为核心催化活性位点,将水分子的吸附模式转变为离解吸附,将结合能大幅提升 8.60 eV,显著增强·OH和·O2-等自由基的生成。
3. NIR-II 驱动的体内外高效抗肿瘤治疗
为提升生物相容性,团队为纳米颗粒包裹了PEI-PAA-PEG三层聚合物外壳(BTZOX-P3)。在1064 nm激光的周期性照射下,BTZOX-P3表现出优异的近红外光热转换能力。
在35°C-45°C的温和热循环下,材料的热释电效应与类过氧化物酶活性协同作用,激发了强烈的多路径ROS爆发,杀死肿瘤细胞。
在4T1小鼠乳腺癌模型中,该材料凭借增强渗透滞留效应有效富集于肿瘤部位。在光声成像的精准引导下,BTZOX-P3结合NIR-II激光照射提高了肿瘤生长抑制率,且未表现出明显的系统性毒副作用。

图1. BTZOX-P3纳米材料用于光热释电治疗的构建。a Zr取代钛酸钡的结构设计。b BTO和BTZ中温度依赖性极化的分子动力学模拟。c 热释电效应涉及温度变化诱导的极化变化和电荷变化。d 改性BTZ中极化、介电常数和热释电系数的温度依赖性。e 实验测得的热释电系数。f NIR-II驱动的BTZOX-P3光-热释电消除肿瘤示意图。

图2. BTZOX-P3纳米材料的设计与结构表征。a BTZOX-P3纳米材料的制备过程。b BTZOX-P3的透射电子显微镜图像。c BTZOX-P3的选区电子衍射图谱和d 元素分布图。e BT、BTZ和BTZOX的X射线衍射图谱。f BTZOX的Rietveld精修结果。g 拉曼光谱。h O1s的X射线光电子能谱。i BTZ和BTZOX的电子顺磁共振谱。j BTO和k BTZOX纳米颗粒的压电力显微镜表征。

图3. BTZ体系中增强的热释电性能。a BTO和b BTZ的热释电系数随温度的变化关系。c 分子动力学模拟与实验测得的BTO和BTZ的热释电系数。d BTO和BTZ的电滞回线。e 不同温度下测得的BTZ电滞回线。f BTO和BTZ的自发极化强度随温度变化曲线。g BTO和BTZ的介电常数随温度变化关系。h 不同热释电材料的热释电系数对比[28-34]。i BTZ沿极化旋转路径的三维自由能垒。j BTO和BTZ的二维畴结构及其在273 K下的相结构确定。

图4. BTZOX-P3纳米材料的光-热释电效应a 光-热-电能量转换及近红外光激活热催化示意图。b BTZOX-P3分散液(200 μg mL-1)在808 nm和1064 nm激光照射下的光热升温曲线。c BTZOX-P3在两个循环周期内的光热升温/降温曲线。d 经过数次近红外光诱导升温/降温循环后,BTZOX-P3产生的ROS和?OH,分别用DCFH和APF探针检测。f 使用不同荧光探针检测第6次升温/降温循环后的相对光致发光强度。g BTZOX-P3热催化增强的类过氧化物酶活性示意图。h 使用APF探针检测,有无H?O?存在时BTZOX产生?OH的相对光致发光强度。i 电化学工作站装置示意图。j BTZOX-P3在温度骤升5 °C时的热释电电流。k BTZOX-P3在1064 nm激光开关照射下的热释电电流。l BTZOX-P3在温度逐步升高时的热释电电流。m 经两次升温/降温过程(35-45 °C)后,与BTO或BTZ分散液孵育的DCFH的光致发光强度。

图5. DFT计算揭示的BTZ电子结构与界面结构。a BTO和b BTZ的轨道投影电子能带结构和投影态密度。插图为价带顶和导带底的轨道排布示意图。C BTO和BTZ的Tauc plots。d BTO和e BTZ的价带XPS谱。f OH吸附在BTO和BTZ上的电荷密度差。g BTO-OH和BTZ-OH的平面平均电荷密度差。h 通过Zr掺杂和氧空位设计的BTZOX结构。i H?O吸附在BTZ和BTZOX上的电荷密度差。j H?O在BTZ和BTZOX上的吸附能。k 有限元模拟示意图。l 周期性热循环中选取的温度阶段,以及m 有限元模拟对应的BTZOX-P3纳米颗粒热释电势分布。

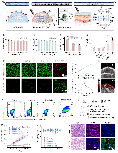
图6. 体外与体内光-热释电治疗a BTZOX-P3的热释电催化活性氧生成机制及体内光热释电治疗示意图。b L929细胞和c 4T1癌细胞与BTZOX-P3纳米材料孵育24小时后的细胞活力。d 4T1细胞在BTZOX-P3纳米材料处理并接受1064 nm激光照射后的细胞活力。e不同处理后,经钙黄绿素AM/PI染色的4T1癌细胞共聚焦激光扫描显微镜图像。f不同处理后,经DCFH-DA染色的4T1癌细胞荧光图像。g经DCFH-DA染色的细胞内ROS流式细胞术分析。h 不同处理后,经Annexin V-FITC/PI染色的4T1癌细胞流式细胞术分析。i不同浓度BTZOX-P3的体外光声信号强度。j注射BTZOX-P3后不同时间点肿瘤部位的光声图像及k 相应时间肿瘤区域的光声信号强度。l治疗过程示意图。m不同治疗组小鼠的肿瘤体积变化。n各组小鼠治疗后体重增长曲线。o不同治疗组肿瘤组织的H&E染色、Ki-67免疫组化染色和TUNEL染色。
本工作创新性地提出了一种协同共工程策略,巧妙地将内在铁电极化调控与界面缺陷化学相结合。不同于依赖危险高温(>50 °C)“烧死”肿瘤的传统光热疗法,该策略在不损伤健康组织的温和热刺激下(<45 °C)实现了深层肿瘤的精准靶向消融。这一创新设计不仅攻克了传统热释电催化中电荷生成效率低和表面反应动力学缓慢的长期瓶颈,更为下一代基于动态催化与精密ROS工程的生物医学纳米治疗平台提供了极具临床转化潜力的通用范式。
原文信息
题目: Boosting Photo-Pyroelectric Effect via Tunable Polarization and Interfacial Defect Engineering
作者: Yanli Huang, Haifen Luo, Jie Yin, Shuai Cao, Gaolei Dong, Zhi Tan, Chunlin Zhao, Peiye Wen, Fengwei Sun, Shan Zhang, Xianzeng Zhang, Yunlu Dai, Zhen Yang, Wei Huang
期刊: Advanced Science, 2026
DOI: 10.1002/advs.202519280
链接:https://doi.org/10.1002/advs.202519280
- 天工大高辉/马飞贺/余云健 Small:疏水标签/低温光热协同增强肿瘤治疗 2025-07-11
- 浙江大学周民团队《Adv. Drug Deliver. Rev.》:光敏性微藻在靶向肿瘤治疗中的应用 2025-02-23
- 山东大学崔基炜教授团队AHM:凝聚体衍生的聚乙二醇纳米颗粒用于联合肿瘤治疗 2025-01-08