搜索:  
东华大学史向阳/沈明武团队 Acta Biomater.:仿生含铜纳米凝胶用于磁共振成像引导的肿瘤化疗-化学动力学治疗-免疫治疗
2024-10-03  来源:高分子科技

  肿瘤微环境(TME)具有与正常组织截然不同的特征包括弱酸性、高水平活性氧(ROS)和谷胱甘肽(GSH)以及免疫失调等,现已成为肿瘤治疗考虑的主要因素。化学动力学治疗(CDT)因其治疗特异性高和侵袭性低在近年来成为癌症治疗的热点。课题组先前研究结果表明,由过渡金属如铁(Fe)、铜(Cu)和锰(Mn)组成的纳米粒子(NPs)能够响应特定的TME,消耗肿瘤组织中内源性过量H2O2,并通过芬顿/类芬顿反应生成大量有毒的?OH,导致细胞氧化应激失衡和凋亡,从而实现理想的CDTAdv. Mater., 2022, 34, 2107009Nano Today, 2021, 41, 101325; ACS Nano, 2023, 17, 23889-23902)。Cu基金属NPs介导的类芬顿反应能够在弱酸性和中性介质中发生,其反应速率远高于基于Fe2+的芬顿反应。此外,独特的磁共振(MR)弛豫性能使CuNPs成为一种潜在的T1加权MR成像造影剂。


  内质网(ER)作为调节生物功能的主要细胞器,在蛋白质折叠和运输过程中发挥着重要作用,被认为是理想的治疗靶点。癌细胞可通过缓解ER应激从而使自身得以存活,因而诱导放大内质网应激成为高效杀灭癌细胞的新兴策略。一方面,丰加霉素(Toy)已被作为XBP1剪接的抑制剂,可以下调促癌生存通路,从而放大ER应激(Adv. Mater., 2022, 34, 2206861; Adv. Sci., 2023, 10, 2301759);另一方面,CDT诱导的氧化应激将严重加剧ER应激,在这种情况下,癌细胞会持续处于未解决的ER应激状态,最终导致癌细胞的免疫原性细胞死亡(ICD),激发免疫响应。


  综上,构建肿瘤靶向的响应型多功能纳米平台以全面调节TME是提高恶性肿瘤诊疗效果的关键。东华大学史向阳教授/沈明武研究员团首先采用3,4-二羟基氢化肉桂酸(3,4-DHPPA)修饰氨基化的聚(N-乙烯基己内酰胺)纳米凝胶(PVCL NGs),并高效络合Cu(II)和负载Toy,制备了肿瘤细胞膜(CM)伪装的ADCT@CM NGs纳米平台用于黑色素瘤的磁共振成像引导的化疗-化学动力学治疗-免疫治疗(图1)。纳米平台包覆的CM能够同源靶向至小鼠黑色素瘤(B16)细胞,并在GSH含量较高的TME中响应性释放Cu(II)Toy。同时,所开发的NGs能够通过协同基于Cu(II)的类芬顿反应介导的化学动力学治疗和Toy介导的化疗的效果,产生ROS、耗竭GSH、降低线粒体膜电位MMP增强脂质过氧化物(LPO积累,进而增强氧化应激和ER应激,引发显著的ICD。动物模型验证,NGs通过在体内诱导ICD效应(包括CRTHMGB-1的高表达),进而熟化树突细胞激活免疫效应(包括高水平的免疫细胞因子分泌、肿瘤浸润性CD8+细胞毒性T细胞的增加以及调节性T细胞(Tregs的减少),显著抑制肿瘤生长。在CM的伪装和Cu(II)负载的作用下,所开发的纳米平台实现了同源肿瘤靶向和T1加权MR成像,为探索ICD促进的肿瘤治疗纳米平台的研发提供了新思路。


1. ADCT@CM NGs的合成(A)及其用于MR成像引导肿瘤化疗-化学动力学治疗-免疫治疗(B)的示意图。


  SEM图及其粒径分布结果表明合成的AD NGsADCT@CM NGs形貌呈球形,平均尺寸分别为119 nm113 nm(图2A-D)。DLS测试结果显示ADCT@CM NGs的表面电位降低到-8.56 mV,水动力尺寸减小到211.4 nm(图2E-F),归因于ToyNGs之间形成的氢键和疏水相互作用导致了更为致密的NGs构的产生。此外,用CM包覆NGs可能会形成一个紧密的外层,并通过反复挤压减少团聚,从而进一步减小其整体尺寸ADCT@CM NGs表面保留了CM的特征蛋白条带(图2G),且表现出良好的胶体稳定性(图2H)。纳米平台可在GSH条件下响应性释放Toy,并在体外展现出良好的CDT性能,产生?OH以降解MB(图2I-J)。


2. AD NGsSEM图像(A)和尺寸分布直方图(B)。ADCT@CM NGs的 SEM 图像(C)和尺寸分布直方图(D)。(E)不同材料的流体力学尺寸和PDI以及(Fzeta电位。(GCMADCT NGsADCT@CM NGsSDS-PAGE分析。(H)一周内ADCT@CM NGs 在水、PBS和细胞培养基(RPMI-1640,含10% FBS)中分散时的水动力尺寸变化。(I)在GSH存在或不存在的情况下,ADCT@CM NGsPBS中的Toy累积释放量。(J)不同反应体系下,MB的紫外-可见光谱。(K)不同时间点下,反应体系中MB的降解情况。


  细胞实验中,以小鼠B16细胞和小鼠成纤维细胞为模型,ADCT@CM NGs显示出良好的细胞相容性。纳米平台可通过同源靶向B16细胞增强B16细胞对Cu的摄取(3A),促进GSH消耗和ROS生成实现CDT(图3B-D)。流式细胞术结果表明,经过ADCT@CM NGs处理的B16细胞氧化应激增强,LPO积累增加MMP下降(图3E-G)。RT-PCR结果表明,ADCT@CM NGs通过有效调节内质网相关通路,促进细胞凋亡和坏死,从而提高治疗肿瘤的效果(图3H-K)。


3.AADC NGsADCT@CM NGs处理后B16细胞对铜的吸收。(BB16细胞经不同处理后细胞内GSH消耗情况。不同处理后B16细胞内ROS水平的荧光强度直方图(C)和相对荧光强度(D)。B16细胞中LPO水平的流式细胞术分析(E)和定量数据(F)。(G)用流式细胞仪分析B16细胞与不同配方培养后的MMP。不同处理后,细胞中(HGRP78和(IXBP1uER应激相关mRNART-PCR结果。(JB16细胞经Annexin V-FITC/PI染色后的流式细胞术和(K)细胞凋亡定量分析结果


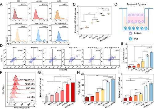
  为了验证ADCT@CM NGs通过CDT和化疗产生的ICD效应,研究团队检测了B16细胞经不同材料处理后危险相关分子模式的变化。结果表明,ADCT@CM NGs组的CRT表达水平、HMGB-1ATP释放量明显高于其他组(图4A-C),这是由于生物仿生NGs可增强细胞对CuII)和Toy组分的摄取,从而有效诱导ICD效应,而CDT和化疗导致的细胞凋亡和坏死是ADCT@CM NGs介导ICD的主要机制。进一步地,ADCT@CM NGs的处理能够在体外显著促进DCs的熟化以及MHC-I的表达,表明DCs的抗原呈递能力增强,有望在体内刺激特异性T细胞激发免疫应答(图4D-G)。此外,ELISA结果表明与DCs成熟相关的细胞因子TNF-αIL-12p70的分泌水平增加(图4H-I)。


4.A)不同处理后B16细胞CRT外翻的流式细胞术分析。(BB16细胞中HMGB-1释放的定量分析。(CB16细胞与未成熟DCs共培养transwell系统示意图。DCs的流式细胞术分析(D)和量化成熟率(E)。不同处理后B16细胞MHC-I水平的荧光强度直方图(F)和相对荧光强度(G)。ELISA检测DCs成熟相关细胞因子(HTNF-α和(IIL-12p70的结果。


  体内实验结果表明,相比于单一的治疗方式,联合治疗组ADCT@CM NGsCu(II)介导的CDTToy的化疗作用以及CM的同源靶向下,显著抑制了小鼠肿瘤的生长效率,体重没有明显下降,展现出良好的生物安全性。H&ETUNELKi-67ROS染色结果表明,ADCT@CM NGs可通过促进氧化应激/凋亡/坏死有效抑制肿瘤生长。接下来,团队研究了ADCT@CM NGs在体内的抗肿瘤机制,图5表明纳米平台能够在体内促进肿瘤细胞CRT的表达,诱导产生ICD效应,上调血清中免疫细胞因子TNF-αIL-6IFN-γ的含量。同时,团队研究了T细胞的分布情况。ADCT@CM NGs治疗后小鼠脾脏中CD4+ TCD8+ T细胞数量明显增多,肿瘤浸润性CD3+CD4+ T细胞和CD3+CD8+ T细胞比例上调,Tregs比例下调,这表明联合疗法能够有效重塑免疫抑制的TME。所开发的NGs主导的化学动力学/化学免疫疗法,可通过氧化应激放大、ICD诱导和CTLs激活,从而实现积极的TME调节和抗肿瘤效应改善。


5.A)不同处理15天后肿瘤切片中CRT的免疫荧光染色和(B)定量分析。ELISA检测不同组治疗后血清细胞因子(CTNF-α、(DIL-6和(EIFN-γ水平。肿瘤浸润性CD3+CD4+ T细胞(F)、CD3+CD8+ T细胞(H)和Tregs细胞(J)的代表性流式细胞术分析图。肿瘤浸润性CD3+CD4+ T细胞(G)、CD3+CD8+ T细胞(I)和Tregs细胞(K)的比例


  简而言之,该研究设计的NGs体系具有以下优势:1)所构建的氧化还原反应性NGsCM的结合提高了Cu(II)Toy的生物利用度,能够在TME下响应性释放,从而通过增强氧化应激和ER应激的双重途径引发肿瘤细胞的凋亡和坏死; 2Cu(II)介导的CDTToy介导的化疗协同增强了ICD效应和免疫反应,从而引发基于T细胞的肿瘤免疫疗法;3)表面CM的包覆以及含Cu(II)NGs可实现肿瘤特异性T1 MR成像。所开发的NGs结合了Cu(II)ToyCM的优势,为全面调节TME的治疗性纳米平台的开发提供了策略。


  以上研究成果以“Biomimetic Copper-Containing Nanogels for Imaging-Guided Tumor Chemo-Chemodynamic-Immunotherapy”为题,在线发表于国际著名期刊Acta BiomaterialiaDOI: 10.1016/j.actbio.2024.09.030)。东华大学生物与医学工程学院史向阳教授和沈明武研究员为通讯作者,东华大学博士生詹梦偲为第一作者东华大学硕士徐瑶(现为同济大学博士生)和东华大学硕士贾亮(现为鹿特丹伊拉斯姆斯大学医学中心博士生)为共同第一作者。该工作得到了国家重点研发计划、国家自然科学基金、上海市科委等项目及中央高校基本科研业务费专项资金和国家留学基金委的资助。


  文章链接:https://doi.org/10.1016/j.actbio.2024.09.030

版权与免责声明:中国聚合物网原创文章。刊物或媒体如需转载,请联系邮箱:info@polymer.cn,并请注明出处。
(责任编辑:xu)
】【打印】【关闭

诚邀关注高分子科技

更多>>最新资讯
更多>>科教新闻