东华大学何创龙教授团队 Biomaterials:一种具有高弹性的超柔软热塑性生物降解弹性体用于动脉再生
2024-12-05 来源:高分子科技
小口径人工血管在临床上有巨大需求,但长期缺乏有效的商业产品,组织工程技术是有望解决这一问题的一种十分有潜力的方法。动脉组织是典型的高弹性软组织,并具有复杂的微观多层次结构。为满足应用需求及实现动脉再生,理想的组织工程血管替代物应同时兼顾多方面的性能,如具有与天然动脉相匹配的力学弹性,可促进细胞渗透生长的微观多孔结构,以及与新生组织再生相适应的降解速率等。为实现这一目标,合适的支架基体材料是首要前提。然而,现有的支架材料在高弹性、加工性、降解性等方面常表现出互相矛盾、难以兼容的问题。因此,开发新的具有更好综合性能的生物降解弹性材料对动脉修复等软组织问题的解决具有重要意义。
图1 PPS制备及三层血管支架构建示意图。
图2 PPS表征及力学性能测试。
图3 PPS生物相容性和生物降解性。
图4 PPS加工及与常见生物材料复合结构表征。

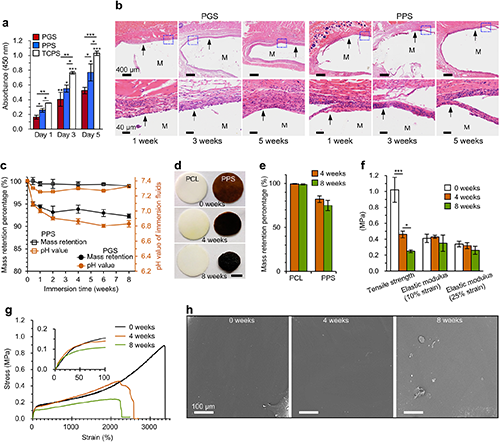
图5 S-80PPS-7%支架体外、体内细胞渗透效果验证。
图6 m-60PPS表征及力学性能测试
图7 PPS基三层血管支架体内重塑结果。
原文链接:https://doi.org/10.1016/j.biomaterials.2024.122985
版权与免责声明:中国聚合物网原创文章。刊物或媒体如需转载,请联系邮箱:info@polymer.cn,并请注明出处。
(责任编辑:xu)
相关新闻
- 哈佛大学锁志刚教授团队 Nat. Commun.:弹且韧的物理结构域交联超长链水凝胶 2025-05-23
- 南京大学李承辉/王晓亮教授团队 Small:基于La3+配合物交联的高弹性聚氨酯的超薄柔性电子器件 2025-04-08
- 北师大汪辉亮教授课题组 AFM:基于部分水解聚丙烯腈制备具有形状记忆效应和超高弹性模量的非芳香室温磷光水凝胶 2025-04-08
- 芝加哥大学王思泓教授团队《Nat. Commun.》:超柔软可拉伸有机电子器件 2023-08-08
- 香港理工大学郑子剑教授团队研发超柔软高效能织物锂电池配合可穿戴电子产品飙升需求 2019-05-27
- 甬江实验室方磊教授团队 AFM:无溶剂介导的热塑性聚氨酯复合材料-具有稳定、可逆的热荧光响应 2025-12-05
- 沈化大康海澜教授、华南理工王朝教授 Macromolecules:动态硫化法制备高耐油性的生物基可生物降解热塑性弹性体 2025-07-30