聚合物半导体纳米颗粒在自组装过程中倾向于形成对称球形结构,以降低界面自由能。这种结构对称性限制了其在纳米机器人领域的应用,因为有效推进需要结构不对称以产生定向驱动力。当前主要采用物理沉积金属半球的方法引入不对称性,但该方法产率低、结构可调性有限。因此亟需一种能够大规模生产具有可控不对称介观结构的聚合物半导体的简易化学合成策略。
有鉴于此,哈尔滨工程大学刘天亿副教授与复旦大学孔彪教授团队合作,在国际权威期刊《ACS Nano》上发表了题为Programmable Construction of Asymmetric Polymeric Semiconductor Nanorobots for Active Antibacterial and Synergistic Therapy的最新研究成果,成功开发了一种动力学编程的一锅策略,用于构建不对称聚合物半导体纳米机器人。通过调节界面自由能和竞争成核动力学,精确合成了具有单岛、双岛和多岛构型的介孔氨基酚甲醛树脂/二氧化硅Janus纳米颗粒。由此产生的不对称纳米机器人支持光和化学燃料驱动的协同推进,表现出可控的光响应集群行为。得益于自主运动和光催化活性,聚合物半导体纳米机器人表现出增强的与细菌的相互作用,深层生物膜渗透和高效的活性氧扩散。这项工作建立了可控合成非对称聚合物半导体材料的通用策略,并强调了它们在活性抗菌和伤口愈合等生物应用中的潜力。

图1. 纳米机器人的合成与感染创面治疗机制示意图
响应光学和化学刺激的可控运动使带正电的mSAR-Ag@D纳米机器人能够有效地靶向细菌,增强光生ROS和银纳米颗粒的杀菌功效。生成的氧与负载药物协同作用,促进血管生成。这些联合作用有效地加速伤口愈合。

图2. 合成机理示意图与不同形貌纳米粒子的电镜图
通过动力学控制调节两种前驱体的成核时间,可以得到具有单岛、双岛和多岛结构的纳米颗粒。CTAT可以作为结构导向剂,通过调节界面自由能生成Janus结构,也可以作为在SiO2侧生成介孔结构的软模板。通过调节CTAT的浓度,可以精确地调节Janus纳米颗粒的介孔大小。TEA作为碱性催化剂,可以调节TEOS的水解和聚合速率。此外,TEA的存在可以降低CTAT胶束的表面张力,增强其在溶液中的稳定性。

图3. 纳米机器人的运动性能与驱动机制探究
纳米机器人的运动性能受光和过氧化氢浓度的双重控制,表现出光/化学协同驱动。此外,纳米机器人团簇表现出光诱导的集体分散行为。在紫外光照射下,纳米机器人彼此远离,最终导致聚集体完全分散,证实了酚醛树脂的光催化活性对纳米机器人运动性能的关键作用。

图4. 纳米机器人的抗菌、抗生物膜和促血管生成实验
纳米机器人的抗菌、生物膜机制主要分为三点:1)光催化生成ROS消除细菌。2)负载的Ag纳米粒子不仅增强光催化性能,也表现出内在的抗菌活性。3)纳米机器人在光和过氧化氢的作用下推进,增加了纳米机器人与细菌的接触,从而提高抗菌效果。这些机制的协同作用导致了优越的抗菌性能。

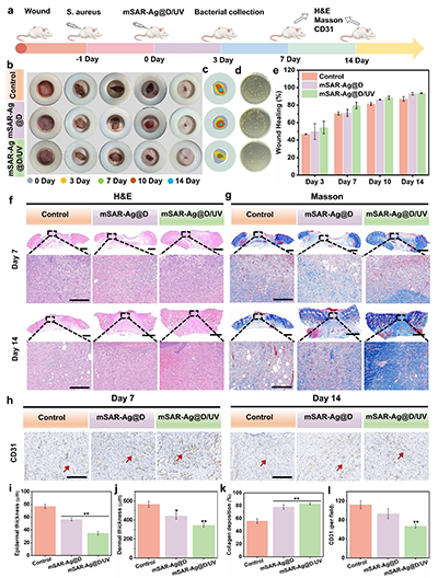
图5. 纳米机器人在金黄色葡萄球菌感染模型中的治疗实验
纳米机器人在金黄色葡萄球菌感染模型中表现出了优异的抗菌性能,可以加速伤口愈合,减少炎症,增强胶原沉积,促进新生血管和重塑。
这项研究中通过调节不同前驱体的成核动力学成功构建了多种结构的聚合物半导体纳米机器人,实现了聚合物半导体不对称结构的可控合成。通过银纳米颗粒的负载增强了光催化活性,改善了推进性能,增强了抗菌效果。不对称聚合物半导体的简便和可定制的合成方法为纳米机器人的研究提供了一个创新的材料平台,并为合理设计具有增强功能的智能光驱动微/纳米机器人提供了机会。
论文信息:
Programmable Construction of Asymmetric Polymeric Semiconductor Nanorobots for Active Antibacterial and Synergistic Therapy
Qingdong Chai, Ziyi Zhou, Ziqi Zheng, Jie Zeng, Huannuo Tao, Guoxing Zhang, Zhenning Sun, Qirui Liang, Yanjun He, Kang Liang, Dazhang Zhu, Yuangang Lu, Jian Liu, Tianyi Liu,* and Biao Kong*
ACS Nano
https://doi.org/10.1021/acsnano.6c02416
- 中国科大龚兴龙教授课题组《Adv. Mater.》:非对称Janus结构剪切增稠Kevlar织物 - 实现冲击防护和动态热管理一体化设计 2026-04-23
- 天津大学宋东坡教授/复旦大学李卫华教授 Angew:非对称瓶刷嵌段共聚物相图 - 发现稳定六方穿孔层状结构(HPL) 2026-04-22
- 中南林科大卿彦/吴献章、宁波材料所陈涛/肖鹏《Nat. Commun.》: 非对称亲疏水异质结构驱动快速水扩散 - 杂化水凝胶实现高效大气水收集 2026-04-02
- 上海理工岳兵兵、复旦大学朱亮亮等 Matter:光聚集介导相工程助力高性能聚合物半导体与全彩OLEDs 2026-03-28
- 哈工程刘天亿、施悦/复旦大学孔彪 Angew:聚合物半导体纳米马达实现多通道可控三维运动与微生物灭活 2025-08-27
- 南科大郭旭岗教授/孙维朋博士 Angew:基于简单的醌式聚合物半导体具有可调的极性和高的n型热电性能 2025-05-01
- 华科大牛冉/陈振兵/杨小凡 Adv. Sci.:糖工程化外泌体杂化纳米机器人增强细胞和组织渗透促进糖尿病伤口修复 2024-12-01