清华大学李琦课题组《Nat. Commun.》: 高分子结构单元定制组装策略实现250℃极耐温介电储能  
			
	        2023-04-28  来源:高分子科技
			
			商业化介电高分子电容薄膜仅能在105°C以下正常工作,无法满足新能源汽车、可再生能源并网、地下资源开采、先进电磁能装备等领域对发展耐高温介电储能电容器的要求(150 °C至250 °C)。另一方面,目前已有的耐高温介电高分子中存在大量共轭结构,使其在高温和高电场下的电导损耗呈指数级上升,导致器件过热损坏。近年来,研究者们通过减少大分子中的共轭结构来提升材料的能带隙宽度(Eg),但仍无法实现200℃以上高效储能。
	
近日,清华大学李琦课题组通过一种基于结构单元定制组装的策略,揭示了当材料Eg超过某一临界值时,高温绝缘性能随Eg增大呈现边际收益递减的现象,此时影响介电高分子高温储能性能的决定性因素转变为相邻共轭平面间的二面角大小。依据这一新的认知,课题组设计制备的介电高分子薄膜在250 ℃极端温度下的放电能量密度达到2.1J/cm3(90%充放电效率),为目前报道最高水平。
	
	
	 
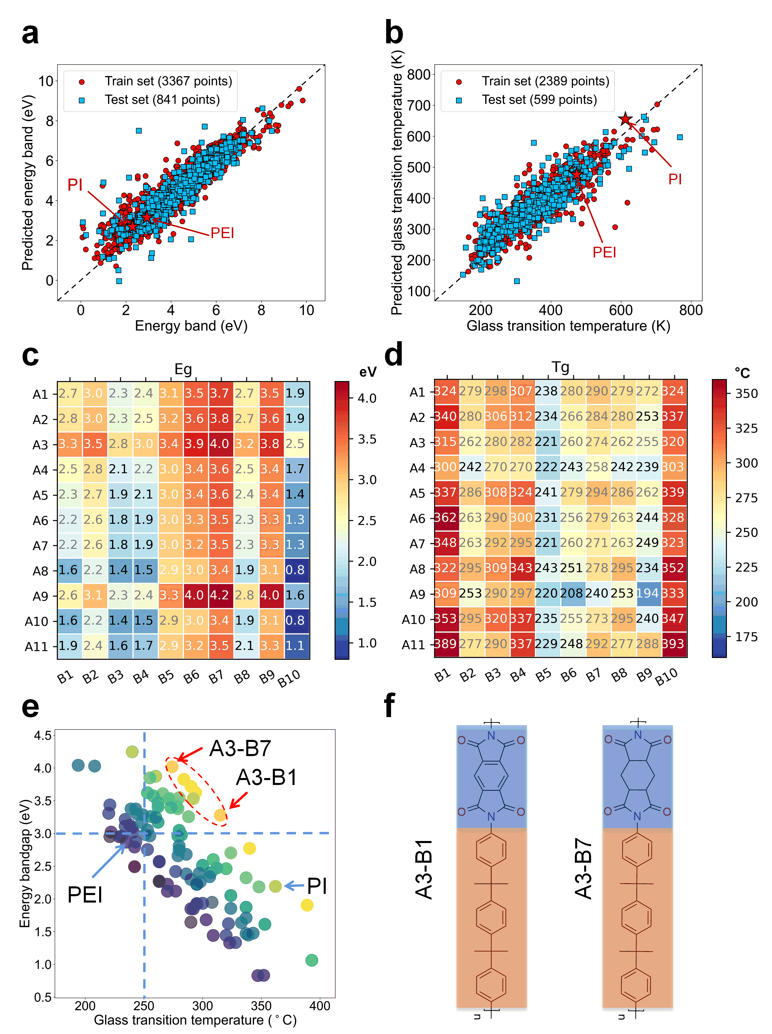
	图1. 机器学习高通量性能预测 
	
	 
图2. 结构单元对材料Tg和Eg的量化影响
	
	
	 
	图3. 共轭平面间的二面角及材料的电导机制 
	
	 
图4. 高温介电储能性能
	
	
全文链接:https://www.nature.com/articles/s41467-023-38145-w#Sec2
版权与免责声明:中国聚合物网原创文章。刊物或媒体如需转载,请联系邮箱:info@polymer.cn,并请注明出处。
			(责任编辑:xu)
			
             
      相关新闻
		   - 清华大学李琦课题组诚聘博士后 - 材料、化工、电气 2025-10-27
- 清华大学李琦课题组 Nat. Mater.: 分子拓扑结构设计实现极端工况高效介电储能 2025-02-15
- 西安交大张志成教授团队招聘教授/特聘研究员/助理教授 - 高分子化学、介电高分子材料、铁电压电材料 2024-11-13
- 北科大查俊伟教授团队 Adv. Mater.:高温储能聚酰亚胺电介质双重击穿自愈机制 2024-10-16
- 湘潭大学陈盛团队《Adv. Funct. Mater.》:基于P型半导体聚合物填料构建物理交联和电子-空穴对提升高温储能 2023-11-14
- 清华大学李琦课题组《Adv. Mater.》: 量子尺寸效应大幅提升介电高分子/无机团簇复合材料高温储能性能 2023-04-26
- 西安交大丁书江教授团队 Angew:多重动态键驱动全固态锂电池正极/聚合物电解质一体化 2023-07-14

