搜索:  
苏州大学吕强教授团队 Adv. Funct. Mater.:具有径向和轴向双重取向仿生结构的人工血管
2023-09-19  来源:高分子科技

  小孔径血管的功能化再生一直是组织再生领域的热点问题。尽管研究者开发出不同的制备方法优化对血管多级结构的仿生设计,提高小血管修复质量,如何通过简单有效的方式对小血管的平滑肌层和内皮层的不同取向结构进行模拟,改善人工血管的生物活性,实现小血管的功能再生一直是组织工程领域的重大挑战。


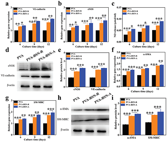
  近期,苏州大学转化医学研究院吕强教授团队利用特殊丝蛋白纳米纤维在电场下定向运动的特点,将丝蛋白纳米纤维同聚乙烯醇混合,分别通过环形电场和冷冻熔融的方法对两种物质进行调控,制备具有仿平滑肌层环形取向和内皮层轴向取向的仿生小血管(图1)。所制备血管由丝蛋白纳米纤维提供仿生结构,聚乙烯醇提供力学性能,更好满足未来临床需求(图2,图3)。体外细胞实验表明所制备仿生小血管能主动诱导内皮细胞和平滑肌细胞行为,具有更好生物活性(图4)。体内研究发现人工血管可促进内皮层和平滑肌层形成,再生血管组织具有同天然血管相似的微结构和成分组成(图5),实现了血管的功能重建。本项工作利用简单方法实现血管多级仿生结构设计的突破,为不同组织复杂结构的有效模拟提供新的思路。该工作以Biomimetic Vascular Grafts with Circumferentially and Axially Oriented Microporous Structures for Native Blood Vessel Regeneration为题发表在《Adv. Funct. Mater.》上(Adv. Funct. Mater. 2023, 2308888)。文章第一作者是苏州大学博士后丁召召博士以及苏州大学王缘圆硕士和陈芳芳博士,通讯作者为苏州大学吕强教授和上海第六人民医院成伟男博士。该研究得到国家自然科学基金委的支持。 


1. 仿生小血管制备的示意图 


2. 仿生小血管的多级仿生结构


 图3 不同血管的力学性能


图4 不同血管对内皮细胞和平滑肌细胞功能的影响 


再生血管的结构和组成


  该工作是团队近期关于丝蛋白纳米纤维基生物活性材料相关研究的最新进展之一。为突破丝蛋白生物材料临床应用的局限,团队提出利用具有特定结构的丝蛋白纳米纤维为基本结构单元进行材料设计的思路。针对不同组织修复的材料的个性化需求,通过控制丝蛋白纳米纤维的再组装,实现结构和功能的仿生设计,以更好促进不同组织的功能修复,为皮肤、骨、神经等不同组织的再生提供更好的解决方案(Adv. Healthcare Mater. 2023, 2300887; Adv. Funct. Mater. 2023, 2301839; Adv. Healthcare Mater. 2023, 2203050; ACS Nano 202216, 10209; ACS Appl. Mater. Interfaces 2022, 14, 3701)


  原文链接:https://doi.org/10.1002/adfm.202308888

版权与免责声明:中国聚合物网原创文章。刊物或媒体如需转载,请联系邮箱:info@polymer.cn,并请注明出处。
(责任编辑:xu)
】【打印】【关闭

诚邀关注高分子科技

更多>>最新资讯
更多>>科教新闻