搜索:  
华东理工刘润辉教授课题组 JACS:细胞穿透肽启发的聚噁唑啉穿透BBB治疗真菌性脑膜炎
2023-11-16  来源:高分子科技

  侵袭性真菌感染的死亡率很高,尤其是脑膜炎。然而,目前临床只有少数抗真菌药物可用,且通常会产生严重的副作用,真菌耐药性的迅速出现也限制了抗真菌治疗的选择。此外,血脑屏障(BBB会阻止药物进入大脑,使脑膜炎的治疗更加困难。因此,这一全球性的健康挑战迫切需要研究新型的抗真菌药物。然而,由于真菌和哺乳动物细胞均为真核生物,导致难以发现低毒且高效的抗真菌剂;且治疗真菌性脑膜炎需要抗真菌剂兼具血脑屏障穿透性能,这大大增加了研究难度。


  近期,刘润辉教授课题组通过模拟细胞穿透肽多聚精氨酸的策略设计合成了侧链胍基的聚噁唑啉分子,抗真菌活性甚至优于大多数临床抗真菌药物,且兼具高效的血脑屏障穿透性能,并在真菌系统感染和真菌性脑膜炎中表现出良好的治疗效果,为脑膜炎治疗药物的研究提供了新思路。该成果以“Peptide-mimicking poly(2-oxazoline)s possessing potent antifungal activity and BBB penetrating property to treat invasive infections and meningitis”发表在Journal of the American Chemical Society (J. Am. Chem. Soc., 2023, DOI: 10.1021/jacs.3c09240)。


  侵袭性真菌感染主要由三种主要真菌引起,包括念珠菌、隐球菌和曲霉菌,每年造成近200万人死亡。中枢神经系统的侵袭性真菌感染尤其难以治疗,并且与不可接受的高死亡率相关。例如,每年约有22万隐球菌脑膜炎病例,18万多人死亡。然而,大多数抗真菌药物穿透血脑屏障的能力较差,治疗脑膜炎的疗效不佳。


  目前解决侵袭性真菌感染和脑膜炎的挑战主要在于两个方面:发现高效、低毒且不易产生耐药性的化合物;同时提高化合物对血脑屏障的穿透能力。尽管付出了巨大的努力来研究高效、低毒的抗真菌化合物,但进展缓慢。此外,已经探索了许多方法来打破血脑屏障的限制,其中细胞穿透肽(CPPs)修饰被认为是一种有前途的方法,例如TAT肽和聚精氨酸。但由于偶联反应的复杂性、偶联物纯化困难以及抗真菌效力的降低,导致该策略在脑膜炎治疗应用上受到了阻碍。因此,迫切需要更有效的抗真菌化合物设计策略,以满足高效抗真菌活性、高选择性和穿透血脑屏障性能的要求。


  刘润辉教授课题组在前期研究中发现了模拟CPPs聚精氨酸可获得高效抗真菌聚合物(Angew. Chem. Int. Ed. 2022, 61, e202200778)。考虑到CPPs可以用于脑部递送,本研究进一步探索CPPs模拟策略,通过引入高密度胍基并改变间隔臂的性质来改善抗真菌聚合物对血脑屏障的穿透性,解决真菌脑膜炎治疗的长期挑战。最优多肽模拟聚合物在体内外均表现出高效的抗真菌活性和血脑屏障穿透效率,实现了对包括脑膜炎在内的多种耐药真菌感染的治疗效果,为研究脑部治疗药物提供了新思路(图1)。 


图 1  CPPs启发的兼具抗真菌和穿透血脑屏障性能的聚合物设计策略与抗感染治疗性能


  本研究首先合成了不同间隔基、不同链长的胍基化聚噁唑啉,探究了间隔基长度和分子量对聚合物抗真菌选择性的影响。其中甲基间隔基、10mer链长的聚噁唑啉分子PGMeOx10表现出最佳的抗真菌选择性,对白色念珠菌和新型隐球菌的MIC最低可到0.025 μg/mL,且具有可忽略不计的细胞毒性,选择性优于强效抗菌药物两性霉素B。PGMeOx10在不同pH测试条件下表现出稳定的抗菌活性,也具有良好的耐蛋白酶降解稳定性。此外,经PGMeOx10反复刺激后真菌没有产生耐药性,而氟康唑则产生了超高的耐药性(图2)。 


图 2 胍基化聚噁唑啉的体外抗真菌性能


  PGMeOx10对多种临床分离的耐药真菌均保持了优越的抗真菌活性,优于大多数抗真菌药物,包括两性霉素B、卡泊芬静、氟康唑和特比奈芬。机理研究表明,PGMeOx10可有效穿透真菌细胞膜,破坏真菌细胞核的完整性从而杀死真菌,这也揭示了聚合物不易产生耐药性的作用机制(图3)。此外,PGMeOx10不仅可以消灭浮游真菌,更能够根除具有超高耐药性的成熟生物被膜。综合考虑抗生物被膜活性和体外毒性,PGMeOx10表现出优于临床抗真菌药物的抗生物被膜活性(图4)。 


图 3 PGMeOx10的抗真菌机理


图 4  PGMeOx10抗真菌成熟生物被膜活性


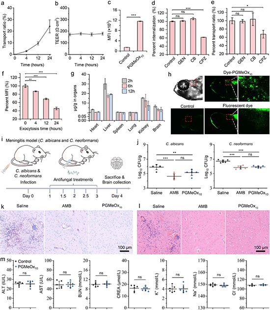
  在白色念珠菌诱导的擦伤皮肤感染模型中,PGMeOx10可有效降低皮肤的真菌负荷,阻止真菌菌丝对皮肤的入侵。在白色念珠菌和新型隐球菌诱导的系统感染模型中,PGMeOx10可有效救治感染小鼠,提高感染小鼠的存活率,并且能够清除多个器官中的真菌,降低真菌负荷,阻止真菌对心、肾等器官的入侵,减轻炎症反应(图5)。此外,PGMeOx10可通过网格蛋白介导的内吞作用进入脑内皮细胞,并表现出显著的胞吐作用。因此,PGMeOx10在体外transwell模型中显示出高效的穿透效率,且能够有效分布在小鼠和斑马鱼的脑部。在白色念珠菌和新型隐球菌诱导的真菌脑膜炎模型中,PGMeOx10具有良好的治疗效果,可有效降低脑部的真菌负荷,阻止真菌对脑部的入侵。 


图 5  PGMeOx10可有效治疗擦伤皮肤真菌感染和真菌系统感染


 图 6 PGMeOx10可有效穿透血脑屏障治疗真菌脑膜炎


  华东理工大学材料科学与工程学院博士研究生江伟男是论文的第一作者,刘润辉教授为通讯作者。该成果得到了国家自然科学基金委等基金的资助。


  论文链接: https://pubs.acs.org/doi/10.1021/jacs.3c09240

版权与免责声明:中国聚合物网原创文章。刊物或媒体如需转载,请联系邮箱:info@polymer.cn,并请注明出处。
(责任编辑:xu)
】【打印】【关闭

诚邀关注高分子科技

更多>>最新资讯
更多>>科教新闻