搜索:  
苏州大学陈红教授/刘庄教授、上海大学孙乐乐副教授 Angew:点击化学介导的细胞膜糖聚物工程以增强树突状细胞疫苗
2023-12-01  来源:高分子科技

  基于树突状细胞(DC)的肿瘤疫苗能够以抗原特异性的方式消除肿瘤,它被认为是最有前景的肿瘤免疫治疗方式之一。目前,DC疫苗已经在多种恶性肿瘤患者中进行了试验,但其治疗效果仍然有限。在DC疫苗的作用过程中,DC表面的多肽-主要组织相容性复合体(p-MHC)T细胞表面T细胞受体(TCR)有效识别和结合是启动抗肿瘤免疫的关键。因此,除了有效增强DC对抗原的摄取和呈递之外,DCT细胞间的黏附或相互作用也十分重要。


1 DC表面糖聚物工程化调控细胞间相互作用


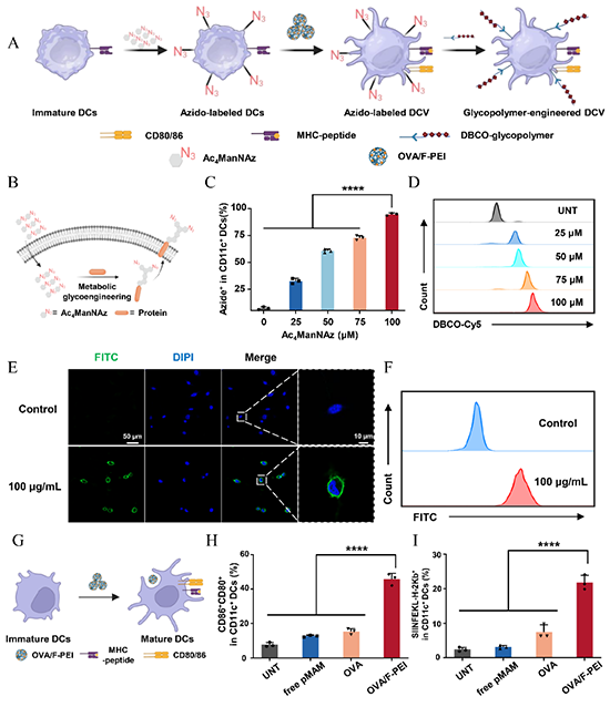
  近期,苏州大学陈红教授、刘庄教授,上海大学孙乐乐副教授通过代谢糖工程和无铜点击化学的方法构建了一种糖聚物工程化DC疫苗(Glycopolymer-engineered DC vaccine, G-DCV)(1)。首先,作者利用氟烷接枝聚乙烯亚胺F-PEI)将模型肿瘤抗原卵清蛋白(OVA)递送至DC构建了模型DC疫苗(DCV)。随后作者通过代谢糖工程结合点击化学的方法,将带有二苯并环辛炔(DBCO)末端基团的糖聚物修饰至DC表面构建了G-DCV(图2糖聚物表面工程化有效提高了DCT细胞之间的黏附作用(图3),并显著增强DCT细胞活化效果(图4此外G-DCV具有显著提高的肿瘤生长抑制作用(图5),并在联合免疫检查点抑制剂,显示出进一步增强的抗肿瘤作用。该研究提出了糖聚物工程化的DC疫苗增强策略,扩展了提高DC疫苗治疗效果的方式,为后续DC疫苗的研究提供基础该工作以“Click-Chemistry-Mediated Cell Membrane Glycopolymer Engineering to Potentiate Dendritic Cell Vaccines”为题发表在《Angewandte Chemie International Edition》上(Angew. Chem. Int. Ed., 2023, e202315782文章第一作者是苏州大学博士研究生杨贺。


2. 糖聚物工程化DC疫苗(G-DCV)的构建


3. G-DCVT细胞间的黏附作用


4. G-DCV具有增强的T细胞活化能力


5. G -DCV的体内T细胞活化效果及对B16-OVA肿瘤的治疗能力


  该工作是团队近期关于合成分子修饰哺乳细胞表面的最新进展之一。细胞作为生物体的天然成分,具有独特的信息传递和迁移能力等,在生物医学领域备受瞩目。细胞膜由脂质、蛋白质、碳水化合物及其复合物组成,为对其进行再修饰从而赋予其强大的功能提供了大量机会。在过去的几年中,团队针对细胞膜表面修饰的方法及其生物医学应用,展开了系列研究,包括开发了基于疏水插膜(ACS Appl. Mater. Interfaces, 2019, 11, 51, 47720–47729)和基于基因工程(ACS Macro Lett., 2019, 8, 4, 337–344)的细胞膜表面修饰策略,探索了糖聚物表面工程化对细胞间相互作用的影响(Sci. Adv., 2020; 6, eabb6595; ACS Appl. Mater. Interfaces, 2022, 14, 4, 4921–4930),构建了基于细胞的DNA工程化人工抗原呈递细胞(Angew. Chem. Int. Ed., 2020, 59, 14842–14853; J. Am. Chem. Soc., 2022, 144, 7634?7645)等,并在近期对合成分子修饰细胞膜表面的最新进展进行了综述(Chem. Sci., 2023,14, 13325-13345)。


  原文链接:https://doi.org/10.1002/ange.202315782

  下载:Click-Chemistry-Mediated Cell Membrane Glycopolymer Engineering to Potentiate Dendritic Cell Vaccines

版权与免责声明:中国聚合物网原创文章。刊物或媒体如需转载,请联系邮箱:info@polymer.cn,并请注明出处。
(责任编辑:xu)
】【打印】【关闭

诚邀关注高分子科技

更多>>最新资讯
更多>>科教新闻