水凝胶是一类用于提高抗肿瘤疗效并降低全身毒性的药物递送载体。然而,传统的载药水凝胶在实体肿瘤中的应用受到药物渗透性差的阻碍。利用具有肿瘤穿透性的材料开发可注射的水凝胶是一种很有前途的策略。转胞吞作用是一种自然的跨细胞转运过程,其中大分子从细胞的一侧转运到另一侧。最近,转胞吞作用在基于纳米颗粒的药物递送方面越来越受到关注。铁蛋白是具有中部空腔结构的笼形结构,外径为12 nm,内径为8 nm,对许多肿瘤细胞上转铁蛋白受体1(TfR-1)的有内在亲和力。铁蛋白通过肿瘤细胞的转胞吞以及基于铁蛋白构建可注射水凝胶提高肿瘤渗透用于肿瘤免疫治疗尚未见报道。
	
近期,华南理工大学杜金志教授与中国科学院生物物理研究所范克龙研究员合作开发了一种可注射的基于铁蛋白的纳米复合水凝胶,以提高肿瘤渗透并增强肿瘤化疗联合免疫治疗。利用负载阿霉素的人铁蛋白(Dox@HFn)和氧化葡聚糖(Dex-CHO)通过形成pH敏感的希夫碱键构建可注射水凝胶(Dox@HFn Gel)。Dox@HFn Gel注射到瘤周后可缓慢释放载药铁蛋白纳米颗粒,载药铁蛋白纳米颗粒通过主动转胞吞提高药物在肿瘤组织深部渗透,而且诱导肿瘤细胞免疫原性死亡(ICD)产生抗肿瘤免疫应答。当与免疫检查点抑制剂αPD-1以及αCD47联合使用时,会引发强烈的全身抗肿瘤免疫反应,有效抑制乳腺癌及胶质母细胞瘤的生长,并防止手术切除后肿瘤的复发,显著延长小鼠的生存期。本研究结果揭示了局部水凝胶构建体在增强抗肿瘤免疫反应以改善肿瘤免疫治疗方面的潜力。
	
	 
	
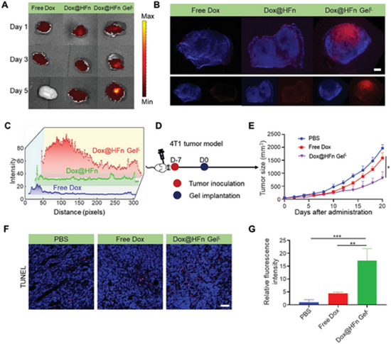
在 4T1 肿瘤模型中评估纳米复合水凝胶Dox@HFn Gel的体内性能和抗肿瘤活性,Dox@HFn GelL能增强Dox在肿瘤组织中的局部保留和积累。在治疗第5天收集肿瘤并进行激光共聚焦测试,使用游离Dox治疗的小鼠中,整个肿瘤仅检测到极小的荧光信号。相比之下,使用Dox@HFn GelL治疗的小鼠肿瘤组织表现出更显著的荧光信号。进一步评估Dox@HFn GelL在原位4T1肿瘤模型中的抗癌功效,发现与使用游离Dox治疗相比,Dox@HFn GelL对小鼠肿瘤生长的抑制作用更加显著。
	
	 
图2在原位 4T1 肿瘤模型 Dox@HFn 水凝胶提高肿瘤渗透和改善肿瘤治疗效果
	
	
	 
图3 Dox@HFn水凝胶与αPD-1联合治疗原位4T1肿瘤
	
	
原文链接:http://doi.org/10.1002/advs.202305217
- 四川大学高会乐教授课题组Biomaterials:蛋白冠对转铁蛋白修饰纳米粒跨血脑屏障转运以及脑肿瘤靶向性的影响 2021-05-26
- 武汉理工大学赵政 AFM:pH敏感光纤集成水凝胶用于感染伤口的治疗与实时监测 2023-03-23
- 北大林志强/吕丹/游富平团队《Adv. Mater.》:提出基于梯度pH敏感聚合物的抗病毒新策略 2022-03-03
- 酸碱度敏感塑料问世 可实现自然降解 2015-07-17
- 广东省科学院郭会龙/广州红会医院于锋、林颖 MTB:微环境调控可注射水凝胶在中耳-乳突炎性缺损修复领域的新应用 2025-05-17
- 西南医大口腔医院陶刚/黎春晖/蔡蕊团队:具有ROS触发药物释放特性的可注射水凝胶实现抗菌剂和抗炎纳米颗粒协同递送用于牙周炎治疗 2025-04-15
- 吉林大学刘镇宁教授/王冰迪博士团队 Adv. Sci.:亚精胺功能化可注射水凝胶减轻炎症反应,促进急性和糖尿病伤口愈合 2024-04-17

