武汉理工大学赵政 AFM:pH敏感光纤集成水凝胶用于感染伤口的治疗与实时监测
2023-03-23 来源:高分子科技
过去几十年来,伤口管理一直是全球医疗系统面临的重大挑战。特别是慢性伤口(如感染性伤口、静脉性腿部溃疡和糖尿病足溃疡)不仅使患者饱受疼苦,而且由于其昂贵的治疗成本,给患者带来了巨大的经济负担。目前,纱布、绷带等在临床上仍广泛用作伤口敷料来治疗伤口,但这些材料需要经常消毒和更换,并且缺乏抗菌特性,这可能会增加伤口愈合过程中感染的风险,延长伤口愈合时间。与此同时,伤口状态的诊断十分重要,这有助于在伤口愈合过程中及时调整治疗方案。在临床中,伤口相关的信息通常通过医护人员的目视检查或者利用相关分析仪器来监测,这不仅操作复杂、价格昂贵,而且缺乏时效性。因此伤口的实时监测和及时治疗仍然存在重大挑战。
武汉理工大学材料复合新技术国家重点实验室赵政副研究员课题组报道了一种具有双重功能的水凝胶,既能快速诊断伤口细菌感染,又能提供及时有效的治疗。首先,通过原儿茶醛@铁螯合物(PA@Fe)螯合物与 羧甲基壳聚糖(CMCS) 制备具有双动态键的CMCS- PA@Fe 水凝胶。其次,将 pH 敏感的聚二甲基硅氧烷 (PDMS) 光纤集成到 CMCS-PA@Fe 水凝胶中,以获得对伤口愈合过程具有良好实时监测能力的 pH 敏感光纤/CMCS-PA@Fe 水凝胶。pH敏感光纤/CMCS-PA@Fe水凝胶的组织粘附和自愈性能可以适应皮肤的运动和拉伸。同时,借助光热效应,水凝胶具有优异的抗菌效果(>99.9%)。体内实验表明pH敏感光纤/CMCS-PA@Fe 水凝胶能够实时且准确地监测小鼠感染伤口pH值变化。此外,水凝胶还能有效促进细菌感染伤口愈合。因此,pH 敏感光纤/CMCS-PA@Fe 水凝胶在伤口护理和管理方面具有巨大的潜力,为开发智能、实时诊断和及时伤口治疗提供了一个全新的平台。
图1. pH敏感光纤/CMCS-PA@Fe水凝胶的制备工艺及pH敏感光纤/CMCS-PA@Fe水凝胶在伤口处理和实时监测中的应用。
图2. pH敏感光纤/CMCS-PA@Fe 水凝胶对pH响应性和实时pH监测能力
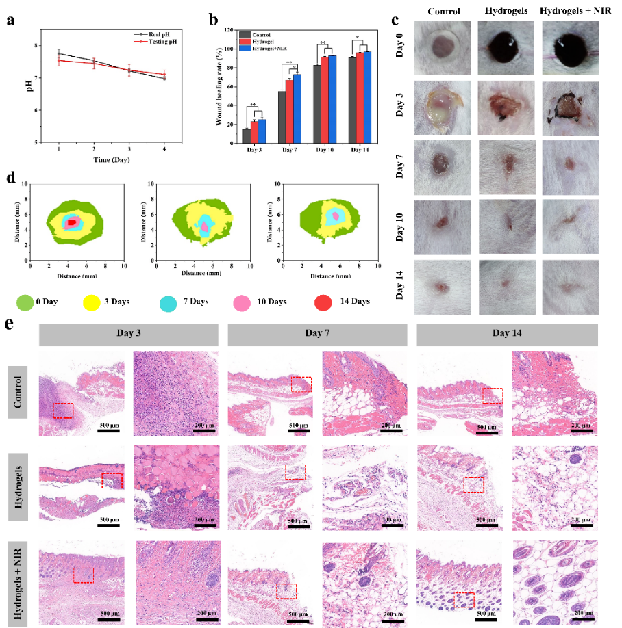
图3. pH敏感光纤/CMCS-PA@Fe 水凝胶体内pH监测试验和伤口愈合能力。
该研究以“The pH-Sensitive Optical Fiber Integrated CMCS-PA@Fe Hydrogels for Photothermal Therapy and Real-Time Monitoring of Infected Wounds” 为题发表于国际权威期刊《Advanced Functional Materials》。武汉理工大学材料复合新技术国家重点实验室硕士生闵亚军为第一作者,硕士生韩蕊嘉为并列第一作者,赵政副研究员为通讯作者。该工作得到国家重点研发计划课题、国家自然科学基金面上项目、湖北省自然科学基金,武汉市知识创新专项项目等支持。
原文链接:https://doi.org/10.1002/adfm.202212803
版权与免责声明:中国聚合物网原创文章。刊物或媒体如需转载,请联系邮箱:info@polymer.cn,并请注明出处。
(责任编辑:xu)
相关新闻
- 华工杜金志教授/生物物理所范克龙研究员《Adv. Sci.》:基于铁蛋白的纳米复合水凝胶提高肿瘤渗透并增强肿瘤化学免疫治疗 2023-12-10
- 北大林志强/吕丹/游富平团队《Adv. Mater.》:提出基于梯度pH敏感聚合物的抗病毒新策略 2022-03-03
- 酸碱度敏感塑料问世 可实现自然降解 2015-07-17
- 西北大学范代娣/惠俊峰/花秀夫团队 AFM:稀土激活多酶活性的解缠型水凝胶 - 构建黑色素瘤术后治疗闭环以逆转病理恶性循环 2026-01-13
- 哈尔滨工业大学冷劲松教授团队《Adv. Mater.》:4D打印水凝胶实现高效大气集水 2026-01-02
- 福大林立森/新国大陈小元 Nature大子刊:当手性水凝胶遇上细胞膜仿生-可术后空腔植入的生物杂化水凝胶如何调节肿瘤干细胞信号 2025-12-30
- 华南理工大学杨晓泉/万芝力团队 ACS AMI:可注射自愈合高粘附活性甘草酸水凝胶促进细菌感染伤口愈合 2023-03-16