搜索:  
唐本忠院士深大团队王东教授、浙大计剑教授 Adv. Mater.:光触发级联疗法 - NIR-II AIE分子联合NO促进胶原降解,增强胰腺癌光诊疗
2024-01-04  来源:高分子科技

  胰腺癌是最具侵袭性的恶性肿瘤之一,其5年总生存率低于10%,具有起病隐匿、早期诊断困难、转移快、预后差的特点。多数胰腺癌患者一旦确诊就失去手术指征,局限于放疗/化疗。一些一线化疗药物,如吉西他滨和白蛋白结合型紫杉醇,已广泛用于临床治疗胰腺癌。与游离化疗药物相比,载体组装的纳米药物可以通过增强渗透与滞留效应(EPR)优先在肿瘤中积累,从而提高稳定性和可控性释放,减少副作用。然而,纳米药物主导的化疗方案对改善患者整体预后的作用有限,这主要归因于胰腺癌独特的肿瘤微环境,其肿瘤组织中致密的细胞外基质(ECM)严重阻碍了纳米药物的渗透,导致治疗效果不佳。


  为了解决这一问题,唐本忠院士深圳大学团队王东教授浙江大学计剑教授等人构建了一种多功能脂质体,即Lip-DTI/NO其将I型光敏剂DTITBT与谷胱甘肽(GSH)或热响应性一氧化氮(NO)供体S-亚硝基-N-乙酰-D-青霉胺(SNAP)结合,以消耗肿瘤ECM,从而增强药物递送,改善胰腺癌光疗效果。负载的DTITBT具有NIR-II荧光成像、高效的超氧阴离子自由基(O2·-)产生和优异的光热转换效率等多种功能,使其能够在光疗过程中精确定位肿瘤。SNAP可以响应细胞内过表达的GSHDTITBT光热效应产生的热量,释放出NO气体。在808 nm激光照射下,Lip-DTI/NO经过O2·-生成、GSH或热触发NO释放O2·-NO快速反应等级联过程,选择性地诱导肿瘤中过氧亚硝酸盐阴离子(ONOO-)的原位产生,从而激活内源性基质金属蛋白酶(MMPs)的表达,有效降解肿瘤ECM中的胶原,促进了Lip-DTI/NO在肿瘤中的渗透和积累。活体实验表明,通过ONOO-增强的协同光动力-光热疗法对皮下和原位胰腺癌模型具有显著的治疗效果。近日,相关工作以“Photo-Triggered Cascade Therapy: A NIR-II AIE Luminogen Collaborating with Nitric Oxide Facilitates Efficient Collagen Depletion for Boosting Pancreatic Cancer Phototheranostics”为题发表在Advanced Materials。深圳大学李丹副研究员和浙江大学陈晓辉博士、戴文斌博士生为论文第一作者。香港中文大学(深圳)唐本忠院士、深圳大学王东教授和浙江大学计剑教授为论文共同通讯作者。该工作得到国家自然科学基金和深圳市科技基金等项目资助。


1 NIR-II AIE分子DTITBTNO供体SNAP的化学结构多功能脂质体Lip-DTI/NO的制备及其在ONOO-诱导的胶原降解,增强纳米药物渗透和胰腺癌光疗中的应用示意图。


2 DTITBT纳米粒子的光物理性质及光动力、光热性质表征和脂质体的表征。


图3 脂质体在溶液中产生ONOO-的评估。


图4 细胞内产生NO、ROS和ONOO-的评价


图5 经不同治疗后肿瘤组织中ONOO-,MMPs和胶原耗竭的评价。


图6 活体荧光和光热成像及皮下NIH3T3/PANC-1荷瘤小鼠抑瘤实验。


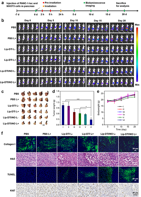
7 原位NIH3T3/PANC-1荷瘤小鼠抑瘤实验。


  论文信息:Dan Li, Xiaohui Chen, Wenbin Dai, Qiao Jin, Dong Wang*, Jian Ji*, Ben Zhong Tang*. Photo-Triggered Cascade Therapy: A NIR-II AIE Luminogen Collaborating with Nitric Oxide Facilitates Efficient Collagen Depletion for Boosting Pancreatic Cancer Phototheranostics. Adv. Mater., 2023,DOI: 10.1002/adma.202306476.

  原文链接:http://onlinelibrary.wiley.com/doi/abs/10.1002/adma.202306476

版权与免责声明:中国聚合物网原创文章。刊物或媒体如需转载,请联系邮箱:info@polymer.cn,并请注明出处。
(责任编辑:xu)
】【打印】【关闭

诚邀关注高分子科技

更多>>最新资讯
更多>>科教新闻