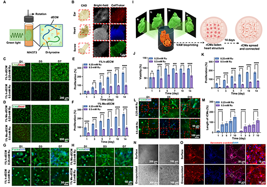
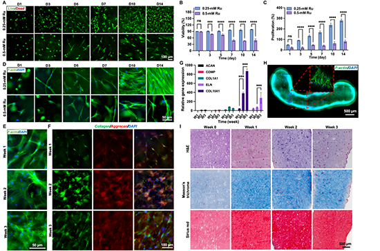
基于脱细胞基质(dECM)的水凝胶广泛应用于增材生物制造技术。 dECM 的细胞外基质成分和生长因子在细胞粘附、生长和分化中发挥着至关重要的作用。然而,较差的机械性能和打印性仍然是dECM 材料的主要限制。为发挥dECM材料的优势,哈佛医学院Y. Shrike Zhang教授团队将其与体积增材制造(Volumetric Additive Manufacturing,VAM)紧密结合起来,开发了基于未修饰的天然的猪心dECM (h-dECM) 和猪半月板dECM (Ms-dECM) 的生物墨水体系。通过VAM旋转投影动态变化的光图案实现的三维物体的快速光聚合,从而将对生物打印水凝胶结构的机械强度要求与打印性分开,允许使用低浓度的 dECM 生物墨水实现复杂形状结构的快速打印。作为示例应用,使用装载大鼠心肌细胞 (rCMs) 的h-dECM体积打印心脏组织,显示出较好的细胞增殖、展开和扩散, 并进一步使用装载人诱导多能干细胞衍生的心肌细胞 (hiPSC-CMs) 的h-dECM生物墨水,展示了肌节结构的生成和同步收缩。同时使用装载人间充质干细胞 (hMSCs) 的 Ms-dECM生物墨水进行体积打印的半月板结构呈现出较好的软骨分化结果。这项研究为VAM进一步扩展了生物墨水库,并扩大了dECM在组织工程和再生医学中的应用。
	
	 
图1. h-dECM 和Ms-dECM 生物墨水材料的制备和打印机理
	
	
	 
	
	
	 
	
	
	 
	
总结:研究人员成功开发了基于VAM的天然的未经修饰的 dECM(生物)墨水,并证明了通过 VAM快速制造基于水凝胶的组织结构的潜力。通过优化配方,实现了低浓度h-dECM 和 Ms-dECM 复杂结构的打印, 并维持较好的打印保真度。更进一步地,基于 h-dECM 和 Ms-dECM 良好的细胞相容性,对体积生物打印的心脏和半月板结构进行了功能化实验,展示了混合在 h-dECM 打印结构中或在其表面上 rCM 和 hiPSC-CM 的扩散和收缩行为,以及嵌入在 Ms-dECM 半月板结构中的hMSC 的软骨分化。这项工作进一步扩展了VAM的生物墨水库,同时拓宽了基于 dECM 的生物材料在生物医学中的应用。
	
	
原文链接:https://onlinelibrary.wiley.com/doi/10.1002/adma.202304846
	
作者简介
	
谢茂彬 教授简介:谢茂彬,博士,博士生导师,广州医科大学生物医学工程学院教授,广东省“珠江人才计划”青年拔尖人才,广东省杰青。2016年博士毕业于香港理工大学,2019-2021年美国哈佛大学医学院博士后。长期从事3D生物打印和生物材料领域研究。发表学术论文33篇,其中以第一/通讯作者身份在Sci. Transl. Med.、Nat. Commun.、STAR Protoc.、Adv. Mater.、Adv. Funct. Mater、Biomaterials等期刊发表学术论文30余篇。申请发明专利15件,其中PCT专利2件,已授权6件。目前是中国生物医学工程学会会员、广东省生物医学工程学会生物医用材料与临床应用分会委员。同时担任Adv. Sci、ACS Nano、Small、Appl. Mater. Today、Nanoscale等国际著名学术期刊审稿人。
	
罗泽宇 副研究员简介: 罗泽宇,四川大学华西临床医学院&哈佛大学联合培养博士,分别师从周宗科教授和Y. Shrike Zhang教授。研究内容主要涉及3D生物打印、微流控技术、骨与软组织工程等研究领域。截止目前,在Adv. Mater.、PNAS、Nat. Commun.、Matter、Adv. Function. Mater.、Small、Adv. Health. Mater.等国际权威期刊上发表三大检索收录论文40余篇。论文被引用超过1000余次。2篇文章入选全球Top 1% ESI高被引论文。主持国家自然科学基金、博新计划等高水平基金项目。
- 哈佛医学院Y. Shrike Zhang教授课题组《Nat. Commun.》:纯丝蛋白(生物)墨水用于体积增材制造 2023-01-14
- 深圳大学微流控与软物质课题组 AFM:多材料DLP生物打印构建具有可灌注网络的多组分异质水凝胶 2024-04-17
- 广东医大赵名艳、暨大刘明贤 Compos. Sci. Technol.:3D打印构建海藻酸钠/埃洛石复合陶瓷支架用于骨再生 2024-03-11
- 南科大刘吉/江西科技师大卢宝阳 AFM:3D打印植入式水凝胶生物电子 2023-12-23
- 中科大邹纲/李景国/张红莉团队 Adv. Funct. Mater.:磁场组装辅助的圆偏振荧光图案化 2025-03-08
- 武汉纺织大学徐卫林院士团队 Small:光致变色细菌纤维素的绿色制造助力光图案化和紫外预警 2024-03-12
- 浙大宁波科创中心智能材料与制造团队 AM:利用正交光化学实现三维材料的加密防伪 2023-01-25

