术后粘连是一种由手术创伤引起的常见临床疾病,特别是在腹部、骨盆、心包和肌腱手术中,可导致严重或慢性疼痛、肠梗阻,显著降低患者生活质量。粘连松解手术是临床实践中缓解术后的粘连常见手段,但需要住院治疗和二次手术,且由于手术松解引起的新创伤,造成复发性粘连的发生率很高。近年来,可注射水凝胶为预防术后粘连提供了新的思路。注射后,类似流体的凝胶前溶液可以在特定条件下成胶,覆盖受伤部位,形成物理屏障,将受损表面与周围组织/器官分离,从而发挥预防术后粘连的作用。目前可注射水凝胶的制备方式有多种,如紫外光固化、热响应成胶、化学交联等,但复杂的合成工艺和潜在的安全隐患限制了它们的应用。此外,术后粘连的发生和发展是个复杂的过程,仅仅依靠物理屏障作用对减少术后粘连的效果并不理想。因此,临床迫切需要一种易于制备,操作简单,安全有效的抗粘连屏障,防止术后粘连的发生。
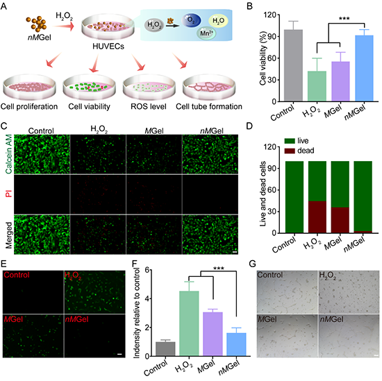
为此,扬州大学陈建美、刘宗光设计了一种可喷涂式多功能的纳米颗粒微凝胶系统(nMGel水凝胶微球),具有快速止血和抗氧化(图1A)的功能优势。nMGel水凝胶微球通过多巴胺交联负载二氧化锰纳米粒(MnO2 NPs)的明胶微球制备而成。其中明胶基水凝胶微球具有良好的生物相容性、优异的吸液能力和止血功能。多巴胺在强氧化剂的作用下,与明胶微球发生交联,不仅有助于形成稳定的明胶水凝胶微球,而且其结构上的邻苯二酚基团,可赋予该水凝胶微球良好的组织粘附性、抗氧化性和增强的止血功能。更重要的是,nMGel中负载的MnO2 NPs具有良好的ROS清除能力,可催化内源性H2O2转化为O2,缓解术后氧化应激微环境。因此,nMGel有望通过止血和缓解氧化应激,在预防术后粘连方面发挥治疗效果(图1B)。




图6. nMGel预防术后组织粘连的途径。多功能nMGel水凝胶微球粘附在组织表面(i)、通过止血(ii)、抗氧化性和抗炎作用(iii),预防术后粘连的发生发展(iv)。
综上所述,nMGel具有良好的组织粘附性,可发挥抗氧化和止血功能,有效预防术后组织粘连的发生。nMGel制备过程简单、可采用喷粉式用药,覆盖任何不规则损伤部位,使用方便、生物安全性高,为开发安全有效的防粘连产品提供了一种新思路,具有积极的临床应用潜能与前景。
论文信息:Adhesive nanoparticle-in-microgel system with ROS scavenging capability and hemostatic activity for postoperative adhesion prevention. Jianmei Chen*, Xueying An, Li Xu, Ya Gao, Mengqin Zhou, Zongguang Liu*. Small, 2024, 2306598,
https://doi.org/10.1002/smll.202306598
- 美国研发喷漆式电池 或可将任何物体变成电池 2012-07-17
- 中科院上海高研院鲁恒毅、李久盛/湘雅一医院王运佳《Adv. Mater.》:靶向水凝胶微球精确润滑和保护软骨损伤 2024-08-26
- 浙江大学高长有教授/南开大学郭东升教授/上海六院范存义教授 Small:缺氧和基质金属蛋白酶-13响应的水凝胶微球治疗骨关节炎 2023-12-14
- 中山大学吴进课题组《Adv. Sci.》:用于可穿戴人机交互的有机水凝胶微球薄膜高性能应变传感器 2022-12-26
- 中山大学林倩明课题组 Small/Chem. Mater.:定向孔止血海绵中血流速率介导的凝血研究 2025-09-04
- 暨大刘明贤教授团队 Bioact. Mater.: 纳米粘土增强的3D打印壳聚糖水凝胶用于止血与感染伤口修复 2025-08-28
- 华东理工刘润辉教授与合作者《Bioact. Mater.》:易于制备的抗氧化和抗菌水凝胶薄膜 → 快速止血和促进感染性糖尿病创面愈合 2025-07-31