搜索:  
暨南大学戴箭课题组 Adv. Funct. Mater.:溶瘤病毒样纳米颗粒用于肿瘤特异性基因递送
2024-04-23  来源:高分子科技

  自COVID-19出现以来,基因治疗和mRNA疫苗取得了快速进展,使得核酸药物在医学领域的地位日益突出。然而,相对较大且带负电荷的核酸分子容易受到细胞膜阴离子脂质层的静电排斥,导致跨膜运输困难。进入体内的核酸分子将面临免疫系统的清除、血液中核酸酶的降解以及细胞内溶酶体核酸酶的降解。在缺乏合适的载体的情况下,核酸药物的体内效率仍然很低。目前由脂质体、阳离子聚合物、和无机纳米粒子组成的核酸纳米递送载体尚不完善,包括细胞转染效率低、对细胞的细胞毒性以及在生理条件下不稳定等。因此,载体如何实现将核酸药物选择性的递送至靶细胞的细胞质中发挥作用是目前亟需解决的问题。


  近期,暨南大学戴箭课题组设计构建了一种可以响应肿瘤的微酸性环境通过膜融合的方式将核酸直接递送至肿瘤细胞质的溶瘤病毒样纳米颗粒OV@FNOV@FN由负载核酸的纳米核心NA-Zn@G和表达溶瘤病毒融合膜糖蛋白(mVSV-G)的杂合膜囊泡FN构成,其中FN可响应肿瘤微酸性环境通过膜融合的方式将负载核酸的纳米内核递送至肿瘤细胞胞质中,随后NA-Zn@G响应肿瘤细胞细胞质中高浓度的谷光甘肽以在肿瘤细胞质中精准释放核酸。研究结果表明:与正常细胞相比,OV@FN可以有效且精准地将核酸药物递送至肿瘤细胞的细胞质中。更重要的是,FN可有效诱导肿瘤细胞之间相互融合形成合胞体以促进细胞内核酸药物的扩散,大大增加了基因治疗的效果。因此,OV@FN为基因递送载体和肿瘤免疫治疗平台提供了一种新的策略。相关的工作以“Oncolytic Virus-Like Nanoparticles for Tumor-Specific Gene Delivery”为题发表在Advanced Functional Materials


【文章要点】


  如图1,作者开发了溶瘤病毒样纳米载体,可以有效加载核酸药物并选择性靶向肿瘤细胞以响应弱酸性肿瘤微环境(TME)启动融合活性。首先,核酸药物与锌离子结合形成纳米颗粒(NA-Zn)。为了防止核酸的降解,用5′-鸟苷一磷酸(GMP)包裹NA-Zn形成阴离子纳米粒子(NA-Zn@G)。此外,作者还将293T-mVSV-G的细胞膜与B16-F10细胞的细胞膜混合以产生融合杂化膜(FN)。FN上表达的突变mVSV-G(具有H162R突变)可直接介导OV@FN在TMEpH值范围为6.57.1下与肿瘤细胞的膜融合。最后,NA-Zn@GFN包被成溶瘤病毒纳米颗粒OV@FN。静脉注射后OV@FNFN表面的同源靶向配体和mVSV-G可促进OV@FN在肿瘤部位积聚并把NA-Zn@G通过膜融合的方式递送至肿瘤细胞的细胞质。之后,NA-Zn@G在高浓度谷胱甘肽(GSH)(10 mm)的作用下,在肿瘤细胞的细胞质中释放核酸药物,发挥基因沉默的作用。对于正常组织和器官,由于正常细胞的细胞质中没有类似TME的微酸性环境,并且GSH浓度低(1 mm),因此核酸药物不能释放到细胞质中,这大大提高了其生物安全性。此外,OV@FN与肿瘤细胞膜的融合赋予了肿瘤细胞融合能力。因此,肿瘤细胞可以相互融合形成合胞体。合胞体的形成可以通过促进核酸药物在肿瘤细胞之间的释放和扩散来进一步增强核酸药物的功效。合胞体裂解后释放的肿瘤相关抗原和FN上表达的mVSV-G可以极大地促进树突状细胞的抗原识别和呈递,然后引发强烈的抗肿瘤免疫应答。 


溶瘤病毒样纳米颗粒OV@FN的制备和性能示意图。


  如图2所示,通过锌离子交联与简单物理吸附,成功实现了对核酸药物的负载以及控制释放。在此基础上作者通过纳米脂质体挤出器成功的将杂合膜FN涂覆在纳米内核的表面,形成了水合粒径约317nm的核壳结构纳米粒子。 


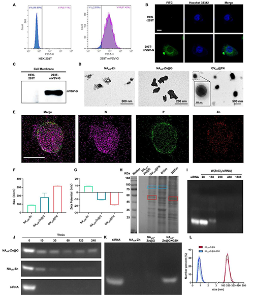
2 OV@FN的材料表征


  如下图3所示,细胞实验验证了表达mVSV-G的载体能够在肿瘤微酸性环境下(pH=6.8)下启动融合活性诱导膜融合。与此同时,细胞实验还验证了OV@FN出色的核酸递送效率以及在肿瘤细胞细胞质中精准释放核酸的能力,这表明OV@FN具有优异的生物相容性,不会对正常组织细胞造成影响。 


3 OV@FN的体外性能表征。


  如下图4所示,作者验证了FN具有诱导肿瘤细胞之间相互融合形成合胞体的能力。此外,合胞体上表达的mVSV-G以及合胞体死亡后释放的肿瘤相关抗原可进一步激活免疫反应。 


杂合膜FNmVSV-G促进肿瘤细胞之间的融合。


  如下图5所示,作者验证了FN在荷瘤小鼠中的抗肿瘤效果,经过FN治疗后的小鼠肿瘤生长被明显抑制。治疗后肿瘤部位免疫细胞浸润分析结果展示,小鼠尾静脉注射FN后可有效激活抗肿瘤免疫反应。 


杂合膜FN对荷瘤小鼠的治疗效果。


  如下图6所示,动物实验结果证明,OV@FN可以在小鼠体内精准靶向至肿瘤部位发挥基因沉默作用,很大程度的降低了肿瘤部位萤火虫荧光素酶的表达。此外,将免疫刺激激动剂5’ 3pdsRNA作为模型药物加载在载体中形成OV3pdsR@FN。实验结果表明OV3pdsR@FN具有高效地将5′-3pdsRNA递送至肿瘤细胞的能力,并且在5′-3pdsRNAFN的共同作用下,成功地将免疫肿瘤转化为免疫肿瘤瘤。OV3pdsR@FN可以通过FN固有的免疫特性和纳米核心负载的核酸药物触发强大的抗肿瘤免疫反应。 


6 OV@FN的体内基因递送效率。


  综上所述,本研究提出了用于核酸递送的溶瘤病毒样纳米颗粒OV@FNOV@FN将肿瘤特异性抗原与病毒融合蛋白相结合,显示出增强的肿瘤靶向性和激活强肿瘤特异性免疫反应的能力。OV@FN在肿瘤弱酸环境中表现出高效的核酸递送能力,为RNAi治疗提供了安全有效的纳米颗粒。此外,OV@FN可以诱导肿瘤细胞相互融合并在肿瘤部位形成合胞体。合胞体表面的mVSV-G和合胞体裂解后释放的肿瘤相关抗原可以与核酸药物配合,诱导强烈的肿瘤特异性免疫反应。OV@FN通过模仿病毒结构揭示了可扩展的核酸药物递送平台,也为扩展基于病毒的肿瘤免疫治疗提供了新的仿生策略和理念。


  该项目研究获得国家自然科学基金(32071381215741482110409731870943)、广东省自然科学基金(2021A15150102272014A030313152)等项目的资助,谨此感谢。


  论文信息:

  Oncolytic Virus-Like Nanoparticles for Tumor-Specific Gene Delivery

  Yuchao Li#, Haiyuan Yang#, Xiaoqing Zong, Xiaodi Li, Pengfei Yuan, Caiqi Yang, Xinjie Chen, Xiaodie Yan, Yaoqi Wen, Tianci Zhu, Wei Xue, Jian Dai*.

  Advanced Functional Materials

  DOI: 10.1002/adfm.202314898

  https://onlinelibrary.wiley.com/doi/10.1002/adfm.202314898

版权与免责声明:中国聚合物网原创文章。刊物或媒体如需转载,请联系邮箱:info@polymer.cn,并请注明出处。
(责任编辑:xu)
】【打印】【关闭

诚邀关注高分子科技

更多>>最新资讯
更多>>科教新闻