搜索:  
东华大学曹雪雁/史向阳团队 AHM:仿生聚吡咯壳聚糖纳米凝胶共递送药物和基因实现转移性前列腺癌的高效治疗
2024-04-30  来源:高分子科技

  前列腺癌(prostate cancerPC)是男性泌尿生殖系统最常见的恶性肿瘤。该疾病在早期具有一定的隐匿性,而中晚期时65%~75%的患者会出现骨转移,引发脊髓压迫、病理性骨折、高钙血症等骨相关事件,导致死亡率升高。化疗是中晚期前列腺癌治疗的重要手段多烯紫杉醇(DTX)作为前列腺癌的标准化疗药物,能在G2/M阶段阻断癌细胞周期,抑制细胞生长和分裂,从而减缓癌症的快速进展。然而,化疗药物常常存在耐药性、生物利用度低、毒副作用严重等缺点。此外,单一化疗往往难以彻底根治前列腺癌,中晚期患者还面临较高的骨转移风险。


  近年来,核因子κB受体激活剂(RANK/RANK配体(RANKL)信号通路已被确认在包括前列腺癌在内的许多癌症类型的骨转移中起重要作用。RANKL通常在成骨细胞和破骨细胞中高表达,可激活癌细胞表面的RANK受体,诱导癌细胞向骨骼转移因此下调癌细胞表面RANK的表达有望缓解前列腺癌骨转移问题。


  近期,东华大学曹雪雁副研究员/史向阳教授团队报道了一种药物和基因共递送的仿生聚吡咯壳聚糖纳米凝胶,用于转移性前列腺癌的治疗。研究团队将壳聚糖和吡咯络合得到修饰聚吡咯的壳聚糖纳米凝胶(CH-PPy NGs),再将DTX封装到凝胶内部,利用静电作用将小干扰RNAsiRANK)吸附到凝胶表面,最后在材料表面包覆PC-3前列腺癌细胞膜,得到细胞膜仿生的载药纳米凝胶(CH-PPy NGs/DTX/siRANK@CM)(如图1所示)该复合纳米凝胶不仅能够同步递送化疗药物DTXsiRANK,实现前列腺癌模型的靶向化疗,还能够沉RNAK的表达干预RANK/RANKL信号通路,抑制前列腺癌细胞的骨转移。


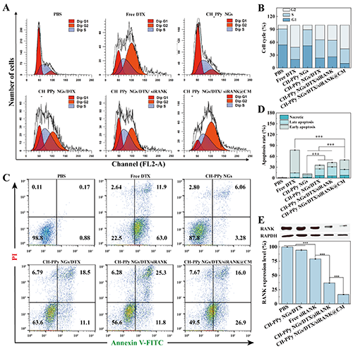
  材料表征结果表明,制备的仿生纳米水凝胶为球形,具有良好的胶体稳定性、血液相容性和pH敏感的药物缓释性能(图2)。体外实验结果显示,CH-PPy NGs/DTX/siRANK@CM具有细胞膜介导的同源靶向特异性和聚吡咯介导的增强肿瘤渗透性能,能将药物和基因高效递送到PC-3细胞中,实现细胞周期阻滞、诱导癌细胞凋亡和RANK mRNA沉默(图3-4)。体内动物实验结果表明,CH-PPy NGs/DTX/siRANK@CM能靶向聚集在PC-3肿瘤部位,显示出良好的抗肿瘤效果,并且通过阻断RNAK/RANKL信号通路抑制肿瘤细胞向骨组织转移(图5-6)。


  简而言之,该研究设计的仿生纳米递送系统的主要优势在于以下几个方面:1)通过仿生细胞膜的同源靶向和微酸的肿瘤微环境中pH响应引发的席夫碱键的断裂,实现DTXsiRANK在前列腺癌病灶部位特异性递送和响应性释放;2联合化疗和基因治疗精准靶向并高效抑制前列腺癌原发肿瘤生长,同时从基因层面阻止前列腺癌细胞的骨转移。 


1用于前列腺癌联合化疗和基因治疗的CH-PPy NGs/DTX/siRANK@CM合成示意图 


2 ACH-PPy NGsSEM图像、BTEM图像和C)尺寸分布直方图DCHCH-PPyCH-PPy NGsCH-PPy NGs/DTXFree DTX的紫外-可见光谱EsiRANK与不同N/P比的CH-PPy NGs/DTX复合物的凝胶阻滞试验FCH-PPy NGs/DTX/siRANK@CMTEM图像G)不同材料(aMarkerbCMcCH-PPy NGs/DTX/siRANK@CMdCH-PPy NGs/DTX/siRANK)的SDS-PAGE分析HCH-PPy NGs/DTX/siRANK@CM5.56.57.4不同pH值下的流体力学尺寸ICH-PPy NGs/DTX/siRANK@CM5.56.57.4不同pH值下DTX的累积释放量(数据以均值± SD表示,n=3 


3 APC-3BL929细胞经不同浓度的Free DTXCH-PPy NGs/DTXCH-PPy NGs/DTX/siRANKCH-PPy NGs/DTX/siRANK@CM处理后的细胞活力(n=6CPC-3细胞经PBSFree siRANK-FAMCH-PPy NGs/DTX/siRANK-FAMCH-PPy NGs/DTX/siRNA-FAM@LMCH-PPy NGs/DTX/siRNA-FAM@CM处理5小时后的流式细胞术检测和DPC-3 细胞的CLSM图像(标尺为10 μmE)用Cy5.5标记的CH NGs/DTX/siRANK@CMCH-PPy NGs/DTX/siRANK@CM处理不同深度的三维多细胞肿瘤球的CLSM图像对于A)和B:**表示p < 0.01***表示p < 0.001 


4 A)PC-3细胞经PBSFree DTXCH-PPy NGsCH-PPy NGs/DTXCH-PPy NGs/DTX/siRANKCH-PPy NGs/DTX/siRANK@CM处理24小时后的细胞周期检测和B)细胞周期分布定量C)细胞凋亡检测和D)经PBSFree DTXCH-PPy NGsCH-PPy NGs/DTXCH-PPy NGs/DTX/siRANKCH-PPy NGs/DTX/siRANK@CM不同处理24小时后凋亡和坏死细胞的定量EPC-3细胞经PBSCH-PPy NGs/DTXFree siRANKCH-PPy NGs/DTX/siRANKCH-PPy NGs/DTX/siRANK@CM处理后的RANK表达。D)和(E)中,***分别表示p < 0.001 


5 A)体内治疗过程示意图B)各组治疗后肿瘤组织的代表性照片CPC-3肿瘤裸鼠在不同治疗后不同时间间隔的相对肿瘤体积和(D)相对体重(数据以均数± SD表示,n=5E)不同治疗10天后裸鼠肿瘤切片的H&ETUNELKi67染色标尺均为100 μm,肿瘤组织切片中(F)Ki67(G)TUNEL含量的代表性定量分析H-I)不同治疗10天后裸鼠肿瘤组织中RANK表达的Western blot分析(C)中,**表示p < 0.01***表示p < 0.001 


6 A)基于μCT扫描的不同治疗组腿骨切片的三维重建骨结构图像标尺为1 mm不同组别PC-3肿瘤裸鼠治疗10天后骨切片的TrapSafranine O-Fast Green染色标尺分别为500 μm200 μmB)治疗10天后不同组别PC-3肿瘤裸鼠骨切片的H&EKi67RANK染色。标尺为 100 μm;C)不同实验组治疗后的骨矿物质密度;D)不同实验组治疗后的骨表面密度EPC-3肿瘤裸鼠在静脉注射CH-PPy NGs/DTX/siRANK@CMCH-PPy NGs/DTX/siRANK后不同时间点的体内荧光图像F)注射CH-PPy NGs/DTX/siRANK@CMCH-PPy NGs/DTX/siRANK96 h的主要器官和肿瘤荧光比例;(G)主要器官和肿瘤的活体荧光图像


  以上研究成果以Cell Membrane-Camouflaged Chitosan-Polypyrrole Nanogels Co-Deliver Drug and Gene for Targeted Chemotherapy and Bone Metastasis Inhibition of Prostate Cancer”为题,发表于国际著名期刊Advanced Healthcare MaterialsDOI: 10.1002/adhm.202400114)。东华大学生物与医学工程学院曹雪雁副研究员史向阳教授和上海同仁医院刘敏主任医师为通讯作者,硕士研究生余秋雨为第一作者。该工作得到了国家自然科学基金、上海市科学技术委员会等项目的资助。


  原文链接:https://doi.org/10.1002/adhm.202400114

版权与免责声明:中国聚合物网原创文章。刊物或媒体如需转载,请联系邮箱:info@polymer.cn,并请注明出处。
(责任编辑:xu)
】【打印】【关闭

诚邀关注高分子科技

更多>>最新资讯
更多>>科教新闻