搜索:  
华南理工熊梦华教授团队 JACS:可电离基团和疏水基团交替排列的pH超敏膜裂解聚酯用于选择性溶瘤治疗的研究
2025-01-02  来源:高分子科技

  溶瘤疗法通过裂解细胞膜并释放胞内内容物(包括抗原、损伤相关模式分子等)杀伤肿瘤细胞,具有克服耐药及增强抗肿瘤免疫治疗的潜力。目前开发的溶瘤材料主要包括溶瘤多肽和溶瘤高分子等,他们通常具有正电两亲性结构,包含阳离子和疏水基团。溶瘤材料通过强静电作用与负电性癌细胞膜结合,进而通过疏水作用将疏水片段插入磷脂双分子层,诱导类似洗涤剂的膜裂解作用。这种机制有效地绕过了靶细胞复杂的细胞内信号传导,可以克服耐药和代谢异质性等问题。尽管这些溶瘤材料的正电两亲性结构对于破坏癌细胞膜至关重要,但其也会对健康组织细胞产生强大的破膜活性,目前溶瘤材料局限于瘤内给药。鉴于肿瘤组织细胞是正常组织细胞癌化形成的,其细胞膜成分差异较小,且肿瘤组织(pH ~7.0-6.5)和正常组织(pH 7.4)之间微环境差异也较小,如何在肿瘤组织/细胞与正常组织/细胞之间微小差异下,实现高选择性溶瘤治疗是一个挑战。


  团队前期开发了一类pH超敏溶瘤高分子,其可在正常组织和肿瘤组织微小pH变化下实现膜裂解活性的可控开关,高选择性在肿瘤酸度下裂解肿瘤组织细胞膜(Nature Nanotechnology, 2022, 17(5):541-551)。这类高分子包含亲水聚乙二醇(mPEG)嵌段及pH响应性膜裂解功能区(membranolytic block, MB),其中MB由侧基含可质子化三级胺及疏水基团单体通过无规共聚形成。在正常生理环境下,三级胺的质子化率很低,高分子自组装成电中性的纳米颗粒,惰性的MB链段被紧密的包裹在内核,被PEG壳屏蔽,显示低毒性。而当pH降到阈值附近,pH的微小差异会引起材料质子化率的突变,MB转变成活性的正电两亲性结构,同时材料转变为活性MB链段暴露的状态,显示高膜裂解活性。这类高分子可电离叔胺和疏水性基团的种类、比例和分布显著影响其表观pKa、过渡pHpHt)以及pH依赖的细胞毒性和选择性。疏水基团的比例只要改变10%,就能引起pKa0.3-0.4pH单位的位移,并显著影响这些材料的细胞毒性和选择性。这使其在临床转化中保证批次间结构和功能的精确控制方面面临巨大挑战。


  考虑到可电离和疏水基团之间的平衡对选择性和膜裂解活性的关键影响,近日研究团队报道了一种可电离和疏水基团交替排序的pH超敏感溶瘤聚酯(pOPs)。以mPEG113-OH为引发剂,通过邻苯二酸酐与烯基或炔基官能化环氧化合物开环交替聚合合成了交联聚酯。随后,通过巯基-烯或巯基-炔的键合反应将可电离叔胺修饰到侧链上。这些pOPs的膜裂解活性在0.2 pH单位内从“OFF”急剧转变为“ON”。研究通过筛选获得的性能最佳的P(P-AC7)66,具有优异的pH选择性破膜能力。值得注意的是,一旦聚合度大于49P(P-AC7)的分子量对其pH依赖性细胞毒性的影响最小,确保了批次间性能的一致性。P(P-AC7)pH 6.8时与磷脂酰丝氨酸相互作用发挥破膜活性,在多种肿瘤模型中均表现出较高的抗肿瘤疗效。


1pOPs的构建。(a)以前报道的pH超敏无规共聚物。疏水基团的比例只要改变10%pKa值就会发生0.3-0.4pH单位的变化,并显著影响这些材料的细胞毒性和选择性。(b)交替pH超敏溶瘤聚酯是由环氧化物和邻苯二甲酸酐开环聚合以及对侧基进行叔胺基修饰而得到的。这些pOPs具有精确控制的可电离和疏水基团的比例和交替序列,在聚合度≥49时显示出相似的毒性作用,确保了批次间性能的一致性。(c) P(P-A)6613C核磁共振谱。(d) P(P-A)(低摩尔质量)的MALDI-TOF谱。


2P(P-AC7)66具有最佳的pH超敏选择性。(a)聚酯的质子化率随pH的变化曲线。(b) Pan02GFP/mCherry细胞在不同pH条件下用160μgmL?1的聚酯孵育2h的高内涵成像代表图像;红色荧光表示荧光蛋白mCherry,绿色荧光表示荧光蛋白MyrPalm-GFP。标尺,40μm(c)与聚酯孵育时mCherry的泄漏百分比。在pH6.8(d)pH7.4(e)下孵育4小时后,聚酯对Panc02细胞的浓度依赖的细胞毒性。(f)经静脉给药的ICR小鼠中聚酯的最大耐受剂量(MTD)。(g)pH6.8时,P(P-AC7)66对不同肿瘤细胞株的细胞毒性随浓度的变化。(h)pH6.8时,P(P-AC7)66对不同肿瘤细胞的IC50(i)pH7.4时,P(P-AC7)66对正常细胞的细胞毒性随浓度的变化。(j)P(P-AC7)66pH 6.8下孵育4小时后对Panc02细胞的细胞毒性与PP-AC7)聚合度(DP)的关系。


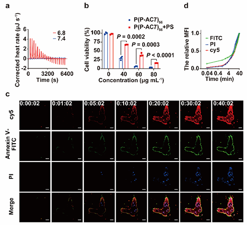
3PS有助于P(P-AC7)66的膜裂解活性。(a) pH6.87.4PSP(P-AC7)66相互作用的ITC分析。(b) pH 6.8时,160 μg mL- 1 PS存在时,P(P-AC7)66Panc02细胞的浓度依赖性细胞毒性。(c) pH 6.8时,在Annexin V-FITC和碘化丙啶(PI)存在下,P(P-AC7)66-cy5处理不同时间间隔的Panc02细胞的图像。标尺,10 μm(d)  Panc02细胞中cy5FITCPI的相对MFI随时间的变化。


4P(P-AC7)66抑制肿瘤生长,诱导有效的抗肿瘤反应。(a) Panc02肿瘤的治疗方案(每组n = 7)。C57BL/6小鼠于第0天接种Panc02细胞。从第11天至第19天,每隔一天用0.9%氯化钠溶液或P(P-AC7)66(40 mg kg -1处理荷瘤小鼠。(b) Panc02肿瘤生长抑制研究。治疗后切除的Panc02肿瘤的重量(c)和图像(d)。(e) 0.9%氯化钠溶液或P(P-AC7)66(40 mg kg -1给药三次后采集的肿瘤组织的苏木精-伊红(H&E)染色;图像比例尺为100 μm,放大图像比例尺为25 μm。 (f) MC38肿瘤的治疗方案(每组n = 6)。于第0天接种MC38细胞给C57BL/6小鼠。荷瘤小鼠于第4 ~ 8天每隔一天用0.9%氯化钠溶液或P(P-AC7)66(40 mg kg -1处理。(g) MC38肿瘤生长抑制研究。治疗后切除MC38肿瘤的重量(h)和图像(i)。(j) EO771肿瘤治疗方案(每组n = 7)。于第0天接种EO771细胞给C57BL/6小鼠。从第5天至第53天,每隔一天用0.9%氯化钠溶液或P(P-AC7)6640 mg kg -1)治疗荷瘤小鼠。(k) EO771肿瘤生长抑制研究。治疗后切除的EO771肿瘤的重量(l)和图像(m)。


  相关研究以“pH-Ultrasensitive Membranolytic Polyesters with Alternating Sequence of Ionizable and Hydrophobic Groups for Selective Oncolytic Therapy”为题发表在Journal of the American Chemical Society上。华南理工大学博士生汪吉红与中山大学孙逸仙纪念医院博士后袁月玲,为论文的共同第一作者,华南理工大学生物医学科学与工程学院、国家人体组织功能重建工程技术研究中心熊梦华教授为论文通讯作者。该工作受到了国家重点研发计划(2022YFB3804600),国家自然科学基金(52073102, 52273127, 32371389, 3217131982371856),广东省基础与应用基础研究基金(2023B1515020086, 2023A1515111158),广州市GJYC项目,广东省珠江人才计划(2019QN01Y090)及广东省科技规划项目(2023B1212060013)的资助。


  论文链接:https://pubs.acs.org/doi/10.1021/jacs.4c14199

版权与免责声明:本网页的内容由中国聚合物网收集互联网上发布的信息整理获得。目的在于传递信息及分享,并不意味着赞同其观点或证实其真实性,也不构成其他建议。仅提供交流平台,不为其版权负责。如涉及侵权,请联系我们及时修改或删除。邮箱:info@polymer.cn。未经本网同意不得全文转载、摘编或利用其它方式使用上述作品。
(责任编辑:xu)
】【打印】【关闭

诚邀关注高分子科技

更多>>最新资讯
更多>>科教新闻