骨关节炎(OA)患者的关节软骨组织会发生不受控制的恶性退化。因此,各种具有抑制软骨细胞凋亡、改善软骨细胞合成代谢、诱导骨髓间充质干细胞软骨分化和减少软骨磨损功能的治疗策略被开发以保护或再生软骨组织。然而,持续炎症引发的滑膜炎是另一个不容忽视的重要病理特征。巨噬细胞是滑膜中最丰富的免疫细胞,通过在M1和M2之间切换免疫表型,影响各种细胞反应和生物过程。在这种情况下,过度激活的滑膜巨噬细胞(M1 型)会在关节部位主导许多促炎细胞因子和分解因子的分泌,包括肿瘤坏死因子-α(TNF-α)、环氧化酶-2(COX-2)、诱导型一氧化氮合酶(iNOS)、前列腺素 E2(PGE2)和基质金属蛋白酶(MMPs)。这些介质的产生会诱导细胞外基质降解和软骨细胞功能障碍,从而加剧 OA 的进展。因此,可通过调节免疫微环境来极化激活的巨噬细胞,减少炎性细胞因子的分泌,从而实现对OA的综合治疗。
菠萝蛋白酶(Bro)是一种从菠萝根茎中提取的天然产品,已被用于治疗不同的炎症性疾病,如骨关节炎、类风湿性关节炎和哮喘。Bro 通过抑制巨噬细胞中的核转录因子-κB(NF-κB)和丝裂原活化蛋白激酶(MAPKs)信号通路,具有强大的抗炎作用和巨噬细胞极化能力。同时,Bro 还能通过调节COX-2的表达,阻止花生四烯酸转化为前列腺素,从而发挥镇痛作用。然而,Bro 的高分子量和亲水性使其具有膜不渗透性,难以被靶细胞吞噬,因此在生物体内的治疗活性有限。幸运的是,几种具有巨噬细胞极化和自然杀伤(NK)细胞增殖特性的含磷树状大分子被报道作为高效、安全的载体用于细胞内蛋白质传递。特别是亚磷酸钠盐末端的含磷树状大分子可放大所递送蛋白质的生物活性,同时协同载体固有的抗炎活性。由于不对称阳离子含磷树状大分子表现出优越且未受损的基因压缩和传递特性,因此他们假设含磷树状大分子的结构不对称性可能影响蛋白质的细胞内传递效率,从而改善疾病的治疗效果。
为了解决以上问题,东华大学沈明武研究员/史向阳教授团队与法国国家科学研究中心Jean-Pierre Majoral院士团队合作设计和合成了一种不对称型亚磷酸钠盐末端的含磷树状大分子(G0.PD-ABP),并分析其与对称型含磷树状大分子(G0.PD)之间的抗炎和蛋白质递送性能差异。此外,这种不对称型含磷树状大分子G0.PD-ABP作为增强Bro细胞内递送的载体,通过抑制巨噬细胞内相关炎症信号通路的激活来诱导巨噬细胞向M2极化,并抑制软骨细胞凋亡,实现OA的抗炎和软骨保护治疗(图1)。

图1. G0.PD-ABP/Bro的制备和治疗机制示意图。
研究团队利用核磁共振氢谱和磷谱证明了G0.PD-ABP的成功合成(图2A)。两种含磷树状大分子(G0.PD和G0.PD-ABP)均显著下调TNF-α的mRNA表达水平并上调IL-10的mRNA表达水平,但两者之间没有显著差异(图2B)。流式细胞术结果显示,两种含磷树状大分子均能抑制激活的巨噬细胞中CD86的表达并促进CD206的表达,但两种含磷树状大分子诱导巨噬细胞向M2极化的能力没有显著差异,进一步表明结构不对称性并没有增强含磷树状大分子的免疫调节活性(图2C-D)。

图2.(A)G0.PD和G0.PD-ABP的化学结构式。(B)G0.PD和G0.PD-ABP处理LPS激活的RAW264.7细胞中TNF-α和IL-10 mRNA表达水平的变化。(C-D)G0.PD和G0.PD-ABP对LPS激活的RAW264.7细胞中CD86和CD206表达影响的流式细胞术结果。
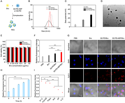
研究团队发现,G0.PD和G0.PD-ABP可以与Bro复合成稳定的纳米颗粒(图3A-C),其中G0.PD-ABP与Bro形成的纳米颗粒呈现均匀分布的球形,大小为148.4 nm(图3D)。所形成的G0.PD/Bro和G0.PD-ABP/Bro纳米颗粒具有良好的细胞相容性(图3E),并能改善Bro的细胞内递送效果(图3F)。其中,不对称型的G0.PD-ABP细胞内递送Bro的能力显著高于对称结构的G0.PD(图3F-G)。G0.PD-ABP/Bro介导Bro细胞内递送是时间依赖性的,并通过网格蛋白和巨胞饮介导的内吞途径内化至细胞内(图3H-I)。

图3.(A)G0.PD或G0.PD-ABP与Bro络合示意图。(B-C)Bro、G0.PD/Bro和G0.PD-ABP/Bro的DLS结果。(D)G0.PD-ABP/Bro的TEM图像。(E)Bro、G0.PD/Bro和G0.PD-ABP/Bro对RAW264.7细胞活力的影响。(F-G)Bro、G0.PD/Bro和G0.PD-ABP/Bro处理的RAW264.7细胞后细胞内的荧光强度的流式细胞术和CLSM结果。(H)G0.PD-ABP/Bro处理细胞不同时间后细胞内的相对荧光强度。(I)不同内吞抑制剂预处理对细胞摄取G0.PD-ABP/Bro效果的影响。
研究团队分析了G0.PD-ABP/Bro对巨噬细胞表型的调节作用以及抗炎活性。流式细胞术结果显示,G0.PD-ABP/Bro表现出优于G0.PD/Bro的巨噬细胞表型调节能力,这可能得益于不对称性的含磷树状大分子具有更好的Bro递送效果(图4A-C)。同时,G0.PD-ABP/Bro可以抑制促炎性细胞因子TNF-α和促进抗炎细胞因子IL-10的分泌(图4D),同时抑制炎症介质一氧化氮的产生(图4E),这种优异的抗炎活性主要来源于纳米药物对NF-κB、COX-2和iNOS等炎症信号通路的抑制作用(图4F)。重要的是,由于G0.PD-ABP/Bro处理的巨噬细胞可分泌大量的生长因子和抗炎因子,其来源的条件培养基有助于抑制软骨细胞的凋亡(图4G-H)。

图4.(A-C)不同材料处理后巨噬细胞极化的流式细胞图。(D)检测不同材料处理后细胞上清液中的TNF-α和IL-10的表达水平。(E)检测不同材料处理后细胞上清液中NO的表达水平。(F)WB检测不同处理后细胞内iNOS、COX-2和p-p65的表达水平;(G-H)不同条件培养基处理后软骨细胞的凋亡和坏死情况。
研究团队通过构建小鼠OA模型验证G0.PD-ABP/Bro的体内治疗效果(图5A)。在图5B-C中,番红-O-固绿和MMP-13染色结果显示G0.PD-ABP/Bro治疗后可以抑制软骨组织降解,表现为软骨层增厚、番红-O-固绿染色均匀、基质金属蛋白酶MMP-13的表达降低,其治疗效果优于G0.PD/Bro。另外,OA小鼠的炎性膝关节的Micro-CT结果显示,G0.PD-ABP/Bro治疗组的软骨和骨侵蚀程度明显得到改善,软骨表面完整光滑,结构恢复至正常小鼠水平(图5D)。Micro-CT的定量结果进一步支持了这一发现(图5E-G)。

图5.(A)OA小鼠模型的体内治疗方案;(B)不同治疗后小鼠炎症膝关节的番红-O-固绿染色。(C)不同治疗后小鼠炎症膝关节的MMP-13免疫荧光切片染色;(D-G)不同治疗后小鼠炎症膝关节的Micro-CT成像图以及BV/TV、BMD、Tb.Th定量结果。
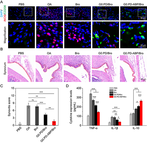
滑膜区的iNOS和CD206染色结果显示G0.PD-ABP/Bro成功诱导滑膜巨噬细胞向M2表型极化,这表现为降低的红色荧光信号和增强的绿色荧光信号(图6A)。这种M2巨噬细胞极化能力有效缓解OA炎症膝关节部位的滑膜炎,降低滑膜厚度,炎症细胞浸润减少(图6B-C)。不同治疗组小鼠血清的ELISA检测结果进一步证实了G0.PD-ABP/Bro杰出的抗炎活性(图6D)。总的来说,这种不对称含磷树状大分子基的Bro递送系统可以通过巨噬细胞重编程成功实现在OA小鼠模型中的抗炎和软骨保护治疗。

图6.(A)不同材料治疗后OA小鼠滑膜区域的iNOS和CD206免疫荧光染色结果。(B)不同材料治疗后OA小鼠滑膜区域的H&E染色结果和(C)滑膜炎评分。(D)不同材料治疗后OA小鼠血清中各种细胞因子的表达水平。
简而言之,该研究设计的基于不对称含磷树状大分子的Bro递送平台具有多个优势:1)阐明含磷树状大分子的结构不对称性在蛋白质传递中的作用;2)利用G0.PD-ABP提高Bro的胞内递送效率;3)整合G0.PD-ABP和Bro固有的免疫调节特性实现OA的有效抗炎和抗软骨凋亡治疗。本研究强调了含磷树状大分子的结构不对称性在蛋白质传递中的积极贡献,并为通过增强巨噬细胞的免疫调节治疗OA或其他炎症性疾病提供了可行的策略。
以上研究成果以“Asymmetric bioactive phosphorus dendrimers deliver bromelain for enhanced anti-inflammation and chondroprotection therapy of osteoarthritis”为题,在线发表于国际著名期刊Chinese Chemical Letters (DOI: 10.1016/j.cclet.2025.111446)。东华大学生物与医学工程学院沈明武研究员、史向阳教授和邹瑜(博士后)为共同通讯作者,东华大学博士生孙虎啸和博士生李锦为共同第一作者。该工作得到了国家重点研发计划项目、国家自然科学基金项目、上海市科委项目、中国-中东欧国家联合教育项目、中央高校基本科研业务费专项资金-东华大学研究生创新基金资助等项目的资助。
文章链接:https://doi.org/10.1016/j.cclet.2025.111446
- 宝文理冯海涛/邑大池振国/华工苏仕健 AFM:不对称刚性TADF分子实现93%水平偶极取向-深红光OLED外量子效率突破20.1%,光谱可调至NIR区域 2026-03-05
- 中山大学高海洋教授课题组《Macromolecules》:杂化不对称α-二亚胺镍催化剂制备多峰聚乙烯 2026-02-12
- 浙大黄飞鹤/李光锋/肖丁团队 JACS:利用不对称拓扑节点构筑协同的共价与超分子聚合物网络 2026-02-10
- 东华大学沈明武/史向阳团队《Acta Biomater.》:含磷树状大分子介导的生物矿化用于协同的肿瘤阻断治疗与乏氧激活化疗 2025-04-28
- 东华大学史向阳教授团队 Nano Today:基于含磷树状大分子的药物递送系统协同增强自噬、抗炎和抗氧化治疗阿尔茨海默症 2025-02-11
- 东华大学沈明武/史向阳Biomaterials:具有生物活性的含磷树状大分子共递送蛋白质/药物用于巨噬细胞重编程增强骨关节炎治疗 2024-12-09
- 四川大学李建树教授/谢婧副研究员、大连理工孙文研究员 AFM:一种具有pH响应性和软骨渗透能力的超分子纳米颗粒治疗骨关节炎 2025-04-30