先天性心脏缺损是指婴儿在出生时心脏或大血管结构存在异常,是最常见的先天性畸形之一,约占所有先天性畸形的30%。介入式封堵器因其良好的疗效正成为先天性心脏缺损的首选治疗方法。然而,传统封堵器存在血栓形成、内皮化缓慢、定位不精确、组织磨损及移位等问题。
基于此,哈尔滨工业大学冷劲松院士团队联合哈尔滨医科大学郭媛媛主任医师设计了具有高效抗凝、促内皮化、精确定位等特点的4D打印智能心脏封堵器(图1)。
工作以“4D Printed Cardiac Occlusion Device with Efficient Anticoagulation, Proendothelialization, and Precise Localization”为题发表在Advanced Functional Materials上。论文主要完成人为研究生杨梦娇、研究生徐英杰、林程副研究员、郭媛媛主任医师、刘彦菊教授以及冷劲松院士。

图1. 具有高效抗凝、促内皮化和精确定位功能的4D打印心脏封堵器
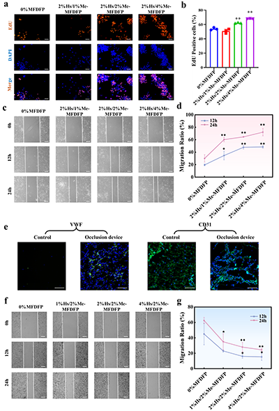
该工作构建了一种具有类细胞外基质结构的多功能载药纤维平台(MFDFP,图2),在抑制血管平滑肌增殖降低血栓风险的同时,能够促进内皮细胞迁移与增殖,加速内皮化进程。设计了与心肌组织具有相似应力应变行为的仿生韧带结构(图3),实现协同组织变形,减少组织磨损。开发了不透射线的近体温响应4D打印形状记忆复合材料,并通过4D打印技术制备了仿生封堵器结构框架。结合多功能载药纤维平台,成功制备了具有高效抗凝、促内皮化和精确定位功能的4D打印心脏封堵器,通过体内外实验验证了封堵器的抗凝及促内皮化(图4)、显影和封堵功能(图5),有望成为治疗先天性心脏缺损的新一代多功能修复装置。

图2. 多功能载药纤维平台(MFDFP)的制备与表征

图3. 仿生韧带结构的设计与表征

图4. 4D打印心脏封堵器的抗凝和促内皮化功能验证

图5. 4D打印心脏封堵器的显影及封堵性能评估
原文链接:https://doi.org/10.1002/adfm.202412533
- 苏大李刚、附四院张喜成团队 Biomacromolecules: 抗凝血和促内皮化功能的血管覆膜支架 2025-09-25
- 兰州理工大学冉奋教授团队 Nat. Commun.:肝素掺杂导电聚合物 2024-12-07
- 兰州理工大学冉奋教授课题组 Macromolecules前瞻性文章:抗凝血大分子 2023-06-16
- 浙江大学计剑、张鹏团队 JACS:选择性细胞阻抗调控细胞-材料界面相互作用 2025-03-07
- 四川大学王云兵教授/罗日方副研究员Biomaterials:微创介入式生物瓣膜材料改性实现长效抗凝及内皮化增强的新策略 2021-06-29
- 哈尔滨工业大学冷劲松教授团队《Adv. Mater.》:4D打印水凝胶实现高效大气集水 2026-01-02
- 浙江大学肖锐研究员团队 AFM:机器学习辅助4D打印液晶弹性体复合结构快速逆向设计 2025-12-13