搜索:  
东华大学史向阳团队 ACS Materials Lett.:树状大分子纳米凝胶共递送药物/免疫激动剂用于缓解肿瘤耐药
2024-01-05  来源:高分子科技

  肿瘤耐药是临床化疗效果受限的重要原因之一。化疗药物到达癌细胞需经过复杂的运输步骤,不仅要克服体循环中的生物屏障,还需克服肿瘤微环境(TME)内在的多重阻碍。在此期间,药物容易被机体清除,并产生脱靶效应,作用于正常组织催生副作用。同时,TME通过代谢重编程、免疫检查点相互作用、免疫抑制型细胞群富集等多种机制,使得许多化疗药物催生的免疫反应失活,阻碍免疫细胞识别和杀伤,使得疗效不尽如人意。即使药物最终抵达癌细胞内部,癌细胞还会通过一些耐药保护机制阻滞药物发挥效果,如耐药癌细胞表面会表达药物外排泵P-糖蛋白(P-gp)将化疗药物外排。因此,开发克服肿瘤耐药性和 TME 免疫抑制的新型给药策略十分重要。


  纳米载体可用于延长传统治疗剂的血液循环时间,提高药物生物利用度,促进其肿瘤蓄积,从而增强抗肿瘤疗效。在众多纳米载体材料中,纳米凝胶由于其灵活的网络设计、良好的生物相容性、优异的载药量、药物释放可控等性能,在肿瘤药物递送中被广泛应用。树状大分子作为一类3D结构的大分子材料,由于其独特的结构、理化特性,也被视为一类极具潜力的载体材料。树状大分子外围能共价修饰药物或标记活性分子,其内部也能用于负载药物及功能性纳米颗粒,因而被广泛应用于肿瘤纳米药物及诊疗试剂的构建。合成基于树状大分子的纳米凝胶,有望获得兼具水凝胶和树状大分子两者优势的纳米递送平台。


  前期工作中,东华大学史向阳教授团队利用第三代聚酰胺-胺(PAMAM)树状大分子为构建模块,合成了功能化纳米凝胶用于治疗剂或造影剂的肿瘤递送,实现了优异肿瘤造影和抗肿瘤效果(Biomacromolecules 2023, 24, 967-976; Adv. Sci. 2023, 10, 2301759)。在最近的研究工作中,团队利用反相微乳液法合成了一种基于第二代聚亚烷基胺(PADA)树状大分子的纳米凝胶(DNG,如图1a所示)。该DNG材料具有良好的生物相容性和负载能力,能够作为载体共递送化疗药物5-氟尿嘧啶(5-FU)和免疫激动剂环二核苷酸(cGAMP)用于小鼠肿瘤模型的化疗/免疫联合治疗(图1b)。 


1.aPADA树状大分子纳米凝胶的合成路线(b)及负载5-FUcGAMP用于肿瘤联合治疗的机制示意图。


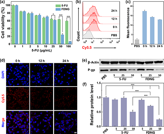
  团队选用CT26小鼠结直肠癌细胞进行体外实验评价。结果表明,5-FUCT26细胞中存在一定的耐受现象,但载药凝胶FDNG克服了这一问题(图2a)。进一步实验显示,DNG在被癌细胞内吞后能够在胞内滞留较长时间(图2b-d),且能下调细胞表面的药物外排泵P-gp的表达(图2e-f),有助于克服癌细胞中P-gp介导的耐药性。通过细胞周期实验发现,相较于自由的5-FU,癌细胞在经过FDNG或共递送凝胶体系(FDNG/cGAMP)处理后,G1-S细胞周期阻滞效果更佳(图3a-b)。 


2.aCT26 细胞经不同浓度5-FUFDNG 处理 24 小时后的细胞活;(b)流式细胞术检测不同培养时间后CT26细胞中FDNG-Cy5.5的滞留情况和(c)平均荧光强度;(dFDNG-Cy5.5与细胞在不同培养时间段后细胞共聚焦显微镜照片(比例尺= 20 μm);(e)不同浓度5-FUFDNG处理24小时后CT26细胞中P-gp表达的Western印迹分析和(f)定量结果。


  为了研究体外FDNG/cGAMP的免疫调节作用,利用Transwell系统进行不同条件处理后的CT26细胞与小鼠树突细胞或RAW264.7巨噬细胞的共培养(图3c)。结果显示,由于cGAMP共递送所产生的靶向STING通路的免疫激活作用,FDNG/cGAMP处理后,上室中CT26细胞所分泌的IFN-β最多(图3d),并能够促进树突细胞成熟(图3e)、巨噬细胞的M1极化(图3f)和相应抗原递呈MHC分子的表达(图3g-j),有利于实施抗肿瘤免疫调节作用。 


3.aCT26 细胞经不同材料处理24小时后的细胞周期流式检测和(b)各周期定量结果;(c)体外检测树突细胞/巨噬细胞免疫激活效果的Transwell系统示意图;(d)上室CT26细胞分泌IFN-βELISA检测结果;不同材料处理后下室(eCD80+CD86+树突细胞和(fM1/M2巨噬细胞的流式检测定量结果;(g-j)不同材料处理后下室树突细胞表面递呈MHC-I/II的流式细胞检测结果。


  团队随后建立小鼠CT26皮下瘤模型进行体内抗肿瘤评价(图4a)。通过监测小鼠肿瘤体积变化发现FDNGFDNG/cGAMP具有优良的肿瘤生长抑制效果(图4b-c),显著优于自由的化疗药物免疫激动剂。与此同时,治疗周期内各组小鼠体重变化趋势并无明显差异,表面各组材料注射后均无明显系统毒性(图4d)。 


4.a)体内抗肿瘤评价流程示意图;(b)经不同材料治疗后15 天中小鼠的个体肿瘤生长曲线、(c)相对肿瘤体积变化曲线和(d)体重变化趋势。


  进一步研究小鼠体内免疫响应的效果发现FDNG/cGAMP治疗组小鼠脾脏中的CD8+ T细胞分布最多(图5a),免疫抑制型Treg细胞分布最少(图5b),且CD8+/CD4+比例最高(图5c)。同时,FDNG/cGAMP治疗组小鼠的肿瘤部位的CD8+ T 细胞浸润(图5d)和M1型巨噬细胞分布也最多(见原文补充数据)。小鼠血清的ELISA结果也显示FDNG/cGAMP治疗后,相应抗肿瘤细胞因子TNF-α(图5eIFN-γ(图5fIL-6(图5gIFN-β(图5h含量最高。


  为了探究FDNG/cGAMP的体内分布情况,团队进行了小鼠活体和离体的荧光成像。从实验结果可以看出,FDNG-Cy5.5/cGAMP相比于Cy5.5,能更快地抵达肿瘤部位(图5i),同时FDNG-Cy5.5/cGAMP在体内的滞留时间相比于Cy5.5更长,并且FDNG-Cy5.5/cGAMP主要通过肝肾代谢出小鼠体外(图5j-k)。总结来看,本研究开发的树状大分子纳米凝胶递送体系能够通过免疫调节和增强滞留两重作用缓解肿瘤化疗耐受性,有效抑制肿瘤生长。 


5. 15天体内实验周期结束后不同实验组小鼠脾脏中(aCD8+ T细胞和(bTregs、(cCD8+/CD4+比例以及(d)肿瘤中CD8+ T细胞比例;治疗结束后小鼠血清中(eTNF-α、(fIFN-γ、(gIL-6和(hIFN-βELISA检测结果;(i)荷瘤小鼠静脉注射FDNG-Cy5.5/cGAMPCy5.5后不同时间点的体内荧光成像结果和(j72小时后主要器官和肿瘤的离体荧光图像以及(k)平均辐射率(1:心脏;2:肝脏;3:脾脏;4:肺脏;5:肾脏;6:肿瘤)。


  上述研究以“Poly(alkylideneamine) Dendrimer Nanogels Co-Deliver Drug and Nucleotide to Alleviate Anticancer Drug Resistance through Immunomodulation”为题,发表在美国化学会期刊ACS Materials Letters上。东华大学生物与医学工程学院的史向阳教授沈明武研究员和德国亚琛工业大学、DWI-莱布尼兹交互材料研究所的Andrij Pich教授为共同通讯作者,东华大学博士生高悦为第一作者。该工作得到葡萄牙马德拉大学Jo?o Rodrigues教授团队的大力支持,并受到了国家自然科学基金委、国家重点研发计划、上海市科委等项目及中央高校基本科研业务费专项资金的资助。


  论文链接:https://doi.org/10.1021/acsmaterialslett.3c01426

版权与免责声明:中国聚合物网原创文章。刊物或媒体如需转载,请联系邮箱:info@polymer.cn,并请注明出处。
(责任编辑:xu)
】【打印】【关闭

诚邀关注高分子科技

更多>>最新资讯
更多>>科教新闻