搜索:  
中科院纳米能源所李琳琳/王中林 Cell Biomaterials:基于纳米钯-微生物杂化体系的自供电调节系统用于癌症催化治疗
2025-03-01  来源:高分子科技

  纳米催化治疗通过催化病灶部位特异性底物生产治疗性物质实现治疗,光、磁场和电场等外部能量场能够作为能量触发器加速催化进程,在恶性肿瘤等治疗方面展示出诱人的应用前景。如何在不影响正常组织的情况下施加非侵入性刺激,最大限度地提高催化效率,仍具有重大挑战。中国科学院北京纳米能源与系统研究所李琳琳课题组前期研发了利用人体运动自我驱动的自供能、可穿戴摩擦电刺激器件,通过安全、高效的脉冲电刺激,有效提高了肿瘤纳米催化治疗(Adv. Mater. 2022, 2109568; Nat. Comm. 2024, 15: 8097; Adv. Funct. Mater. 2022, 2209142; Adv. Funct. Mater. 2023, 2305625; Small, 2024, 20, 2307087)。


MR-1@Pd与可穿戴自供电摩擦电器件结合提高癌症催化治疗示意图。


  在此基础上,他们一直致力进一步于提高自供能电刺激系统作用于纳米催化的效率,以期进一步提高治疗效果。近日,他们在Cell Biomaterials期刊上发表相关研究结果,借助电活性微生物希瓦氏菌Shewanella Oneidensis MR-1的细胞外电子转移链,在细胞膜上原位合成钯纳米颗粒,获得了对自供能电刺激具有良好电响应的生物-非生物催化杂化体MR-1@Pd,并且揭示了自供能电刺激通过3种途径共同促进催化治疗效果:1)自供能电刺激提高Pd纳米颗粒和MR-1的类过氧化物酶(POD)活性,促进MR-1Pd纳米颗粒内及生物-非生物界面的电子转移;2)自供能电刺激改变MR-1基因组,上调与细胞代谢、生物合成、乳酸分解代谢等过程相关的基因表达,进一步提高MR-1@Pd催化活性;3)自供能电刺激提高MR-1@Pd消耗乳酸的能力,调节肿瘤微环境的乳酸堆积和异常代谢。静脉注射后,具有良好生物安全性的MR-1@Pd能自主导航到乏氧肿瘤组织,实现高效治疗。


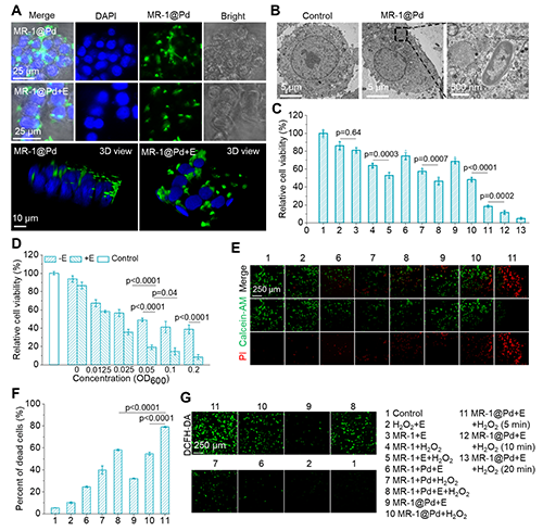
图一MR-1@Pd的制备及表征


  MR-1是兼性厌氧菌。在厌氧条件下,借助MR-1细胞外电子转移链,无外加还原剂时在细胞膜上原位合成了Pd纳米颗粒,尺寸2–8纳米(图一)。自供电电刺激下MR-1@Pd的类POD活性提高了2.1倍,类谷胱甘肽过氧化物酶(GSHOx)活性提高了3.02倍。研究发现,电刺激不仅增强了MR-1@Pd的电子产生和传递能力,而且调控了MR-1@Pd中与电子产生和传递相关的基因(图三)。在体外细胞实验和小鼠乳腺癌模型上,MR-1@Pd均体现出良好的生物安全性和肿瘤细胞杀伤能力(图三五)。经静脉注射后,MR-1@Pd能自主巡航到乏氧肿瘤组织,柔性可穿戴摩擦电器件通过无创微针电极递送电刺激,实现了高效、安全的肿瘤治疗。


图二自供电电刺激下MR-1@Pd的催化活性和电调制效果。


图三自供电电调制系统的体外抗肿瘤效果。


图四利用微针电极进行肿瘤靶向和电场应用。


图五利用自供电电调制系统对皮下4T1肿瘤BALB/c小鼠进行体内癌症治疗。


  近期,该研究成果以“A Self-powered Electromodulative System Based on An Abiotic-biotic Hybrid for Cancer Catalytic Therapy”为题发表在Cell Biomaterials第一卷第一期上(Cell Biomaterials, 2025, 1, 1, 100007)。文章的第一作者是中国科学院北京纳米能源与系统研究所姚顺成博士,通讯作者为李琳琳研究员和王中林院士


  论文链接:https://www.cell.com/cell-biomaterials/fulltext/S3050-5623(24)00007-2


  李琳琳课题组主页:https://www.x-mol.com/groups/lilinlin

版权与免责声明:中国聚合物网原创文章。刊物或媒体如需转载,请联系邮箱:info@polymer.cn,并请注明出处。
(责任编辑:xu)
】【打印】【关闭

诚邀关注高分子科技

更多>>最新资讯
更多>>科教新闻