由肿瘤、绝经后的骨质疏松症、炎症和自身免疫性疾病引起的骨质流失被认为是临床中的一个巨大的挑战。随着材料科学的飞速发展,各种骨移植材料应运而生,包括自体骨、同种异体骨和合成骨移植材料。自体骨移植被认为是修复骨缺损的金标准,但供体供应有限、二次手术、慢性疼痛、供区并发症等缺点严重限制了其临床应用。对于同种异体移植物,据报道它们会引起免疫排斥反应,合成移植物材料总是缺乏成骨诱导特性。
个性化医疗的概念是定制具有最佳疗效和最高安全性的治疗方案。所谓的自体血液衍生蛋白水凝胶,如富含血小板的血浆(PRP)、富含血小板的纤维蛋白(PRF),以及浓缩生长因子(CGF),已尝试在实验和临床环境中促进骨组织再生,其提供了极好的生物相容性,并尽可能避免了不期望的副作用的发生。重要的是,患者的自体血液所衍生的蛋白水凝胶含有多种自体生长因子,这些生长因子具有非常适合个性化组织修复的类型和生理比率。其中,有多种自体生长因子在骨再生中发挥重要作用。然而,血液衍生蛋白中的生长因子对骨骼没有特异性。随机临床试验也明确表明,PRF可以显著地促进软组织的修复,但PRF对骨再生的影响尚不明确。
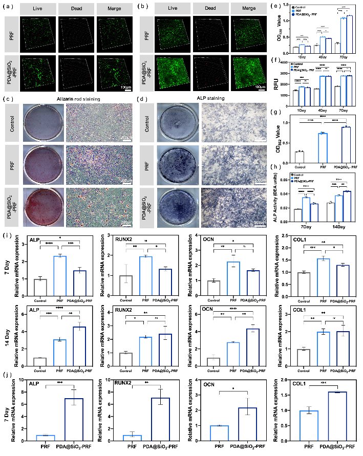
长期以来,细胞的物理微环境一直被认为是生长和发育的关键调节器。最近研究发现,基质的刚性已被证明对干细胞的命运具有决定性影响,而较硬的基质可以促进细胞的成骨分化,这就是刚性较低的PRF等材料对成骨细胞分化和骨再生的治疗效果不理想的原因。此外,骨再生的一个指导原则是使用机械屏障将骨缺损与周围软组织分离,并为骨细胞迁移创造足够的空间。此外,骨再生是损伤后的一个持续的过程。PRF对骨再生的不明确的影响也可能归因于PRF的快速降解和生长因子的快速释放。因此,目前迫切需要开发具有刚性高且可以持续释放生长因子的新型PRF蛋白水凝胶,用于高效的骨再生。
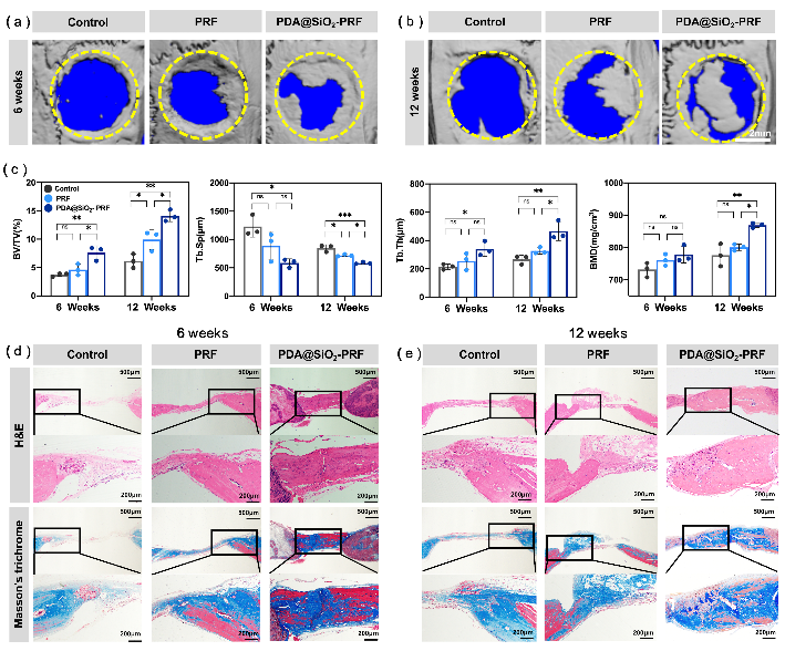
近日,吉林大学周延民/张俊虎等人报道了一种强化型血液衍生的蛋白水凝胶(PDA@SiO2-PRF),其可以通过生物物理/化学微环境双重调控用于高效个性化骨再生。该水凝胶是由PRF,聚多巴胺,以及二氧化硅纳米纤维所组成。从物理微环境的角度来看,PDA@SiO2-PRF具有较高的刚度,能够在骨缺损处维持骨再生的空间。特别地,具有强化结构的PDA@SiO2-PRF可以提供骨细胞外基质(ECM)样功能,通过Yes相关蛋白(YAP)信号通路刺激成骨细胞分化。从化学微环境的角度来看,PDA@SiO2-PRF中的聚多巴胺组分可以有效阻碍PRF的快速降解,以持续的方式释放自体生长因子,提供持久的成骨能力。本研究通过调控生物物理化学微环境来实现增强的成骨功效,从而为个性化骨再生提供了一种双重策略。相关成果以标题为Reinforced Blood-Derived Protein Hydrogels Enable Dual-Level Regulation of Bio-Physiochemical Microenvironments for Personalized Bone Regeneration with Remarkable Enhanced Efficacy发表在材料学领域著名期刊《Nano Letters》上。论文的通讯作者为吉林大学口腔医院周延民教授,李道伟副教授,吉林大学化学学院张俊虎教授,以及中国科学院长春应用化学研究所助理研究员王欢博士。
图1:强化型PRF水凝胶的合成与表征。
图2:强化型PRF水凝胶对骨髓间充质干细胞分化和增殖的影响。
图3:强化型PRF水凝胶促进骨髓间充质干细胞的黏附以及YAP信号通路的活化。
论文信息:Reinforced Blood-Derived Protein Hydrogels Enable Dual-Level Regulation of Bio-Physiochemical Microenvironments for Personalized Bone Regeneration with Remarkable Enhanced Efficacy. Nano Lett. 2022, DOI: 10.1021/acs.nanolett.2c00057
相关链接https://pubs.acs.org/doi/10.1021/acs.nanolett.2c00057
作者介绍
周延民教授:吉林大学口腔医院一级主任医师,二级教授,博士研究生导师。国际牙医学院院士(fellow);世界牙科会议组织(FDI)委员会委员;国际口腔种植学会(ITI)中国分会fellow;International College of Prosthodontists(ICP)委员;泛太平洋口腔种植协会委员;中华口腔医学会副会长;中华口腔医学会第四届、第五届、第七届口腔种植专业委员会副主任委员;中华口腔医学会第七届修复专委会副主任委员;中国医师协会口腔医师分会副会长;中国医院管理协会口腔医院分会副会长;中华医学会医疗鉴定专家库成员;吉林省口腔医学会会长;吉林省种植专业委员会主任委员。从事口腔传统修复及种植修复工作30余年,擅长并开展各类种植相关新技术新疗法,包括无牙颌种植修复、前牙美学种植修复、数字化种植修复、上颌窦内外提升术、下牙槽神经移位术、牵张成骨术、即刻种植即刻修复术、onlay植骨术、自体骨/异体骨移植技术、引导骨再生技术、PRF组织增量、“PESS”术等国际先进种植技术。扩大了种植修复的适应症,提高了医疗质量和种植修复的成功率,为广大患者带来了福音。创建东北地区第一个专业化的口腔种植中心,将PRF基础研究进行临床转化,提出多项创新临床术式,多次荣获医疗成果奖。公开发表论文370篇,其中SCI 80余篇。
- 哈尔滨工业大学冷劲松教授团队《Adv. Mater.》:4D打印水凝胶实现高效大气集水 2026-01-02
- 福大林立森/新国大陈小元 Nature大子刊:当手性水凝胶遇上细胞膜仿生-可术后空腔植入的生物杂化水凝胶如何调节肿瘤干细胞信号 2025-12-30
- 苏大陈倩教授团队《Mater. Today》:超声触发原位自组装药物水凝胶 - 为肝动脉灌注化疗带来新范式 2025-12-20
- 纳米能源所王中林、蒲雄/北大口腔医院周永胜、李峥 Adv. Mater.:机械-离子电水凝胶通过内源性生物电刺激促进软骨再生 2025-09-23
- 哈工大冷劲松教授团队与合作者 Compos. Part A:具有微电流刺激功能的碳纳米管复合水凝胶用于骨再生 2025-08-10
- 浙大王立教授/俞豪杰教授团队Carbohyd. Polym.:用于促进伤口愈合和骨再生的多巴胺功能化硫酸软骨素/明胶基复合水凝胶 2025-07-26
- 长春应化所王晓东、武汉纺织大学姜伟/金晶/高云宝 Macromolecules:开发高刚性、高抗冲均聚聚丙烯复合材料的新策略 2024-05-02