表皮生长因子(EGF)是一种促进伤口愈合的优秀药物,然而传统的EGF给药方式面临以下药效学挑战。首先由于EGF分子量较大,临床常用的乳膏局部给药方式难以使EGF穿透表皮并到达真皮组织;虽然EGF可以通过注射方式经皮给药,但该给药方式易增加感染风险,同时患者也会因疼痛会降低依从性。其次,EGF在体内的稳定性较低;体内丰富的谷胱甘肽(GSH)可打开EGF结构的二硫键,导致EGF失活。最后,长期使用EGF刺激会导致受体脱敏,极大地阻碍了EGFR信号通路的激活。
	
	 
针对以上问题,中科院北京纳米能源与系统研究所李舟、罗聃团队与第三军医大学西南医院张家平主任开发了一种基于微针的自供电经皮电刺激系统(mn-STESS)。通过将滑动式摩擦纳米发电机与两段式微针释药贴片结合,在多个层面实现了对EGF药效学的改善。mn-STESS可利用微针刺穿角质层,并将EGF递送至真皮层中;更重要的是,mn-STESS中整合的摩擦纳米发电机将手指滑动的机械能转化为电能,并通过微针施加经皮电刺激。mn-STESS施加的电刺激可以作为EGF的“辅助剂”:不仅抑制了GSH对EGF的还原;同时上调了表皮细胞中EGF受体(EGFR)的表达,成功改善了受体脱敏问题。该工作证明了基于自供电装置的“电辅助剂”在改善药物药效方面具有巨大的应用前景,为传统药物创造了全新的联合治疗策略。相关研究成果以“Improved pharmacodynamics of epidermal growth factor via microneedles-based self-powered transcutaneous electrical stimulation”为题在线发表于《自然-通讯》(Nature Communications)。
	
	
	 
图1 mn-STESS设计和CMNP性能测试
	
当手指以正常的频率在sf-TENG表面滑动时,PLA-Au MNP(电极层)的表面电荷分布会发生变化;输出的开路电压(VOC)、短路电流(ISC)、短路转移电荷(QSC)分别约为20 V、1 μA、11 nC,如图2所示。
	
	
图2 sf-TENG结构及电学输出
	
	
	 
图3 mn-STESS体外和体内给药
	
	
	 
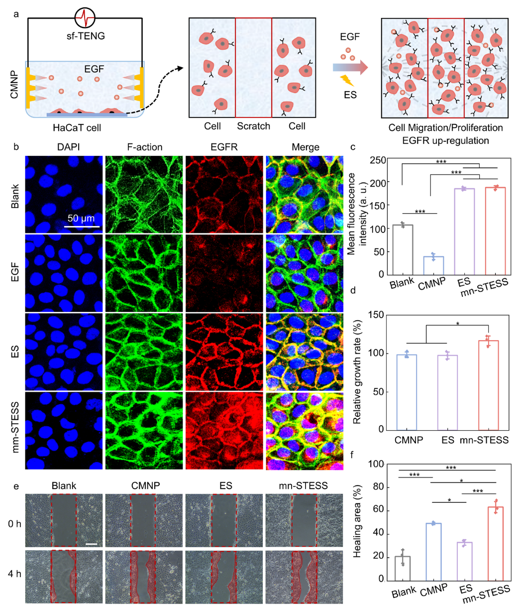
图4 电刺激与EGF协同作用对HaCaT细胞
	
	
	 
图5 mn-STESS改善EGF的药效
	
	
原文链接:https://www.nature.com/articles/s41467-022-34716-5
- 华科大朱锦涛、张连斌教授团队 Adv. Mater.:全药物玻璃态微针实现瞬时透皮给药 2025-09-19
- 常州大学王建浩教授团队《Acta Biomater.》:纳米复合微针治疗雄激素性脱发研究取得新成果 2025-05-23
- 东南大学葛丽芹教授课题组《ACS AMI》:微波响应工程化血小板微针贴片用于肿瘤深层渗透和精准治疗 2025-02-26
- 北化许海军教授团队 CEJ: 低成本原位光催化技术突破摩擦纳米发电机高性能电极瓶颈 →在疏水性聚合物表面原位生长银纳米颗粒电极 2025-08-07
- 福建理工大学陈汀杰/彭响方/林肇星 CEJ:分层多孔TPU@CNT海绵通过双接触电气化和自供电传感应用实现高性能摩擦纳米发电机 2025-08-03
- 青科大超临界发泡团队 AFM:通过超临界发泡制备自封装仿生穹顶摩擦纳米发电机 2025-06-30

