搜索:  
南京工业大学毛宏理教授和顾忠伟教授团队 AFM:具有微环境pH调控能力的多功能糖肽基水凝胶促进糖尿病伤口愈合
2023-05-03  来源:高分子科技

  糖尿病并发症是其晚期患者主要致死原因之一,其中糖尿病足尤为严重。持续的血管损伤、炎症失调、大量细菌侵袭等问题使得糖尿病创面愈合困难。另外,皮肤组织的修复是多细胞协同作用实现的,炎症细胞、内皮细胞、成纤维细胞等多种类型细胞参与创面愈合的不同阶段,实现皮肤损伤完全愈合。然而,糖尿病患者失调的生理环境(如pH、氧气水平、葡萄糖水平)极大程度的影响了多细胞的协同作用,使得细胞调节失衡,延缓了伤口愈合的速度。其中pH作为伤口最基本的参数之一,强烈影响着细胞调节过程(如蛋白合成,酶活性以及蛋白运输等)。因此,在糖尿病伤口愈合过程中适当的调节pH微环境能够有效加速伤口愈合。然而,从调节创面微环境pH的角度出发,开发新型糖尿病伤口治疗材料相关研究鲜有报道


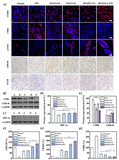
  针对上述问题,南京工业大学材料科学与工程学院毛宏理教授和顾忠伟教授团队创新性地构建了一种可在不同阶段连续智能地调节微环境pH的多功能水凝胶。该水凝胶体系由富含酰肼基团的己二酸二酰肼修饰的透明质酸和富含羧基基团的聚6-氨基己酸组成,可以在糖尿病创面环境中释放和吸收H+,从而实现糖尿病创面pH环境的调节。在糖尿病创面初期,中性偏碱性的微环境使得水凝胶中大量羧基脱质子化释放H+,从而降低环境pH值呈弱酸性;此后由于水凝胶的过度溶胀使得内部大量的酰肼基团暴露,伤口环境中游离的H+逐渐被吸附形成NH3+的结构,使得环境pH值缓慢上升呈中性。利用糖尿病小鼠皮肤缺损模型,验证了该水凝胶体系在促进糖尿病伤口修复中的重要作用。在愈合的前期阶段(炎症)中,改性透明质酸/聚6-氨基己酸水凝胶使得伤口环境由弱碱性往弱酸性转变,伤口环境中的巨噬细胞识别了这种pH变化,使其自身往M2型极化,加速渡过炎症阶段。在愈合中后期,伤口环境由弱酸性向中性转变,这更利于成纤维细胞的募集和胶原的重塑。此外,创面组织微环境这种碱-酸-中性的动态变化更利于新血管的形成,最终达到加速糖尿病伤口愈合的目的。综上,该研究所设计构建的多功能糖肽基水凝胶在糖尿病伤口修复治疗具有很大的应用潜力,可为糖尿病伤口的治疗提供新的策略。该研究成果发表在国际重要刊物《Advanced Functional Materials》上。(Glycopeptide-Based Multifunctional Hydrogels Promote Diabetic Wound Healing through pH Regulation of Microenvironment. 2022,DOI:10.1002/adfm.202215116)。该研究得到了国家重点研发计划、国家自然科学基金、中央本级重大增减支项目、江苏省重点研发项目等基金的资助和支持。 


图1具有多功能特性的HPADN水凝胶的合成示意图,及其在糖尿病伤口愈合和皮肤重建中的应用。A) HPADN水凝胶的制备。B) HPADN水凝胶的pH调节机制。C)皮肤修复机制。
 

图2. 皮肤组织最终愈合效果(伤口愈合面积、肉芽组织厚度)。 


图3. 皮肤组织愈合各阶段过程(巨噬细胞极化、血管再生)。


  原文链接:https://doi.org/10.1002/adfm.202215116

版权与免责声明:中国聚合物网原创文章。刊物或媒体如需转载,请联系邮箱:info@polymer.cn,并请注明出处。
(责任编辑:xu)
】【打印】【关闭

诚邀关注高分子科技

更多>>最新资讯
更多>>科教新闻