搜索:  
东华大学李静超课题组 Nano Today:声激活型半导体聚合物纳米反馈剂用于肿瘤免疫治疗
2023-08-12  来源:高分子科技


  尽管免疫治疗与其他治疗方法的结合为肿瘤治疗提供了可能性,但癌症治疗后免疫抑制通路的上调仍严重影响治疗效果。针对这个问题,东华大学李静超团队设计了一种用于癌症免疫治疗的声激活型半导体聚合物纳米反馈剂(SPNSA)对上调的免疫抑制通路进行双重调控。SPNSA包含半导体聚合物纳米颗粒(SPN)作为声敏剂、腺苷受体A2A拮抗剂(SCH58261)、程序性死亡配体1(PD-L1)抗体(aPD-L1)和单线态氧(1O2)响应型片段(如图1)。在超声(US)作用下,SPN产生1O2用于声动力疗法(SDT)和诱导免疫原性细胞死亡(ICD),同时上调腺苷水平和PD-L1表达。此外,产生的1O2可切断1O2响应型片段,实现SCH58261和aPD-L1的按需释放。释放的SCH58261和aPD-L1作为反馈剂,同时缓解上调的免疫抑制腺苷和PD-L1途径,从而进一步扩大抗肿瘤免疫效应。在双侧荷瘤小鼠模型中,SPNSA联合超声激活能显著抑制肿瘤的生长和转移。因此,本研究提供了一个声激活型纳米平台用于通过反馈调节治疗后的免疫抑制通路以精确扩大免疫治疗效果。


图1. (a)通过纳米共沉淀和表面修饰构建SPNSA;(b)超声激活SPNSA诱导ICD、免疫抑制途径双调控和SDT联合免疫治疗的机制示意图。


  该团队首先通过纳米共沉淀制备声激活型有机半导体聚合物纳米体系(SPNSA),并按照类似的方法合成SPN0和SPNS作为对照纳米体系,并对这三种纳米体系进行了一系列表征(图2)。研究结果表明,这三种SPNs均表现出良好的颗粒分散性和稳定均匀的球状形态并且具有相似的水合粒径、表面电势、荧光性能以及1O2产生性能等,证明了纳米颗粒的成功制备。


图2. (a) SPN0SPNSSPNSA的TEM图像;(b) SPN0、SPNS和SPNSA中蛋白质含量测量;(c) SPN0、SPNS和SPNSA的水动力学直径;(d) SPN0、SPNS和SPNSA的表面Zeta电位;(e) SPN0、SPNS和SPNSA的吸收光谱;(f) SPN0、SPNS和SPNSA的荧光性质;(g)通过测量SOSG探针的荧光强度评估1O2的产生;(h)声激活后SCH58261和aPD-L1的累积释放率。


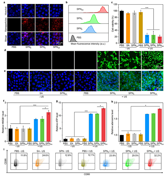
  该团队对纳米颗粒的体外治疗效果、ICD效果以及DCs成熟进行了评估(如图3)。作者通过纳米颗粒和细胞器共定位实验研究了SPNSA的内吞途径,并对SPNSA超声之后的治疗效果、ROS产生能力、细胞层面腺苷表达水平以及ICD的相关信号分子(ATP,CRT,HMGB1)进行评价,证明SPNSA在US照射后会在细胞内产生大量ROS,可以实现更好的治疗效果以及增强ICD效应。 


图3. (a)细胞与SPN0、SPNS和SPNSA孵育后的荧光图像(红色荧光信号来源于PFODBT,蓝色细胞经Hoechst染色);(b)体外纳米颗粒吞噬的流式细胞术分析;(c) 4T1细胞存活率分析;(d)纳米颗粒US共处理后4T1细胞内ROS产生评估;(e)免疫荧光染色分析细胞表面CRT水平;(f) 4T1细胞经纳米颗粒US共同处理后分泌HMGB1的水平;(g)不同处理的4T1细胞分泌ATP分析;(h)不同处理的4T1细胞中腺苷水平分析;(i)成熟DCs的流式细胞仪分析。


  作者采用双侧皮下4T1肿瘤小鼠模型评价体内的治疗效果(如图4)。采用体内荧光成像技术评价纳米颗粒在肿瘤内的积累情况,证实了纳米颗粒在肿瘤部位的有效富集。通过检测小鼠肿瘤的生长曲线证明了该纳米体系在体内的增强型治疗效果。组织学分析结果进一步验证了SPNSA经超声激活后表现出最佳的抗肿瘤效果。 


图4. (a)分析抗肿瘤作用的实验方案;(b)利用荧光成像评价体内肿瘤富集;(c)注射SPN0、SPNS和SPNSA的小鼠在注射后不同时间肿瘤区域的荧光强度;(d-e)小鼠原发肿瘤(d)和远端肿瘤(e)的生长曲线;(f-g)治疗后原发肿瘤(f)和远端肿瘤(g)的重量;(h-i)原发肿瘤(h)和远端肿瘤(i)的H&E染色图片。
随后,作者采用流式细胞术分析了小鼠体内免疫激活情况(如图5)。SPNSA + US组的成熟DCs的百分比(39.9%)高于其他治疗组(10.6%-37.1%),验证了ICD作用对DC成熟的促进作用。双侧肿瘤中CD4+和CD8+ T细胞水平在SPNSA + US组中最高,而Treg细胞水平在SPNSA + US组中最低,证实该纳米体系引起最强的免疫效应。 


图5. (a)肿瘤引流淋巴结DC成熟的流式分析;(b)各组成熟DCs的百分比;(c)原发肿瘤中的CD4+CD8+T细胞的流式分析;(d)原发肿瘤中CD4+和CD8+T细胞的水平;(e)远端肿瘤中的CD4+和CD8+T细胞的流式分析;(f)远端肿瘤组织中CD4+和CD8+T细胞的水平;(g-h)原发肿瘤(g)和远端肿瘤(h)中的Treg细胞的流式分析;(i)双侧肿瘤中Treg细胞的水平。


  因此,作者报道了一种利用声激活型半导体聚合物纳米反馈剂(SPNSA)缓解上调的免疫抑制途径的双重调控策略,以扩大免疫治疗效果。超声作用下SPNSA介导的SDT可诱导ICD效应,促进DCs成熟,但上调腺苷水平和PD-L1表达。通过SDT产生的1O2破坏SPNSA内的1O2响应型片段,以按需释放负载的A2AR拮抗剂和表面结合的aPD-L1。这两种免疫调节剂作为反馈,同时缓解上调的腺苷和PD-L1免疫抑制通路,进一步扩大抗肿瘤免疫效应。这种治疗策略可实现双侧肿瘤生长和肿瘤转移的有效抑制。该研究成果以题为《Dual-modulation of immunosuppressive pathways using sono-activatable semiconducting polymer nanofeedbacks for cancer immunotherapy》发表在国际知名期刊Nano Today。东华大学为第一通讯单位,东华大学硕士研究生于宁悦为本文第一作者,东华大学李静超研究员、国家纳米科学中心蔡绒副研究员以及暨南大学附属珠海第一人民医院放射科于向荣主任为通讯作者。该研究工作得到国家自然科学基金、上海市科委、上海市高等学校特聘教授(东方学者)和珠海市科技厅等项目的资助。


  原文链接:https://www.sciencedirect.com/science/article/pii/S1748013223001937?dgcid=coauthor

版权与免责声明:中国聚合物网原创文章。刊物或媒体如需转载,请联系邮箱:info@polymer.cn,并请注明出处。
(责任编辑:xu)
】【打印】【关闭

诚邀关注高分子科技

更多>>最新资讯
更多>>科教新闻