搜索:  
重庆大学蔡开勇/冯茜团队 AFM:双层水凝胶敷料用于耐药菌感染创面的PDT/PTT联合治疗
2023-10-11  来源:高分子科技


  当前,耐药细菌感染性创面愈合仍然面临着诸多挑战。细菌感染、多度堆积的活性氧(ROS)和延长的炎症反应均不利于创面愈合和组织再生。此外,过度的血管生长会导致疤痕形成。近日,重庆大学蔡开勇/冯茜团队与华中科技大学刘国辉/米博斌团队合作提出了一种基于双层明胶/丙烯酰化β-环糊精BGACD)水凝胶的三步再生策略。该水凝胶的下层负载腐植酸(HAs和黄芪甲苷IVAS),上层负载维替泊芬(Vt。不同的明胶/丙烯酰化β-环糊精比例使水凝胶的下层和上层具有不同的降解速率。在近红外光照射下,HAs介导的光热疗法(PTTVt介导的光动力疗法(PDT)实现联合抗菌。在炎症和增殖早期,从水凝胶下层释放HAsAS清除ROS,促进M2巨噬细胞极化和血管生成,而在增殖晚期和重塑阶段,从水凝胶上层释放Vt抑制血管过度生长。HAs-AS@Vt@BGACD水凝胶成功地在MRSA感染的大鼠伤口模型中实现了快速无疤痕创面愈合。因此,HAs-AS@Vt@BGACD水凝胶在治疗耐药细菌感染的皮肤伤口愈合方面显示出良好的潜力。


研究亮点


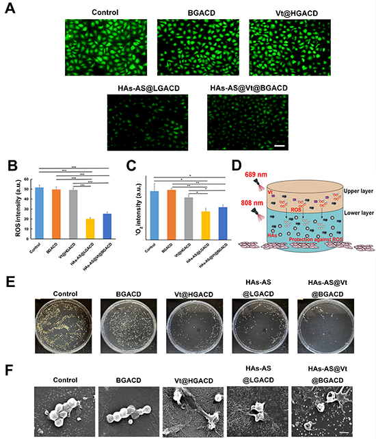
  感染性创面愈合通常伴随着过度的炎症、组织再生能力受损和瘢痕形成。目前常用的治疗方法,如反复清创和长期使用抗生素,可能会给患者带来巨大负担,并导致耐药细菌的产生。对于感染性创面的治疗,第一步是根除细菌感染。基于水凝胶的PTTPDT在预防耐药细菌感染方面展现出显著优势。但目前使用的大多数光敏剂受到生物活性低和潜在毒性的限制,不能满足伤口愈合过程中组织再生和重塑的要求。在本工作中,HAs-AS@Vt@BGACD水凝胶通过提供光热/光动力协同抗菌活性有效抑制了细菌生长(图1)。PTTPDT联合应用可以降低光热抗菌所需温度,并增加光动力抗菌中ROS的渗透性来减轻不良反应。多余的ROS还可以被HAs清除,以保护正常细胞免受损伤。此外,PTTPDT光敏剂通常制备工艺复杂、成本高,而本研究中的HAsVt更容易获得,成本也更低。 


1 HAs-AS@Vt@BGACD水凝胶的抗氧化和抗菌功能


  感染性创面愈合的第二步是为组织再生提供有利的微环境。创面愈合的早期增殖阶段涉及细胞增殖、血管生成和肉芽组织形成。众所周知,坏死组织产生的大量ROS和过度的炎症反应会影响组织再生。在本工作中,HAs-AS@Vt@BGACD水凝胶的下层孔径较大,有利于细胞迁移;上层孔径较小,能够保护新形成的组织,防止水分流失。此外,研究人员使用HAs作为抗氧化剂清除ROS,保护细胞免受氧化应激损伤。研究人员证实了HAs能够诱导M0巨噬细胞极化为M2巨噬细胞,从而分泌抗炎细胞因子和生长因子促进组织再生。此外,研究人员AS加入HAs-AS@Vt@BGACD水凝胶中,以促进血管生成。 


2 HAs-AS@Vt@BGACD水凝胶的血管生成的调控


  抗瘢痕是治疗感染性创面的第三步。越来越多的证据表明,血管内皮细胞的功能退化对于减少创面愈合后期的无功能血管至关重要。过度的血管生长可能导致瘢痕形成。因此,在感染性创面愈合的后期,抑制血管生成能够减少创面局部瘢痕形成和功能恢复。在本工作中,HAs-AS@Vt@BGACD水凝胶依次在创面愈合早期释放AS,在晚期释放Vt,从而在不影响伤口愈合速度的情况下减少了瘢痕形成(图2)。 


3 HAs-AS@Vt@BGACD水凝胶促进感染性创面愈合并减少瘢痕形成


  动物体内实验进一步证明HAs-AS@Vt@BGACD水凝胶有效减轻了创面感染,减轻了局部氧化应激,促进了组织再生和胶原沉积,并减少了瘢痕形成(图3和图4)。这些结果表明HAs-AS@Vt@BGACD水凝胶是一种具有前景的药物递送系统,可用于促进耐药细菌感染性创面愈合和减少疤痕形成。 


4 HAs-AS@Vt@BGACD水凝胶促进组织再生


  该研究以题为“Three-Step Regenerative Strategy: Multifunctional Bilayer Hydrogel for Combined Photothermal/Photodynamic Therapy to Promote Drug-Resistant Bacteria-Infected Wound Healing”发表在《Advanced Functional Materials》上。华中科技大学同济医学院附属协和医院博士生查康康为论文的第一作者,通讯作者为重庆大学蔡开勇教授、冯茜副教授以及华中科技大学同济医学院附属协和医院刘国辉教授、米博斌医师。研究工作受到国家自然科学基金、科技部、教育部科技发展中心、中国博士后科学基金等项目的支持。


  论文链接:https://doi.org/10.1002/adfm.202308145

版权与免责声明:中国聚合物网原创文章。刊物或媒体如需转载,请联系邮箱:info@polymer.cn,并请注明出处。
(责任编辑:xu)
】【打印】【关闭

诚邀关注高分子科技

更多>>最新资讯
更多>>科教新闻