搜索:  
东华大学李静超连发两篇《Adv. Funct. Mater.》:半导体纳米材料与肿瘤治疗最新研究进展
2024-10-14  来源:高分子科技

  近日,东华大学李静超分别以“Breast Cancer Bone Metastasis Therapy and Tumor-Associated Bone Destruction Repair by Versatile Semiconducting Nanointegrators with X-ray Adjuvant”和“Two-Step Targeting-Tunable Semiconducting Nanoswitches Amplify Mitochondrion Damage and PD-L1 Blockade for Orthotopic Pancreatic Cancer Therapy”为题在Adv. Funct. Mater.上发表了两篇最新研究论文。分别介绍如下:


Adv. Funct. Mater.》:多功能半导体纳米整合器用于乳腺癌骨转移治疗和骨损伤修复


  骨是几种晚期肿瘤的主要转移组织。骨转移瘤可引起脊髓压迫、高钙血症和病理性骨折等骨相关事件,会导致患者生活质量下降和生存率降低。化疗被认为是临床上治疗骨转移的主流选择,但由于骨转移微环境的复杂性,化疗难以达到满意的治疗效果。此外,肿瘤进展和肿瘤相关的骨溶解是乳腺癌骨转移的两个关键问题,给骨转移治疗带来了挑战。转移性肿瘤细胞促进破骨细胞的募集和活性,引起骨吸收和骨损伤;破骨细胞和肿瘤细胞积极参与构建适合转移性肿瘤细胞定居的骨微环境,形成肿瘤生长和骨破坏的恶性循环。因此,有效的骨转移治疗应同时考虑肿瘤清除和骨组织修复。



  基于以上背景,东华大学李静超研究团队设计了一种多功能半导体纳米整合器(SPNCpG/Ca),通过联合放疗、钙超载以及免疫治疗,实现骨转移瘤的治疗和肿瘤相关骨损伤修复。半导体聚合物纳米颗粒(SPN)作为放疗增敏剂产生的活性氧在用于放射治疗的同时还能够破坏活性氧响应片段,从而释放免疫佐剂CpG。因此,SPNCpG/Ca介导的活性氧产生、钙超载以及释放的CpG能够造成细胞死亡和免疫反应的激活。在乳腺癌骨转移小鼠模型中,这种联合治疗策略可有效抑制骨转移瘤的生长和肝肺转移。此外,Ca2+可加速骨髓间充质干细胞成骨分化,而CpG能够在骨转移微环境中抑制破骨细胞分化来缓解骨溶解,两者协同促进肿瘤相关骨损伤的修复(图1)。这种多功能的治疗性纳米系统,具有治疗骨转移和修复肿瘤相关骨损伤的能力,为骨转移的治疗提供了新策略。


图1. SPNCpG/Ca的合成路线及治疗机制示意图


  根据前期的工作,该团队首先合成了1O2响应的聚合物(DSPE-PEG-TK)并通过纳米共沉淀技术制备了SPN。随后,在SPN表面负载Ca2+并进一步通过TK片段修饰CpG,得到多功能半导体纳米整合器(SPNCpG/Ca)。研究结果表明,SPNCpG/Ca表现出良好的颗粒分散性、稳定均匀的球状形态和荧光特性,以及X射线激发的活性氧产生性能和X射线响应的药物释放性能。另外,SPNCpG/Ca及其对照材料有不同的尺寸和表面电位。这些结果证实了SPNCpG/Ca的成功合成以及其治疗性能(图2)。


图2. SPNCpG/Ca及其对照材料的体外表征


  利用小鼠乳腺癌细胞作为细胞模型,作者评价了SPNCpG/Ca及其对照材料的细胞吞噬效果、Ca2+摄取、治疗效果、DNA损伤水平、活性氧产生能力以及免疫原性细胞死亡诱导效果(图3)。这些结果表明,SPNCpG/Ca及其对照材料可以有效被4T1细胞摄取,并表现出理想的治疗效果。


图3. 体外SPNCpG/Ca治疗效果和作用机制的评价


  随后,利用骨髓间充质干细胞(BMSCs)研究了SPNCpG/Ca在体外的成骨效果(图4)。实验结果表明SPNCpG/Ca可以有效促进BMSCs中ALP的活性以及钙结节的形成。对成骨相关基因(AlpRunx2Col1Ocn)和蛋白进行qPCR和western blot分析的结果也进一步验证了这种治疗策略能够在体外促进成骨。


图4体外SPNCpG/Ca的成骨效果评价


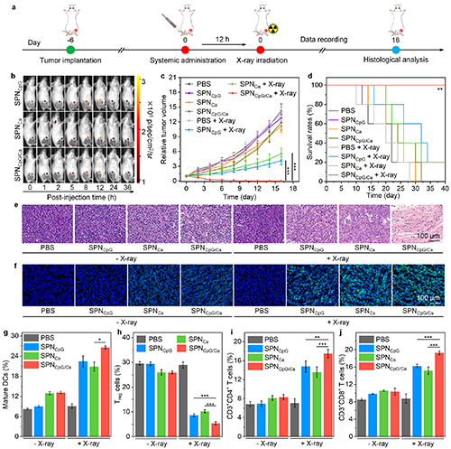
  随后,该团队对SPNCpG/Ca及其对照材料在荷瘤小鼠中的富集效果和治疗效果进行了评价(图4)。实验结果表明SPNCpG/Ca可以有效实现肿瘤富集,并通过联合治疗对肿瘤生长表现出有效的生长抑制。另外,治疗后肿瘤组织的流式细胞术分析结果表明,SPNCpG/Ca联合X射线能够有效提高肿瘤部位的树突状细胞(DC)、CD3+CD4+T细胞和CD3+CD8+T细胞水平,降低调节性T(Treg)细胞的水平,说明这种治疗策略能够有效激活抗肿瘤免疫反应。


图5. 肿瘤富集、体内治疗效果及作用机制的评价


  此外,该团队对治疗后的荷瘤胫骨进行微型计算机断层扫描(micro-CT),评价荷瘤胫骨的骨参数、成骨效果和破骨细胞水平(图6)。这些实验结果表明,这种联合的修复策略能够有效促进骨组织形成并降低转移瘤部位破骨细胞数量,缓解并修复肿瘤相关骨损伤。


图6. 体内成骨和肿瘤相关骨损伤修复评价


  总而言之,该多功能纳米整合器在骨转移瘤的治疗和肿瘤相关骨损伤修复中具有显著优势:(i)X射线和半导体聚合物的联合在促进活性氧产生的同时,实现了免疫佐剂CpG的可控释放;(ii)放疗、钙超载和免疫激活的联合策略实现了对骨转移瘤生长的有效抑制,提高治疗效果;(iii)Ca2+和CpG不仅作为治疗药物发挥抗肿瘤疗效,还分别通过促进成骨和抑制破骨细胞分化实现肿瘤相关骨损伤的修复,这在提高肿瘤治疗效果的同时实现了骨损伤部位的骨形成。


  该研究成果以“Breast Cancer Bone Metastasis Therapy and Tumor-Associated Bone Destruction Repair by Versatile Semiconducting Nanointegrators with X-ray Adjuvant”为题发表在Advanced Functional Materials。东华大学硕士研究生张伊婧刘玥为该论文第一作者;东华大学李静超研究员和上海大学张琴副研究员为论文通讯作者。该研究工作得到国家自然科学基金、上海市科委、上海市高等学校特聘教授(东方学者)和中央高校基本科研业务基金的资助。


  原文链接:https://onlinelibrary.wiley.com/doi/full/10.1002/adfm.202412165


《Adv. Funct. Mater.》:两步可调型半导体纳米转换器放大线粒体损伤和PD-L1阻断用于原位胰腺癌治疗


  胰腺癌是一种具有丰富细胞外基质和高度免疫抑制微环境的极恶性肿瘤,其治疗仍然是一个巨大的挑战。近日,东华大学李静超设计了一种半导体纳米转换器(C/SPNT/αP),通过放大线粒体损伤和程序性死亡配体1(PD-L1)阻断,实现原位胰腺癌治疗。



  作者将含有线粒体靶向配体(TPP)和半导体聚合物(SP)的小纳米颗粒(SPNT)以及αPD-L1嵌入到声响应胶原结合肽(CBP)-偶联纳米脂质体中,形成C/SPNT/αP。在第一步ECM靶向中,C/SPNT/αP表面的CBP能够有效与ECM中的胶原结合从而实现ECM靶向,提高纳米颗粒在原位胰腺肿瘤部位的富集。在超声(US)照射下,C/SPNT/αP通过SDT使其超声响应性外壳破裂,实现按需释放SPNT和αPD-L1。此后,SPNT介导第二步线粒体靶向,并通过声动力产生单线态氧(1O2)放大线粒体在US照射下的损伤,进而放大细胞凋亡效应和ICD效应,促进免疫激活。ICD的免疫作用通过释放αPD-L1阻断PD-L1免疫抑制通路而进一步增强(图1)。这种新型的治疗策略可以有效治疗小鼠原位胰腺Panc02和KPC模型肿瘤。


图1. 两步靶向可调型C/SPNT/αP的合成路线及治疗原位胰腺癌示意图。


  该团队首先对C/SPNT/αP,C/SPN/αP,C/SPNT的性能进行表征(图2)。研究结果表明,C/SPNT/αP及其对照材料均表现出良好的颗粒分散性和稳定均匀的球状形态,具有相似的水合粒径,表面电势,且均具有荧光性能以及1O2产生性能,这些结果的表征均证实C/SPNT/αP及其对照材料的成功制备。


图2. C/SPNT/αP及其对照材料的体外表征


  该团队对C/SPNT/αP两步靶向可调效果进行评价(图3)。首先采用以SPNT/αP (不结合CBP的纳米颗粒)为对照组的原位胰腺肿瘤小鼠模型,通过对肿瘤部位的药物富集情况进行评价,证实第一步ECM靶向作用。其次,通过纳米颗粒和细胞器共定位研究第二步线粒体靶向作用。研究结果表明,C/SPNT/αP能够实现不同时期ECM和线粒体的精准靶向,进一步增强了抗肿瘤效果。


图3. 两步靶向可调效果评价


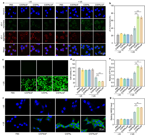
  随后,该团队对C/SPNT/αP及其对照材料在体外线粒体损伤,ROS产生性能,以及ICD效应等方面进行了评价(图4)。实验结果表明C/SPNT/αP其在肿瘤细胞内产生大量的ROS放大线粒体损伤,并能够实现更好的治疗效果以及增强ICD效应。


图4. 体外线粒体损伤及ICD反应评价


  该团队通过构建Panc02-Luc原位胰腺癌小鼠模型来评价C/SPNT/αP及其对照材料在体内抗肿瘤和抗转移效果(图4)。通过小动物荧光成像检测肿瘤大小,研究结果表明,C/SPNT/αP凭借着其双靶向的性能对肿瘤表现出明显的抑制效果,具有更强的抗转移能力。


图5. 体内原位Panc02肿瘤模型的治疗疗效研究


  该团队进一步分析了体内线粒体损伤诱导的ICD可促进免疫效应(图6)。研究结果表明通过两步靶向可调C/SPNT/αP的ICD效应被放大。随后评估原位Panc 02肿瘤的各种免疫细胞水平,以验证免疫效果。其中C/SPNT/αP + US组中CRT、CD8+、IFN-γ、GzmB、ATP、CD4+、HMGB1等免疫相关生物标志物水平最高,而肿瘤组织中Treg细胞水平最低,进一步验证其增强了免疫激活。


图6. 原位Panc02肿瘤免疫激活的评价


  该团队又通过构建KPC-Luc原位胰腺癌小鼠模型来评价C/SPNT/αP及其对照材料在体内抗肿瘤和抗转移效果(图7)。同样表现出良好的肿瘤治疗和抗肿瘤转移效果,证明其能够有效的治疗原位胰腺癌。


图7. 原位KPC肿瘤治疗疗效研究


  综上所述,坐着通过设计一种半导体纳米转换器(C/SPNT/αP),提出了一种新的两步靶向可调策略,以放大线粒体损伤和PD-L1阻断,从而有效治疗原位胰腺癌。与传统的肿瘤靶向纳米平台不同,该研究为癌症治疗提供了第一次两步靶向可调策略,具有放大的疗效。特别是考虑到组织穿透深度的限制,这种新的治疗方案应该更适合于深部原位肿瘤。
该研究成果以“Two-Step Targeting-Tunable Semiconducting Nanoswitches Amplify Mitochondrion Damage and PD-L1 Blockade for Orthotopic Pancreatic Cancer Therapy为题发表在Advanced Functional Materials论文第一作者为东华大学研究生李子超,通讯作者为东华大学李静超研究员。该研究工作得到上海市科学技术委员会和国家自然科学基金的资助。


  原文链接:https://onlinelibrary.wiley.com/doi/10.1002/adfm.202413233

版权与免责声明:中国聚合物网原创文章。刊物或媒体如需转载,请联系邮箱:info@polymer.cn,并请注明出处。
(责任编辑:xu)
】【打印】【关闭

诚邀关注高分子科技

更多>>最新资讯
更多>>科教新闻