炎症和抑郁是糖尿病的严重并发症,它们相互作用形成反馈回路,阻碍糖尿病伤口愈合。电针灸等物理治疗可有效控制全身炎症,是缓解抑郁和减少药物副作用的一种策略,但是对于伤口局部的疗效有限。水凝胶微针可通过调节糖尿病伤口局部炎症和免疫反应促进伤口愈合。此外,电信号的整合可以模拟自然的电生理特性,影响细胞行为并促进组织修复。然而,目前缺乏材料和电针灸协同作用的功能耦合,以及同时针对糖尿病伤口和缓解糖尿病引起的抑郁的治疗策略。
	
近日,西南交通大学医学院鲁雄教授、谢超鸣研究员和成都市第三人民医院主治医师郭小川,提出了一种结合电针灸 (EA) 刺激大椎穴 (GV14) 和多酚介导的导电水凝胶微针的策略。这种方法有效地抑制了全身和局部炎症,建立了一个良性循环,促进了糖尿病伤口组织和周围神经的修复,并减轻了大鼠的抑郁样行为。这种 EA 策略结合了多酚介导的抗炎和抗氧化作用,通过中断炎症-抑郁循环,为临床糖尿病伤口管理提供了新的临床视角。相关工作以“Conductive Polyphenol Microneedles Coupled with Electroacupuncture to Accelerate Wound Healing and Alleviate Depressive-like Behaviors in Diabetes”为题发表在《Bioactive Materials》。
	
	
	 
图1. 水凝胶微针制备示意图及伤口修复机制。
	
	
	 
图2. 导电纳米颗粒和水凝胶微针的物理化学性质表征。
	
	
	 
图3. 水凝胶微针的细胞相容性和免疫调节特性。
	
	
	 
图4. GV14的 EA 和水凝胶微针在糖尿病伤口修复中的协同作用。
	
	
	 
图5. GV14电针和水凝胶微针对糖尿病伤口SD大鼠抑郁样行为的缓解作用。
	
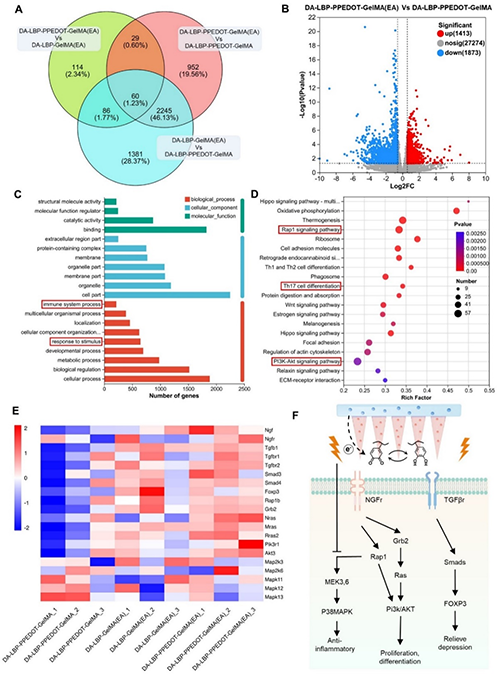
利用 RNA 测序阐明了 GV14 处的 EA 与 DA-LBP-PPEDOT-GelMA 在促进糖尿病伤口修复方面的协同机制。信号通路分析表明,GV14 的 EA 与导电微针的结合增强了伤口组织和周围神经的再生,并通过调节 P38MAPK、PI3K-AKT 和 FOXP3 信号通路发挥抗炎和抗抑郁作用。
	
DA-LBP-PPEDOT-GelMA (EA) 通过激活 PI3K-Akt 信号通路促进细胞增殖和分化,并调节神经元发育。还引发了与NGF及其相应受体相关的基因表达上调。这种表达增强会诱导电敏感蛋白 Grb2的激活,从而导致RAS 表达增加。NGF 刺激会促进 Rap1 激活,并且 RAS 和 Rap1 的协同作用会协同放大 PI3K-AKT 信号级联中下游基因的表达。
	
此外,DA-LBP-PPEDOT-GelMA (EA) 治疗可通过下调 FOXP3 水平来减轻大鼠的抑郁样行为。GV14 处的 EA 与导电水凝胶微针的结合导致与转化生长因子 β 及其受体相关的基因表达上调。这种激活会触发 Smad 磷酸化,随后导致下游 FOXP3 表达水平升高。
	
	 
图6. 与GV14处的EA和水凝胶微针相关的RNA测序分析。
	
原文链接:https://www.sciencedirect.com/science/article/pii/S2452199X24004857
- 西南交大鲁雄/谢超鸣、苏大李斌/林俊 Nat. Commun.:多酚介导粘附-润滑水凝胶用于类风湿性关节炎的全周期治疗 2025-03-27
- 四川大学刘瑾/王军、西南交大谢超鸣 Nat. Commun.:多酚介导硫化氢气体-生物电耦合水凝胶促进糖尿病牙周组织有序再生 2024-11-01
- 川大刘瑾/西南交大谢超鸣 ACS Nano:多酚介导贴片负载二甲双胍-ZIF-8抑制干细胞衰老调控免疫微环境促进炎性牙周组织再生 2023-09-01
- 黄维团队杨震课题组 ACS Nano:超声“开关”调控水凝胶 - 实现糖尿病伤口的逆境重塑 2025-10-17
- 东华大学毛吉富、张倩 AFM:纳米互锁增强电活性敷料 - 电磁感应促进糖尿病伤口愈合和伤口微环境监测 2025-08-08
- 常州大学王建浩教授团队 IJBM:负载鱼腥草囊泡的微环境响应胶原水凝胶治疗糖尿病伤口的研究成果 2025-07-14

