搜索:  
武汉理工赵政教授 IJBM:由天然小分子组成的生物活性复合物功能化的“一体化”自愈可注射阳离子瓜尔胶水凝胶敷料
2024-11-14  来源:高分子科技

  上皮屏障完整性的缺乏和暴露伤口周围潮湿的环境可能为细菌定植提供合适的条件,并导致感染伤口的形成。与此同时,开放性伤口中细菌的存在往往会引发炎症并延迟向下一个增殖阶段的过渡。此外,身体免疫系统紊乱产生的自由基会引起氧化应激损伤,进一步阻碍伤口愈合。来自植物等天然提取物的抗菌多糖基水凝胶在感染性伤口方面引起了极大的关注,这归因于其源自原始多糖特性或功能化多糖衍生物的安全抗菌性能。这些基于多糖的水凝胶可以通过各种抗菌机制消除细菌感染,例如抑制细菌粘附或细胞膜的形成以实现抗菌功能。同时,这些多糖基水凝胶具有良好的生物相容性、生物可降解性和无毒等天然优势,这意味着这些水凝胶可以被设计为伤口敷料,并最大限度地减少伤口愈合过程中免疫反应和副作用的风险。


  近日,武汉理工大学赵政研究员课题组开发了负载生物活性复合物的“一体化”自适应、可注射的基于阳离子瓜尔胶(CG)的多糖水凝胶(FA-TOB/CG),用于感染性伤口愈合。将构建的抗氧化抗菌阿魏酸(FA)-妥布霉素(TOB)生物活性复合物(FA-TOB)作为交联剂引入CG基质中,构建具有三维多孔结构的FA-TOB/CG水凝胶。FA-TOB/CG水凝胶对金黄色葡萄球菌和大肠杆菌的杀菌率分别达到98%和80%。此外,FA-TOB/CG 还表现出增强的抗氧化性能(DPPH:>40 %;ABTS:>90 %;?OH:>50 %)。更重要的是,FA-TOB/CG水凝胶还表现出持续释放FA和TOB的能力。FA-TOB/CG水凝胶的这些优点使其能够提供湿润的伤口环境,并通过消除细菌、调节局部炎症反应、加速胶原蛋白沉积和血管再生来促进伤口愈合。因此,这项研究可能会为通过将生物活性复合物掺入多糖水凝胶中来开发用于感染伤口的多功能敷料拓宽新视野。


图1. 具有优异抗氧化和抗菌活性的自适应、自愈合可注射FA-TOB/CG水凝胶的制备示意图及其在感染伤口愈合中的应用


图2. (a)FA-TOB生物活性复合物的潜在组装机制与表征


图3. FA-TOB/CG水凝胶的合成与表征


图4. FA-TOB/CG水凝胶的自适应和自修复能力


图5. CG和FA-TOB/CG水凝胶清除自由基和ROS研究


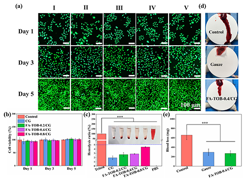
图6. FA-TOB/CG水凝胶的生物相容性和止血性能研究


图7. CG和FA-TOB/CG水凝胶的抗菌性能研究


图8. FA-TOB-0.4/CG水凝胶在体内促进金黄色葡萄球菌感染伤口愈合研究


图9. 不同样本处理后感染伤口的组织学分析。


  该研究以“All-in-one” self-healing and injectable cationic guar gum hydrogel dressing functionalized by bioactive complexes composed of natural small molecules 为题发表于《International Journal of Biological Macromolecules》。武汉理工大学材料复合新技术国家重点实验室博士生王岩为第一作者,赵政研究员为通讯作者。该工作得到国家自然科学基金面上项目、湖北省自然科学基金、海南省自然科学基金联合基金和武汉市知识创新专项项目等支持。


  原文链接:https://doi.org/10.1016/j.ijbiomac.2024.133517

版权与免责声明:中国聚合物网原创文章。刊物或媒体如需转载,请联系邮箱:info@polymer.cn,并请注明出处。
(责任编辑:xu)
】【打印】【关闭

诚邀关注高分子科技

更多>>最新资讯
更多>>科教新闻