搜索:  
南京大学李承辉、南京儿童医院郑朋飞团队 NSR:一种可用于治疗大体积肌肉缺失的柔软且超强韧多功能人工肌肉
2024-11-28  来源:高分子科技

  大体积肌肉缺失(VML)是由创伤、手术切除、先天缺陷、肿瘤切除或神经去支配引起的肌肉大范围丧失。由于肌肉丧失量超过其自我再生能力,VML常引发严重的功能障碍或损伤,显著降低患者生活质量。当前,VML的主要临床治疗方法是自体移植。然而,由于供体肌肉量有限且移植后再生效率低等问题,病患的肢体功能恢复效果不理想。现有支架材料虽具有一定的促进肌肉生长能力,但难以兼顾低模量与高韧性,同时缺乏模拟天然肌肉复杂运动和力输出所需的刺激响应能力,难以满足复杂的临床需求。


  针对上述问题,南京大学李承辉教授团队与南京医科大学附属儿童医院郑朋飞教授团队合作,从天然肌肉的结构中汲取灵感,通过引入全氟聚醚(PFPE)和聚己内酯二醇(PCL)嵌段共聚的分子设计,精确调控聚合物链段间的相互作用,成功开发了一种柔软且超强韧的多功能人工肌肉,用于治疗VML该材料具有与天然肌肉相似的生物力学特性,包括低弹性模量(5.27 ± 0.05 MPa)、高拉伸强度(72.67 ± 3.19 MPa)、超高韧性(742.02 ± 23.98 MJ m-3)以及优异的生物相容性。通过体外细胞实验和体内大鼠模型验证,该人工肌肉能显著促进成肌细胞的分化与排列,帮助血管生成,并在4周内完成肌肉功能恢复。此外,该人工肌肉还展现出类似天然肌肉的训练增强与可逆致动能力,可用于假肢驱动器。该研究不仅为多功能支架的开发提供了创新的材料设计方案,也为人工肌肉的临床应用开辟了新方向。相关研究以“A soft, ultra-tough and multifunctional artificial muscle for volumetric muscle loss treatment发表在《National Science Review》上。南京大学博士研究生邱鹏飞和南京医科大学附属儿童医院博士后强磊为论文共同第一作者,共同通讯作者为南京大学化学化工学院李承辉教授和南京医科大学附属儿童医院朋飞教授。


1基于仿生设计的类组织模量多功能人工肌肉开发。


  PFPE作为软段,因其极低的玻璃化转变温度(低于-100 )以及高链段自由度和流动性,可以显著提升材料的柔软性。PCL作为易结晶的硬段,为材料提供了基本的力学强度。PFPEPCL链内和链间相互作用(如偶极-偶极作用)促进了自组装及微相分离结构的形成,同时抑制了PCL的结晶行为。因此,在室温和无外力作用下,材料呈现非晶态,从而保持柔软性。在外力拉伸作用下,聚集的非晶态聚合物链展开、伸直,并沿加载方向重新排列。这种结构转变显著增强了材料在拉伸方向的强度,在大变形下表现出强大的能量耗散能力,赋予材料高拉伸强度、高韧性、抗撕裂和抗穿刺性能。在循环拉伸过程中,PCL链段容易从非晶区中逃逸,形成沿加载方向的链间微晶结构,使材料表现出类似于肌肉的训练增强特性


2. PFPEx-PCLy的力学性能表征与性能比较。


3人工肌肉的训练增强特性及机理研究。


  此外,该材料展现出优异的形状记忆特性与致动性能,能够在受热后迅速恢复至原始形态,具备高达600%动应变和1450 J/kg动能量密度。在热刺激下,该材料可提拉超过自身重量5000倍的物体。同时,这种人工肌肉能够在多次加热与冷却循环中,稳定实现往复的收缩和伸展动作,成功模拟然肌肉的动功能,展现出在假肢驱动器领域的巨大应用潜力。


4人工肌肉的致动性能及抗撕裂、抗穿刺性能表征。


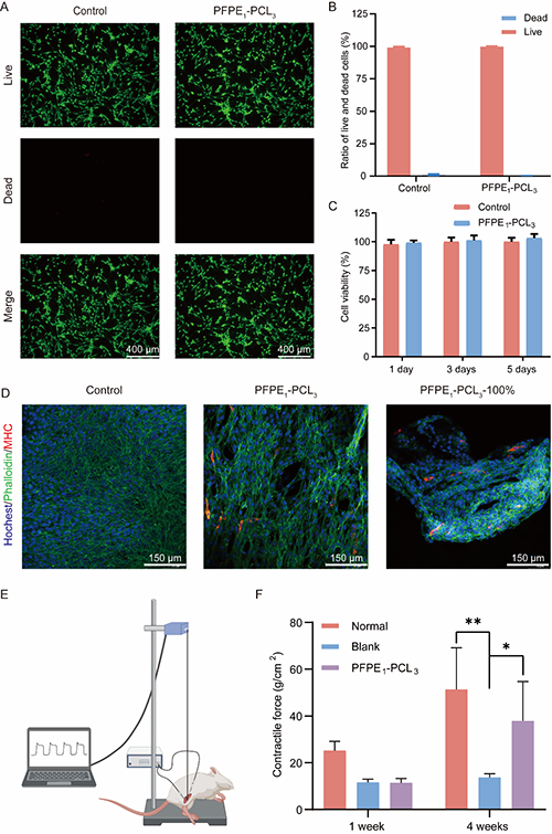
  该人工肌肉展现出了极高的生物相容性,通过活/死染色和CCK-8细胞活力测试,证实该材料对肌细胞无毒性,且细胞活力与对照组相比没有显著差异,表明材料不会对肌细胞造成不良影响。在与C2C12肌细胞共培养7天后,通过肌钙蛋白重链(MHC)染色显示,在该人工肌肉上培养的肌细胞形成了沿材料拉伸方向排列的肌管,这表明材料能够促进肌细胞的生长和分化,有助于肌肉组织的再生。在大鼠VML模型中,该人工肌肉被植入后,其出色的弹性和柔软性使得材料能够与残余肌肉一起灵活运动,而不会因为传统手术缝合和石膏固定而导致肌肉萎缩或关节功能障碍。此外,材料的机械强度使得大鼠在支架植入后能够维持日常活动。在植入后的组织学评估中,材料显示出促进肌肉组织沿支架生长的能力,并且在4周后,再生的肌肉展现出良好的结构和形态。此外,通过CD31α-SMA染色评估的血管再生也显示出积极的趋势,表明该人工肌肉有助于改善血管化,这对于肌肉再生至关重要。


5细胞毒性、体外增殖与分化能力及肌力测试评价。


6人工肌肉植入体内4周后血管生成与肌肉修复效果评估


  总结:受天然肌肉结构的启发,作者通过调节PFPEPCL链段的分子间相互作用以形成自组装和微相分离结构成功制备出一种兼具低弹性模量和超高韧性的多功能人工肌肉,用于VML治疗和假肢驱动该材料凭借其形状记忆特性,可在受热后快速恢复至预设形状,在假肢驱动器领域展现出巨大潜力。此外,该材料具有优异的生物相容性,不仅能促进肌细胞的生长与分化,还可在体内植入后促进肌肉和血管的再生。这些优异的特性使得该人工肌肉成为一种极具前景的VML治疗支架材料,同时为开发下一代肌肉修复材料和人工肌肉的临床应用开辟了新的思路。


  原文链接:https://doi.org/10.1093/nsr/nwae422

版权与免责声明:中国聚合物网原创文章。刊物或媒体如需转载,请联系邮箱:info@polymer.cn,并请注明出处。
(责任编辑:xu)
】【打印】【关闭

诚邀关注高分子科技

更多>>最新资讯
更多>>科教新闻